

备注:
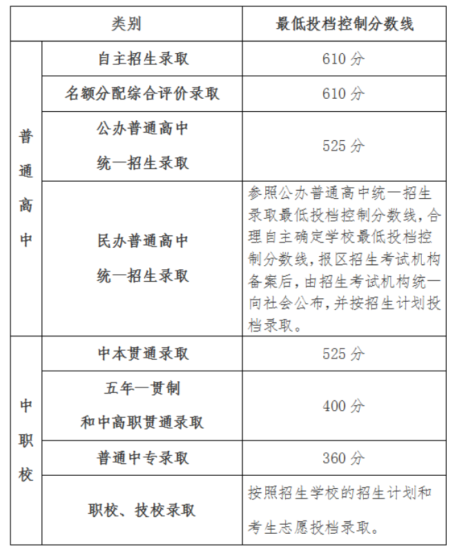
1.自主招生录取类别中,已预录取签约的市级艺术骨干学生,其学业考试总成绩须达到招生学校自主设定的最低投档控制分数线(不低于本市自主招生最低投档控制分数线)方可被正式录取。
2.各招生学校将按照招生计划和填报志愿的学生成绩,按序投档产生学校实际录取分数线。
正在阅读:
2023年上海中考分数线已公布07-18
多彩的活动作文600字07-01
(浙教版)七年级数学下册作业本答案12-29
高二地理备考:常见的16种地貌总结二05-21
2017年9月广东公共英语报名时间:5月26日-6月25日12-28
那个我心中最重要的人作文600字01-08
2023下半年广西中小学教师资格考试时间:9月16日笔试12月9日、10日面试03-23
2019年河南省中考数学试卷及答_2019年福建龙岩中考数学答案03-30
山东莱芜2019年考研报名入口点击进入07-26
2020广东珠海农村商业银行校园招聘02-03