
尊敬的家长朋友:
您好!
岁月如歌,九载寒窗苦读,孩子三年的初中生涯已圆满划上句号。此时此刻,您一定在精心为孩子的未来做规划,相信我们这封关于职业教育的信笺,对您的选择有所帮助。
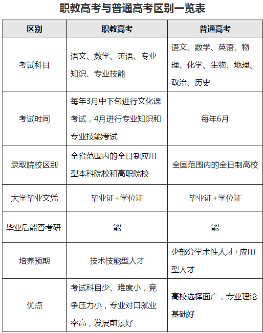
有的家长认为,只有踏上普通高中才能升入理想高校,成为国家有用之材。然而“成长虽有一次,道路却非一条”,随着社会发展的多元化需求,国家已为每个孩子设计了多样化的成才路径,特别是职教高考开启,从中职到本科、研究生的升学成才道路已经打通,2022年全国已有超过一半的中职毕业生升入高职(专科)和本科继续学习。
国家政策明确了职业教育与普通教育具有同等重要地位,职业教育同样能够让孩子实现梦想,因此,
—选择职业教育,就是选择了“文化素质+职业技能”的成才之路,实现“就业有优势、创业有本领、升学有希望、发展有基础”;
—选择职业教育,可以掌握一技之长,也可以通过职业教育对口升学考试、“3+2”中高职一体化直通大专、通过技能大赛免试入学等;
—选择职业教育,有效避开学生文化基础差的劣势。可以通过专业课的优势,弥补文化基础差的劣势,轻松考大学;
—选择职业教育,未来就业形势好,毕业后正是社会上急需的应用型复合人才,未来前景更广阔。
家长朋友们,“阅尽尘世繁华,不如一技在身”,根据孩子的特点和兴趣爱好引导他们走一条适合自己的人生道路,在学习技能中去追寻自己的职业理想。请相信所有的努力都不会被辜负,所有的梦想都会发光,让我们携起手来,共同为孩子的健康成长保驾护航。

马鞍山市2023年中职学校招生咨询电话:
安徽省马鞍山工业学校:0555-3105897、3105020
马鞍山理工学校:0555-8226038、8226020
马鞍山市体育运动学校:0555-2492520、2498519
含山电子工程学校:0555-4332782、18055532266
马鞍山幼儿师范学校:0555-8885837、8885833
当涂经贸学校:0555-6740409、6740417
正在阅读:
致2023年安徽马鞍山初中毕业生家长的一封信(附中职学校招生咨询电话)07-07
诚信去哪儿作文600字11-22
别人家的孩子作文800字11-20
别人家的孩子作文500字11-20
2020年广东中医助理医师实践技能考试准考证打印入口【已开通】12-01
乐观积极向上唯美句子【三篇】06-12
云南2018年5月证券从业资格考试报名时间:4月2日至4月23日04-30
生命的旋律作文800字12-26
2021下半年英语四级成绩查询入口已开通【查分时间2022年2月24日10时起】03-26
乡镇2017年扶贫工作计划模板12-29
2018初一新生入团申请书100字04-19