【#自考# 导语】©文档大全网从嘉峪关市教育局了解到,2022年上半年甘肃省高等教育自学考试行政管理、工商企业管理、项目管理(本科)论文答辩工作安排。具体如下:

一、报名时间:2022年1月1日—1月15日
二、报名流程
1.报名考生在规定时间内手机扫描下方二维码即可完成报名以及缴费,逾期不再受理。报名结束2周内,由学院统一安排论文指导老师,并通过邮件将基本信息等发送至考生本人。
2.在论文写作过程中,考生应严格遵守学术道德规范并认真听取指导教师意见和建议。经指导老师推荐且通过维普论文检测查重合格(重复率低于30%)的论文方可参加答辩。
3.调查报告等事项请电话联系。
三、联系方式:电话:0931-8910376,联系人:蒋老师
四、答辩时间:2022年5月7日上午
答辩地点:兰州大学城关校区西区齐云楼14楼
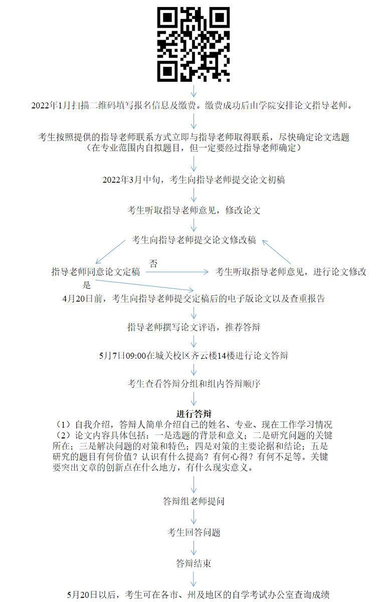
五、环节流程图

正在阅读:
2022上半年甘肃高等教育自考行政管理、工商企业管理、项目管理本科论文答辩工作安排01-08
生物教师教学个人年度总结汇报09-11
读书心得演讲比赛主持词范例07-18
2018年江苏苏州张家港市义务教育阶段招生方略公布06-16
小学二年级我的自画像作文05-28
[小学一年级为什么背作文]小学一年级关于搓背的作文01-31
2021年山东枣庄经济师报名入口已开通(7月27日-8月16日)08-07
健康你我他(她)作文550字02-03
标点之家作文12-19