
医院先后荣获全国总工会、国家卫生健康委员会、省委省政府、省卫生健康委员会、省机关事务管理局等上级部门授予的集体荣誉称号50余个、先进个人表彰200余人次。
医院共有春熙和沙河两个院区,编制床位502张,可开放床位702张,拥有一支强有力的临床及科研队伍。设有临床、医技科室共39个,1个院外门诊部。
作为四川省干部保健基地,医院常年承担着干部疾病的诊治和预防保健工作,在老年性疾病、慢性病管理方面积累了丰富的临床经验。形成了以四川省医学重点学科——睡眠呼吸疾患诊疗中心为龙头,以骨科、心血管内科、神经内科、消化内科、内分泌科、普外科、中医科、针灸理疗等专科为支撑,多学科交叉融合,竞相发展的良好态势。我院的睡眠呼吸疾患诊疗中心已被四川省卫健委确定为四川省的睡眠医学特色学科。
医院坚持技术创新,开展特色诊疗,强化学科建设。加强与国内外知名医疗机构合作,大力提升了疑难危重疾病的诊疗能力;与国际医院合作打造了特色的微创技术。如骨科手显微外科、脊柱微创、关节镜诊治、断指断肢再植、趾移植再造、先天畸形矫正术、老年疼痛治疗等方面形成了特色诊疗。普外科开展了经内镜逆行性胰胆管造影术(ERCP),并将腹腔镜、胆道镜和十二指肠镜三镜结合,应用到复杂的肝胆外科手术,取得了良好疗效。
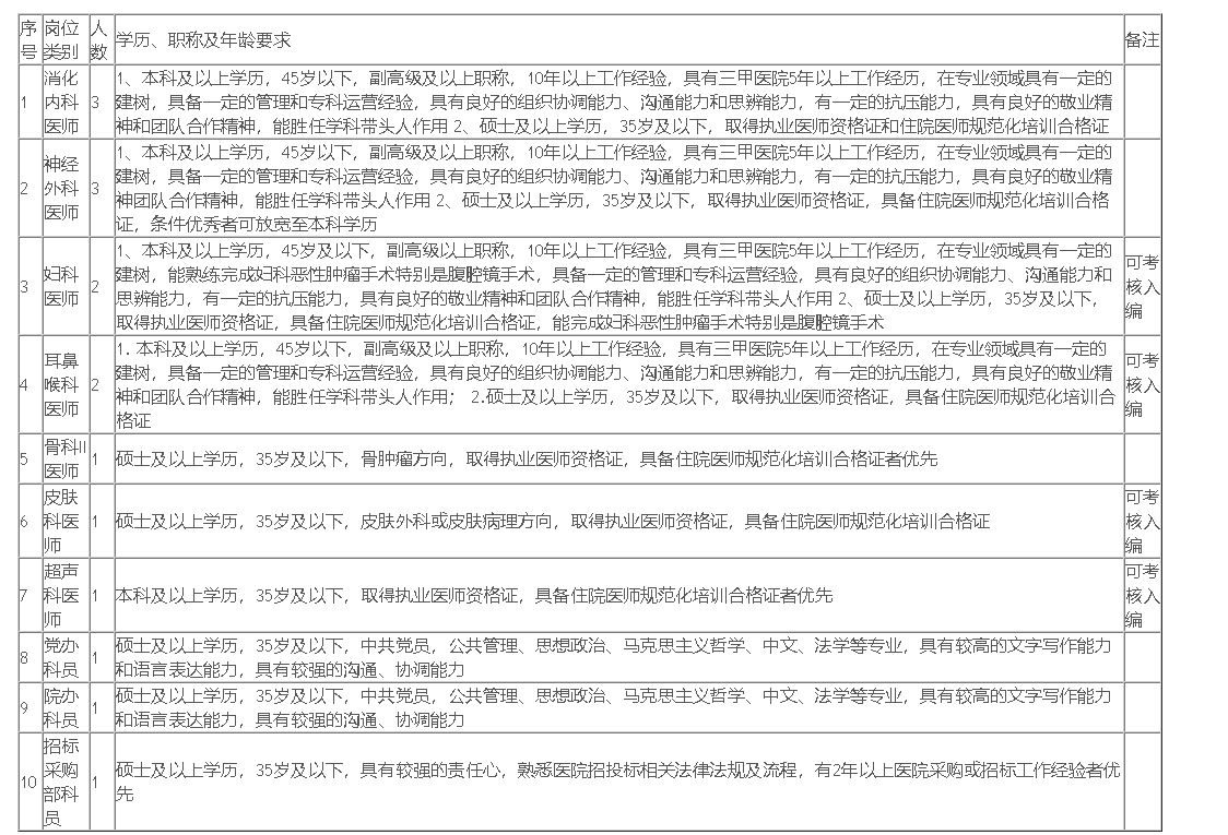
一、招聘岗位

二、报名方式
采取网上报名的方式,请将个人简历发送至指定邮箱:scsdsrmyy@163.com,邮件统一命名为“应聘岗位+姓名”,重复投递或未按要求投递者视为无效。报名人员应对所提供材料的真实性负责,凡弄虚作假的,一经发现,取消招聘资格。
简历投递截止时间为6月30日。
三、福利待遇
按事业单位工资福利及医院有关待遇标准执行,学科带头人、副高级职称及以上者可一人一议。来院工作期间表现优异者经考核合格可申请入编。
联系人:汤老师 王老师
联系电话:028-86656131
邮箱地址:scsdsrmyy@163.com
原文标题:四川省第四人民医院•四川大学华西春熙医院2023年6月招聘公告
文章来源:https://www.sc4h.com/news_notes_job/2023/YqaQY5an.html
正在阅读:
2023四川省第四人民医院招聘16人公告(简历投递截止时间为6月30日)06-17
冬日暖阳作文800字05-13
山东淄博2020年冬季学业水平合格考试准考证打印入口(已开通)09-27
2017下半年甘肃教师资格初中生物学科知识与教学能力真题及答案(Word版)06-08
2023年福建中级会计职称报名入口:全国会计资格评价网09-26
2020年江苏盐城初级会计职称考试时间:5月9日起03-14
2019年6月大学英语四级阅读练习题:简化餐桌礼节09-29
宋词:欧阳修《诉衷情•清晨帘幕卷轻霜》11-04
老师八十大寿简短祝寿词02-11
开业仪式主持人开场词模板11-07
我爱劳动作文450字09-03