【#中考# 导语】©文档大全网从内蒙古招生考试信息网了解到,2022年内蒙古自治区中考网上报名步骤详解!已发布,详细内容如下:

考生网上报名时间从3月21日9:00开始,至3月31日17:00结束。网上报名系统在报名期间每日7:00-22:00开放。考生要在规定时间内完成报名,逾期不再受理。
1、打开:内蒙古招生考试信息网(http://www.nm.zsks.cn)
2、点击:2022年中考网上报名系统。
3、请认真阅读以下页面,点击。

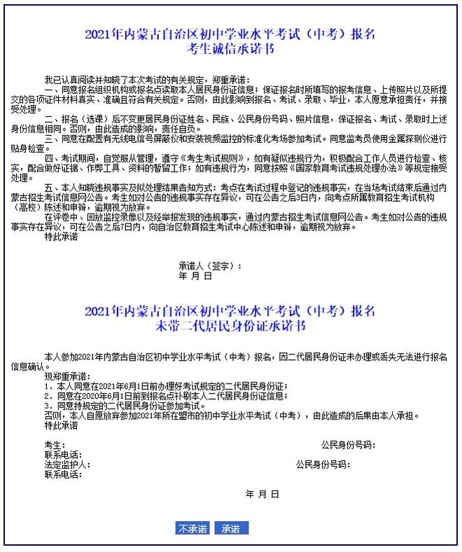
提示:下图是往年图片,大家以今年的为准。以下图片仅供参考!
4、填身份证号码、姓名、个人密码,点击【登录】。

5、上传:考生照片。

填表:考生基本信息。

6、核对信息。点击中间右侧【打印】打印或保存PDF文件再去打印。
7、打印表格,左下角签字确认


8、把表格交给班主任。
正在阅读:
过教师节家长经典祝福语08-16
2022辽宁大连医科大学附属第一医院护理人员招聘公告【142人】03-05
2017年山西成人高考专升本政治真题及答案(Word版)10-28
西藏藏医学院2019录取结果查询04-13
法国留学预科申请时间与条件07-22
神奇的一家作文700字08-29
安徽宿州2017年度国家执业医师技能准考证打印时间01-06
音乐教研组述职报告样本【三篇】07-28
蚂蚁的启示作文400字07-18