
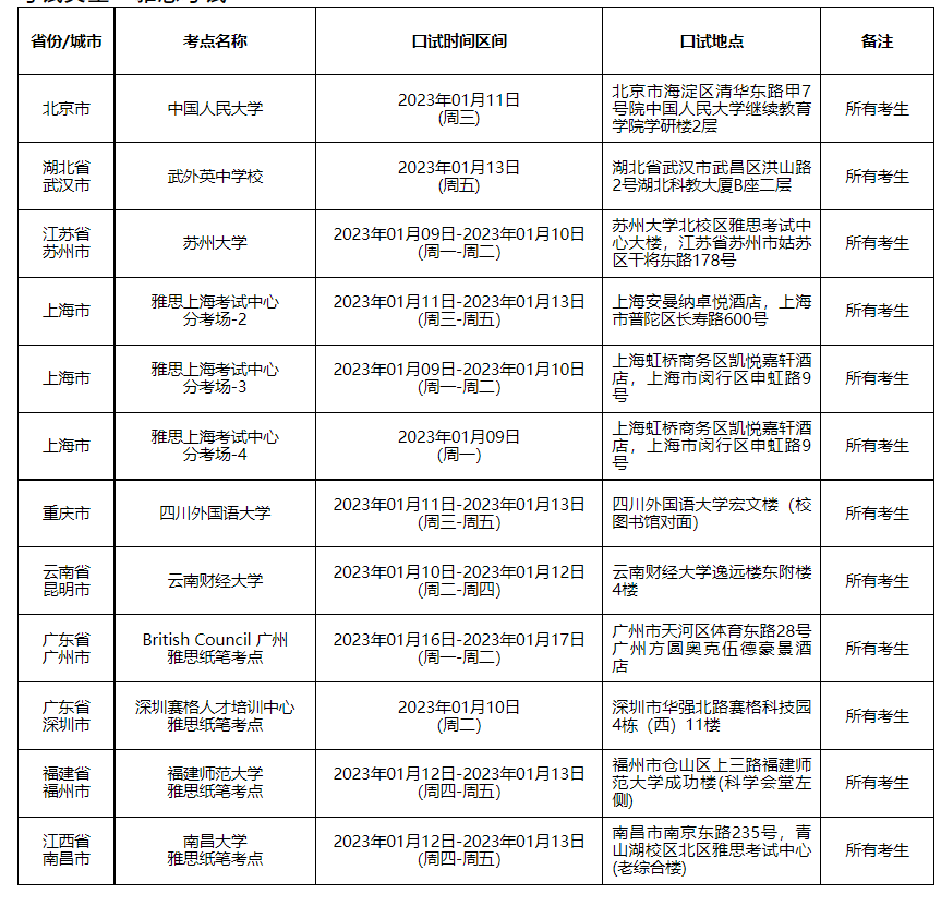
接英国文化教育协会通知,报考2023年1月14日雅思考试的考生口语安排如下,供广大考生参考。请按照报名网站公布的准考证打印时间登录雅思考试报名网站查询您的口试安排,打印准考证并以准考证信息为准。
考试类型:雅思考试
考试类型:用于英国签证及移民的雅思考试

2023年1月5日
原文标题:雅思口语考试安排通知 – 1月14日场次
文章来源:https://news.neea.cn/IELTS/zh_CN/F17F3881D8B45ECFE0530746C80A0231.html
正在阅读:
初中生写除夕之夜的日记400字三篇02-07
小学教师个人年度工作总结2020-小学教师个人科研年度工作总结09-16
2018年云南省中考物理试卷(含答案解析版)-2018年云南临沧中考物理试卷05-05
2018年贵州省中烟工业有限责任公司技术中心招聘公告【5人】04-24
2022年天津东丽高考期间致广大市民朋友们的一封信06-07
乡镇五四青年节的活动总结范文10-15
高二物理第一学期知识点03-03
2017年江苏宿迁中考志愿填报系统01-07
一件小事作文500字07-09