>
【文档预览】 文档大全网整理发布2023年河南驻马店中考道德与法治真题及答案(Word版),前五页预览如下:
本文来源:https://www.wddqw.com/XYOv.html
相关文章:
正在阅读:
2023年河南驻马店中考道德与法治真题及答案(Word版)07-06
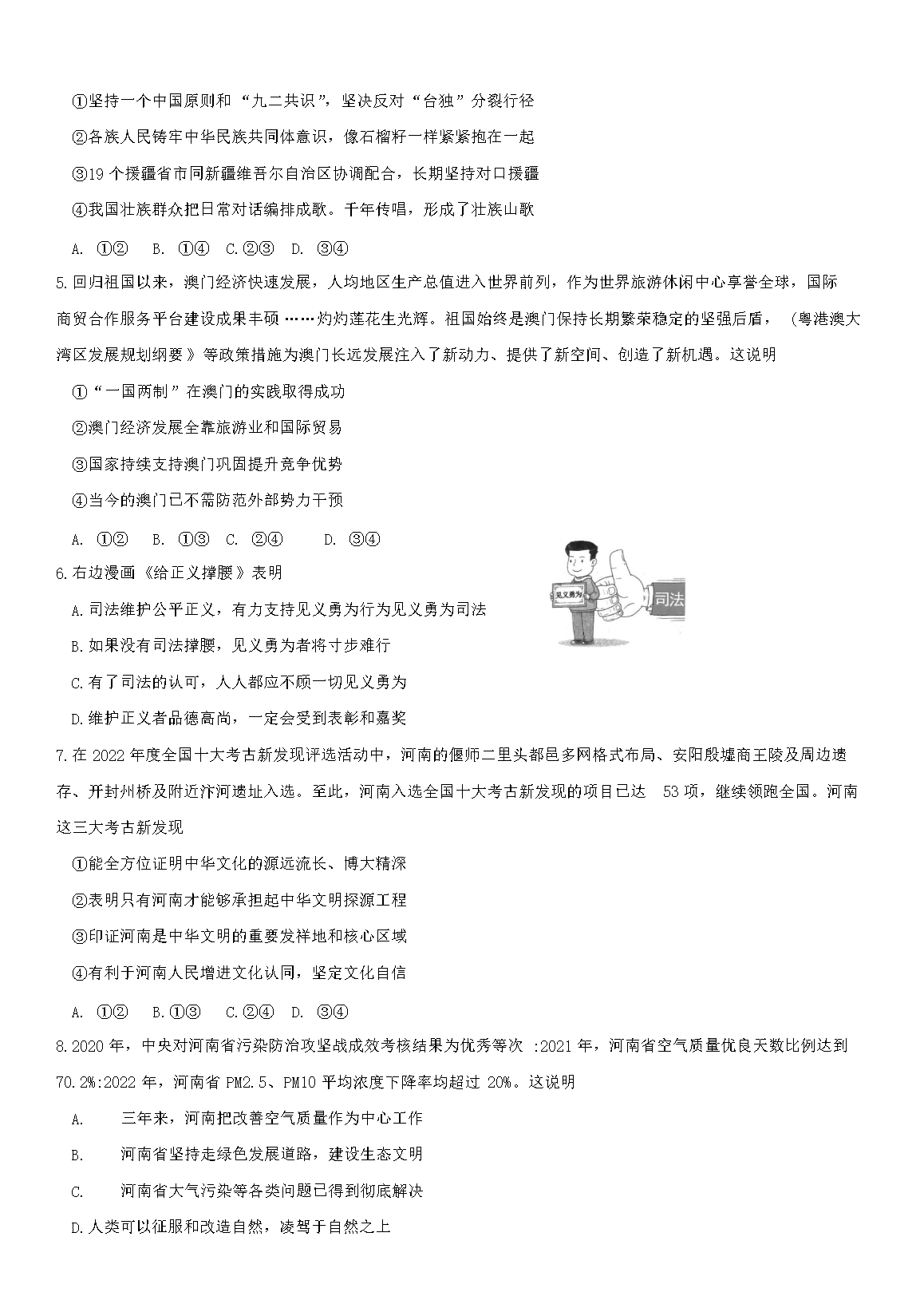
2017浙江宁波卫生职业技术学院医务室医生和护士招聘公告12-04
2017年河南省中考物理真题及答案(已公布)|2017年重庆北碚中考物理真题12-13
唯美的端午节吉祥话3篇10-23
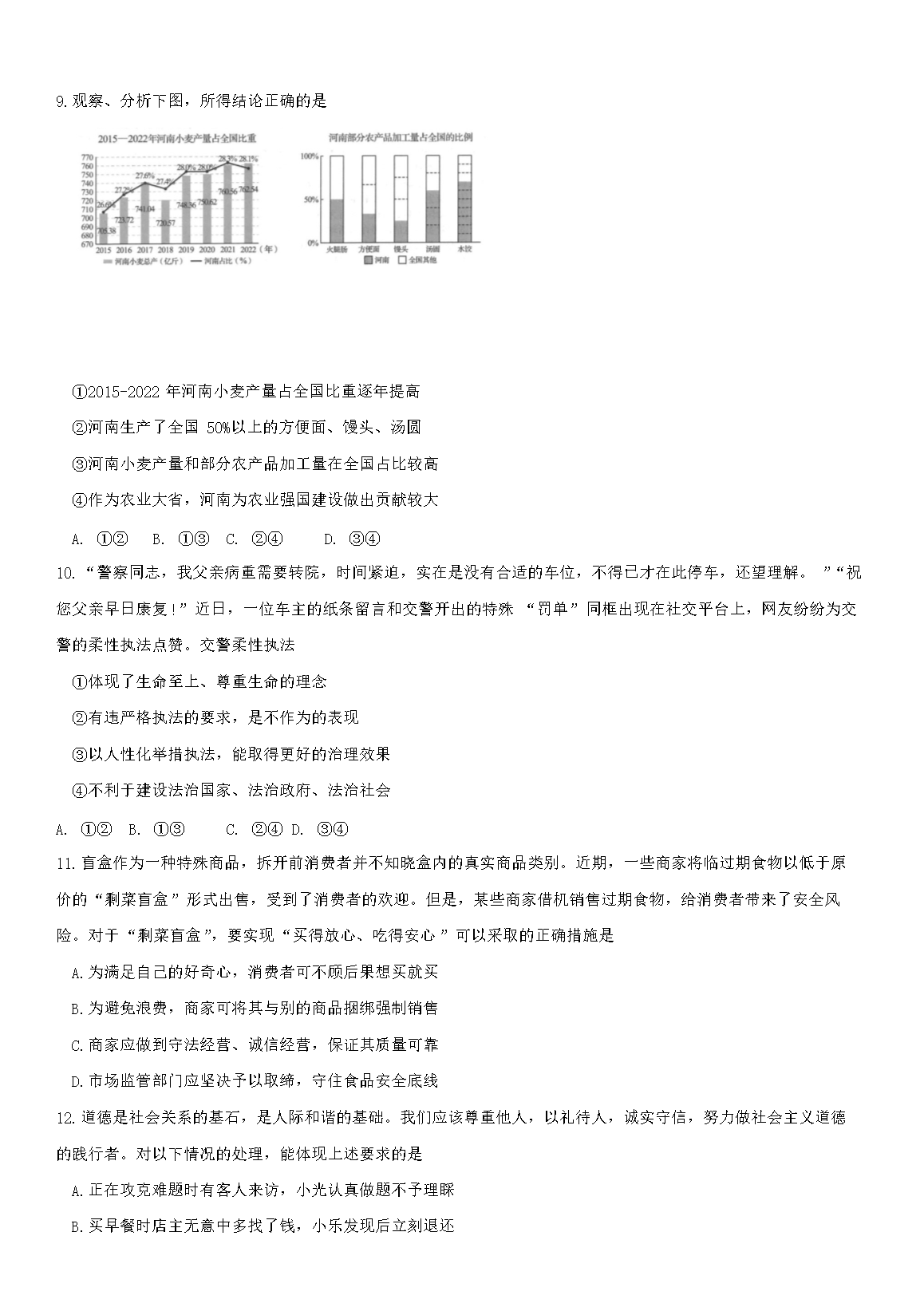
浙江2019年3月计算机三级成绩公布时间10-02
我的漫画爸爸作文500字五年级-漫画爸爸五年级作文500字5篇10-17
2017年江苏镇江市事业单位成绩查询入口【已公布】12-11
2022年天津岩土工程师报考条件09-14
初中优秀感恩作文1000字:感恩父亲的爱04-16
谈谈中国古代诗歌发展的脉络-谈谈中国古代诗歌05-25
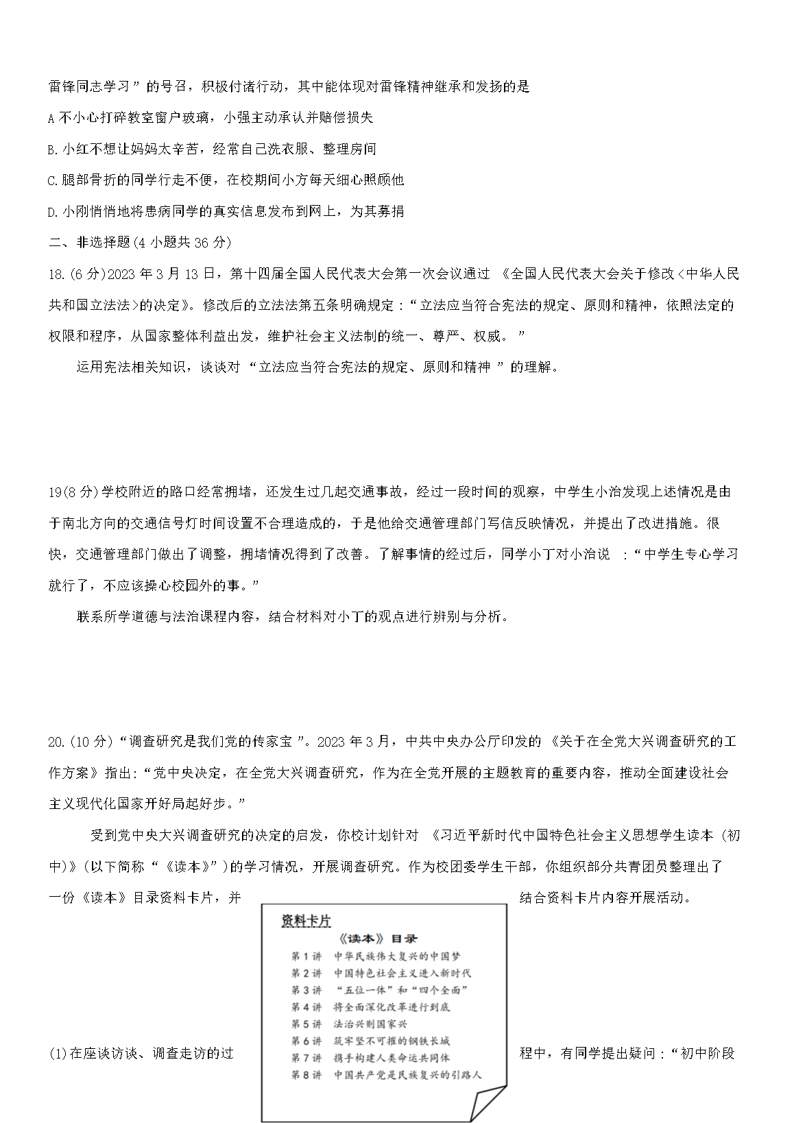
2017年成考专升本教育理论复习必备知识点(7)06-11