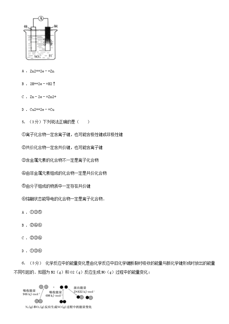
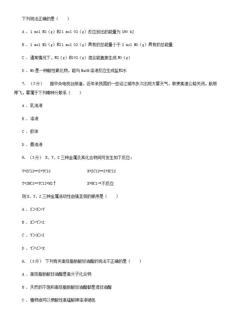
>
【文档预览】 文档大全网整理发布2021年吉林普通高中学业水平考试化学试题及答案(Word版),前五页预览如下:
本文来源:https://www.wddqw.com/XTTv.html
相关文章:
正在阅读:
2021年吉林普通高中学业水平考试化学试题及答案(Word版)06-01
敬畏良知作文700字10-25
新龟兔赛跑作文400字09-09
小学一年级周末游玩作文范文09-27
2019年审计员工作计划10-06
高中以选择为话题的作文800字|高中以选择为话题的作文三篇11-05
2023年福建中医药大学公开招聘工作人员20名(4月11日16:30截止报名)04-07
2022上半年山西太原市软考报名入口05-04
社区预备党员思想汇报2021年最新版|社区预备党员思想汇报201712-26
2022年辽宁省朝阳市建平县医院招聘公告【87人】06-09
天津市2023年第二期居住证积分10月31日申报截止07-26