【#安全师考试# 导语】《2023年天津中级注册安全工程师职业资格考试考务工作通知》现已发布,2023年天津中级安全工程师报名时间:8月22日-31日,考试时间:10月28日-29日,®文档大全网小编现将报考信息发布如下:

1、报名条件
(一)报名条件
凡符合《应急管理部 人力资源社会保障部关于印发〈注册安全工程师职业资格制度规定〉和〈注册安全工程师职业资格考试实施办法〉的通知》(应急〔2019〕8号)规定条件的人员,均可报名参加中级注册安全工程师职业资格考试。
按照《人力资源社会保障部关于降低或取消部分准入类职业资格考试工作年限要求有关事项的通知》(人社部发〔2022〕8号)要求,自2022年起,中级注册安全工程师职业资格考试工作年限要求调整如下:
1.具有安全工程及相关专业大学专科学历,从事安全生产业务满5年;或具有其他专业大学专科学历,从事安全生产业务满6年。
2.具有安全工程及相关专业大学本科学历,从事安全生产业务满3年;或具有其他专业大学本科学历,从事安全生产业务满4年。
3.具有安全工程及相关专业第二学士学位,从事安全生产业务满2年;或具有其他专业第二学士学位,从事安全生产业务满3年。
4.具有安全工程及相关专业硕士学位,从事安全生产业务满1年;或具有其他专业硕士学位,从事安全生产业务满2年。
5.具有博士学位,从事安全生产业务满 1年。
6.取得初级注册安全工程师职业资格后,从事安全生产业务满3年。
(二)免试部分科目条件
符合《注册安全工程师职业资格制度规定》中的中级注册安全工程师职业资格考试报名条件,具有高级或正高级工程师职称,并从事安全生产业务满10年的人员,可免试“安全生产管理”和“安全生产技术基础”2个科目。
符合《注册安全工程师职业资格制度规定》中的中级注册安全工程师职业资格考试报名条件,本科毕业时所学安全工程专业经全国工程教育专业认证的人员,可免试“安全生产技术基础”科目。
(三)增报专业条件
已取得中级注册安全工程师职业资格证书的人员,报名参加其他专业类别考试的,可免试公共科目。
(四)报名条件的说明
报名条件中“安全工程及相关专业”,按照《应急管理部办公厅 关于印发〈注册安全工程师职业资格考试安全工程及相关专业参考目录〉的通知》(应急厅函〔2019〕410号)执行。
为保证中级注册安全工程师职业资格考试的平稳过渡,新旧制度衔接按以下要求进行:按原制度文件报考条件报考2018年度注册安全工程师执业资格考试全部四个科目(考全科)且取得部分考试科目合格成绩的人员(含中专学历人员),继续报考中级注册安全工程师职业资格考试全部四个科目(考全科)时,其2018年度及之后年度取得的各科目合格成绩有效期均按新制度规定的4年为一个周期进行管理;未选择过报考专业类别的人员,2023年度再次报考时可根据所在单位行业类别,参考《注册安全工程师职业资格制度规定》中“各专业类别注册安全工程师职业行业界定表”,选择报考专业类别。已经取得注册安全工程师执业资格证书或中级注册安全工程师职业资格证书的人员(含中专学历人员),可以报名参加其他专业类别考试(增报专业)。
为做好考试报名相关工作,行业主管部门出具了《关于经全国工程教育专业认证的安全工程专业查验方法的有关说明》(附件)。
2、报名时间
2023年天津中级安全工程师考试报名时间:2023年8月22日0:00至8月31日24:00,报名工作采用网上报名的方式,符合条件的报考人员通过“中国人事考试网(www.cpta.com.cn)”在线填写提交报考信息,并按相关规定办理网上缴费手续。
1.注册信息,在线核查
报考人员本人登录报名服务平台,按照要求注册,完善个人信息,在线核查身份、学历(学位)信息(原则上24小时内返回核查结果),提交注册信息24小时后可登录报名服务平台报名。报考人员须及早注册,已注册的报考人员需按要求完善注册信息。
为加强报名证明事项告知制事中监管,自2023年报名起,如报考人员提交的境内高等教育学历学位信息无法通过在线自动核验,应在报名前及时登录中国高等教育学生信息网(学信网)进行验证/认证,下载相关PDF格式在线验证/认证报告,报名期间按要求上传相关验证/认证报告,接受人工核查,具体操作方式参见中国人事考试网(http://www.cpta.com.cn)考生问答栏目内容。
报考人员应提前安排好验证/认证事宜,以免影响报名。如报考人员在考试报名截止前无法及时取得学历学位验证/认证报告,应临时上传PDF格式的学历学位电子文件继续完成报名,事后补充提交本人学历学位验证/认证报告。
2.网上填报,诚信
报考人员在报名服务平台填报相关信息后,可自主选择是否采用告知制方式办理相关事项。如选择采用告知制方式,在线核查结果返回后,报考人员须本人根据实际情况填写报名信息并对填报信息的真实、准确、完整、有效以及本人符合考试报名条件作出,接受考试组织机构的核查,承担不实的后果;报考人员本人采用电子方式签署告知书(电子文本),一经提交具有法律效力,不允许代为。未选择告知制方式或者不适用告知制办理报考事项的,应按我市规定线下办理审核事宜,并配合提交相关证明材料。
报考人员作出后,可在未交费且报名截止前撤回。报考人员撤回后,应按我市规定线下办理审核事宜,并配合提交相关证明材料,且本年度该项考试中不再适用告知制。
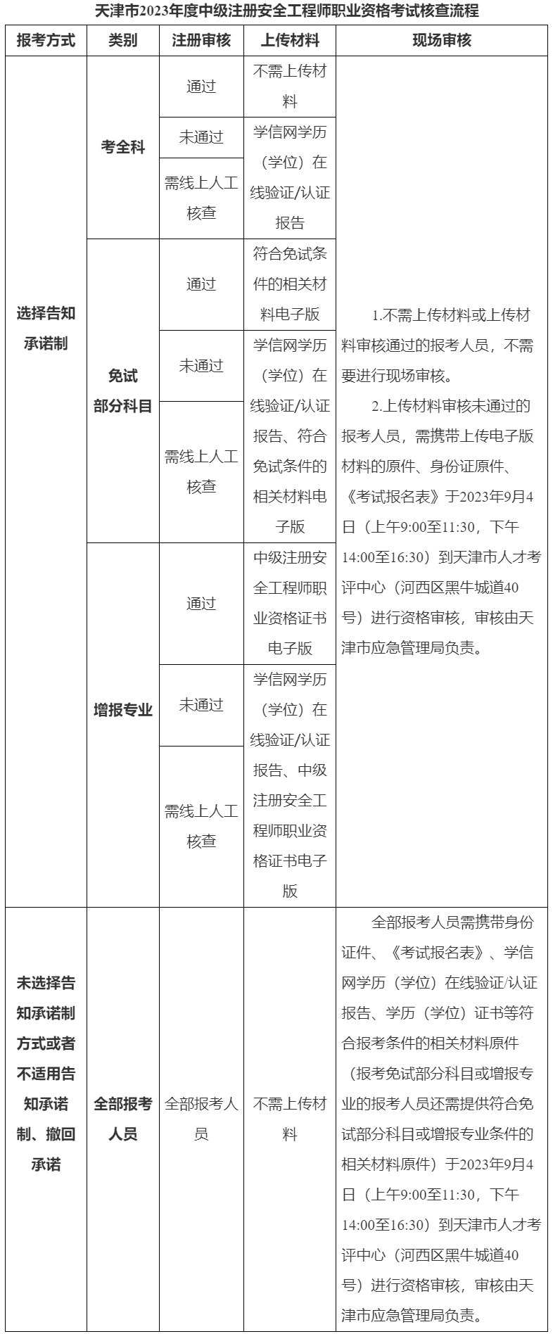
3. 核查流程

备注:(1)需要上传材料的报考人员于2023年8月22日0:00至8月31日24:00登录报名服务平台上传相关资料电子版,审核部门将于2023年8月23日9:00开始对上传材料进行审核。
(2)报考人员修改有关报考信息请在报名时间结束前完成,报名时间结束后修改报考信息不能在天津考区再次提交。
4.网上交费
(1)交费时间
全部审核通过的报考人员于2023年8月29日9:00至9月7日16:00登录报名服务平台缴纳考试费,否则报名无效。报考人员须在规定时间内缴费,逾期无法补缴。
(2)考试费用
根据津发改价费〔2019〕522号文件精神,中级注册安全工程师职业资格考试收费标准为:客观题每人每科56元,主观题每人每科64元。报考人员确认报名缴费后,已缴费用不予退还。
3、报名入口
正在阅读:
2023年天津中级安全工程师报名时间及报名入口[8月22日-31日]08-23
她作文500字08-30
祝妹妹生日快乐怎么写祝福,祝妹妹生日快乐的祝福赠语07-18
2017年度个人述职述廉报告_2017年个人述职述廉报告07-23
[2017年住院医师规范化培训高峰论坛]2017年住院医师规范化培训考试试题11-13
3到5分钟大学生演讲稿大全08-28
加强体育锻炼的宣传标语三篇01-19
一年级亲子阅读小故事6篇09-23
小学二年级英语寒假作业答案201709-15
2018下半年湖南娄底成人学位英语报名时间:9月10日-14日07-27
初中青年节作文500字范文:感悟青春11-06