【#医生招聘# 导语】2022年下半年江西省赣南医学院第一附属医院本科及以下学历人员招聘50人,报名时间:2022年10月24日8:30-12:00、14:00-16:00截止,©文档大全网现将招聘公告原文发布如下:

赣南医学院第一附属医院坐落于江西南部、赣江源头的国家历史文化名城——赣州,创办于1942年,是江西省独立设置的普通高等本科医学院——赣南医学院直属第一附属医院(第一临床医学院),也是赣州市一家省直省管三级甲等医院,江西省第三周期医院评审首批三级甲等综合医院。几代人筚路蓝缕艰苦奋斗,医院现已发展成为赣、粤、闽、湘四省通衢区域性医疗、教学、科研及人才培养的现代化医疗中心,全国医院百强院。在国家卫健委公布的2021年度全国三级公立医院绩效考核评价中,国家监测指标等级A+,名列江西第三,为江西省会城市外。智慧医院影响力排名进入全国前150名,是江西省现代医院管理制度省级试点医院及江西省人员总量管理试点医院。
医院现有黄金、章贡两大院区,编制床位3328张。2021年,总诊疗人次157万余人次,出院人次12万余人次。现有人员3300余人,其中专业技术人员近3000人,高级职称人员500余人,博士及博士后90余人,在读博士90余人,硕士800余人,博士研究生导师7名,硕士研究生生导师166名,打造了区域内医学高端人才高地。
近年来,医院先后荣获“全国五一劳动奖状”“全国卫生系统先进集体”“全国医学装备先进集体”“全国卫生系统纪检监察先进单位”“改善医疗服务创新医院”“2018-2019年度全国平安医院工作表现突出集体”“江西省五一劳动奖状”“全省卫生服务能力建设工程先进单位”“江西省卫生系统行风建设先进单位”“江西省省级群众满意医院”“江西省平安医院”“赣州市文明单位”“赣州市五一劳动奖状”等众多荣誉称号,涌现出“白求恩式好医生”、全国“三八”红旗手等一大批先进个人。
医院诊疗设备先进,拥有全国省会城市外第一台最新一代达芬奇Xi型手术机器人,高强度聚焦超声肿瘤治疗系统(海扶刀)、车载移动CT和PCR检测仪、美国GEInfiniaHawkeye4型SPECT、新一代3.0T核磁共振系统、256排512层CT、双源光子CT等螺旋CT机、DSA、直线加速器等大批高精尖医疗设备。医院已建立以电子病历为核心信息系统,成为了全市首家通过电子病历四级、互联互通成熟度测评四乙的医院,为患者提供了全流程的移动便捷服务、人性化的智慧病房医疗服务,构筑起国内先进的数字化医院信息平台。
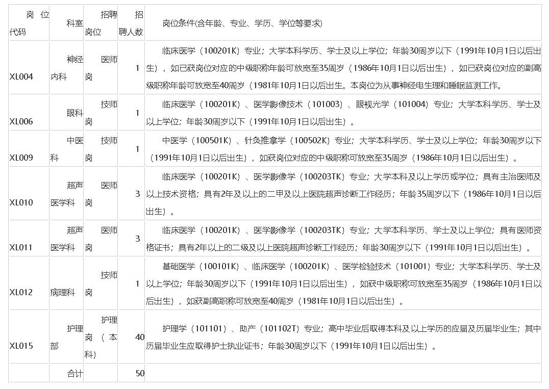
二、招聘计划和要求

备注:
1.以上岗位条件中的学科专业按照江西省人力资源和社会保障厅2019年1月印发的《学科专业目录汇编》和教育部印发的《专业学位授予和人才培养目录》、《普通高等学校本科专业目录》设置,专业名称后括号中的数字为学科专业代码。
2.国(境)外学历学位须经教育部留学服务中心认证。
3.报名人员请注意学科代码,不得报所学专业代码与招考岗位专业代码不一致的岗位。所学专业未列入专业目录(没有专业代码)的,可选择招聘专业中相近专业报考,所学专业必修课程须与报考岗位要求的专业主要课程基本一致,并在资格审核时提供毕业证书、所学专业课程成绩单(须教务处盖章)、院校出具的课程对比情况说明或毕业院校专业设置的说明等材料。对含有两个以上培养方向的专业,如招考岗位已明确具体培养方向的,报名人员须符合具体培养方向方可报名。如专业目录中的“企业管理”(含财务管理、市场营销、人力资源管理)(120202),其岗位条件为“企业管理”(财务管理方向),那么专业中市场营销、人力资源管理方向的不可报名。除专业目录有列出培养方向的专业外,其他毕业证上的专业名称后面以括号等形式列出的培养方向不能作为报名专业的依据。
4.限应届毕业生报考的岗位,除2022届高校毕业生外,择业期内未落实工作单位的高校毕业生(即国家统一招生的普通高校毕业生离校时和在国家规定的2年择业期内未落实工作单位,户口、档案、组织关系仍保留在原毕业学校或保留在各级毕业生就业主管部门、毕业生就业指导服务中心、各级人才交流服务机构和各级公共就业服务机构的毕业生)也可报考。
5.2022年应届毕业生须于2022年7月31日前取得相应毕业证书、学位证书,否则不予聘用。受疫情影响需延期毕业的,按教育部门有关规定执行。
6.有工作经历要求的岗位,工作经历计算截止时间到2022年10月1日;考生在校期间的兼 职、实习和社会实践等经历不作为工作经历。
7.根据《事业单位人事管理回避规定》,应聘人员不得报考应聘后构成回避关系的岗位。所有岗位只面向校外公开招聘,校本部及各附属医院人员流动按学校规定执行,与校内职工存在回避关系的人员不得报考。
8.提示:本轮招聘录取的人员均要求年底前完成报到并实际入职,年底不能取得毕业证的应届毕业生,及不能完成报到并实际入职的,请勿报名。可耐心等待我院2023年度的招聘公告,根据相应招聘公告做好备考安排。
9.各考生应密切关注赣州市各级疫情防控指挥部发布的疫情防控公告,关注国务院客户端市民中心防疫出行政策及我院发布的疫情防控提示,不符合疫情防控要求的不得参加本次招考。
二、报名及资格审查
(一)各类岗位报名及资格初审时间:2022年10月24日8:30-12:00、14:00-16:00(护理岗人员原则上上午完成报名,若因疫情防控原因时间调整,医院将在进行公告,请各位考生务必查询);
(二)报名及资格初审地点:江西省赣州经济技术开发区金岭大道128号赣南医学院第一附属医院706人事科(门诊大楼七楼);
(三)报名及资格初所需材料:
身份证、已获得的毕业证、学位证、专业方向证明(以学校或学院出具的证明为准)、执业医师资格证(若有须提供)、住院医师规范化培训合格证书或规培证明(若有须提供)、职称证(若有须提供)、学历认证材料、国(境)外的学历学位需提供教育部留学服务中心认证的《国外学历学位认证书》;应届毕业生另需提交毕业生推荐表原件;机关事业单位在编人员(含编制备案制管理人员)还需提供所在单位同意报考证明。报考护理岗的须同时提供高中毕业证。上述材料均提供复印件并按上述顺序装订,所收报名材料不予退回。
(四)资格审查将贯穿招聘全过程,请应聘人员仔细对照所报考的条件要求,不具备岗位条件要求者,请勿报名和参加考试,已参加考试的,成绩一律无效。需诚信报考,如实提供本人情况和真实有效证件,凡弄虚作假者,一经查实即取消面试及聘(录)用资格,并不得再次报考我院。
(五)参加我院招考进入体检环节放弃的,五年内不得再次报考我院。
(六)报名咨询电话:0797-8687596;联系人:邱老师、周老师
五、考核
(一)考核时间:所有岗位资格审查完成后的次日开始(10月25日)。具体考核时间安排将在资格初审现场公布,请按通知时间携带身份证和准考证准时参见考核。
(二)考试方式:招聘考核实行笔试、专业技能考核、结构化面试考核,其中笔试占总分25%,专业技能考核占总分25%,结构化面试考核占总分50%,均采用百分制。
(三)考试内容:
1.笔试内容:主要考核《综合基础知识》,考试内容包括自然常识、科技常识、政治理论、法律基础、经济管理、科学技术、江西省情、写作能力、礼仪、时事政治等知识。
2.专业面试:应试人员运用专业知识进行分析、判断和解决实际问题的能力,以及实际操作技能、沟通技能、临床思维技能和应具备的个人素养。护理岗专业技能考核主要进行护理技能操作、护理专业知识考核等。
3.结构化面试:主要考核应试人员的职业道德、应变能力、人际沟通、语言表达等综合素质。
(四)考核程序:
报名人数:岗位招聘人员超过3:1的岗位,根据考生笔试和专业面试所占比例折算后的成绩,从高分到低分按1:3的比例确定结构化面试入围人员(如最后一名入围人员成绩相同,则一并入围结构化面试);报名人数:岗位招聘人员低于3:1的岗位,该岗位考生全部参加笔试、专业面试和结构化面试,但其考核总成绩不得低于70分,否则不予聘用。
(五)提示:因考核多个项目,考核周期会持续数天,但最晚不会超过10月28日完成考核和体检等,请各位考生注意食宿安排。
六、体检、考察、公示
(一)根据总成绩从高分到低分按招聘人数1:1的比例确定体检人员,总成绩相同时按结构化面试成绩从高分到低分的顺序确定。
(二)体检费用由医院承担(复检费用及个人体检后放弃的需自费),体检标准参照江西省录用公务员体检标准执行。
(三)对体检合格人员进行考察,主要考察政治品质、道德品质、业务能力、工作实绩等。
(四)对考察合格的拟聘用人员进行为期7天的公示。
(五)因体检、考察、公示不合格或考生自动放弃造成的空岗,按总成绩从高分到低分的顺序进行递补一次(考核总成绩不得低于70分),其他情况一律不递补。
七、聘用、待遇
(一)经考核、体检、考察、公示无异议后,按规定办理相关录用手续。
(二)录用人员待遇按医院劳动合同制人员相关规定执行。所有岗位一经聘用,一律不得申请调岗。
(三)新进人员按规定实行试用期。试用期考核不合格,按有关规定解除劳动合同,试用期按国家有关规定执行。
八、其他
(一)考试时需带用品:身份证、2B铅笔、橡皮擦、黑色签字笔。
(二)现场报名与实际笔试考场、面试考场并非在同一区域,请考生务必提前确认考场,届时在资格审查现场有详细考场公告。
赣南医学院第一附属医院
2022年10月11日
原文标题:赣南医学院第一附属医院2022年下半年本科及以下学历人员(劳动合同制)招聘公告(2)
文章来源:https://www.gyyfy.com/list/211/76315.html
正在阅读:
2022年下半年江西省赣南医学院第一附属医院本科及以下学历人员招聘公告【50人】10-21
对政法队伍教育整顿的认识和态度【5篇】07-10
2022年12月福建英语六级考试时间、内容、题型及分值比例【12月10日下午】12-08
浙江工业职业技术学院2018年6月英语六级报名时间及报名条件04-11
2022年11月下半月上海市监理工程师资格考试考生疫情防控告知书11-10
湖南省2017年高级职称申报条件10-11
共享时代的利与弊作文600字11-16
新春快乐?新年祝福语2020|鼠年新年新春快乐的祝福语01-23
2017年长沙中考英语试卷及答案|2017年湖南长沙中考政策将更严08-31