为优化教师队伍结构,不断提高我区教师队伍的整体素质,根据事业单位公开招聘工作有关规定,经研究,决定赴部分高校公开招聘2024届优秀高校毕业生,现将招聘办法公告如下:一、招聘原则
坚持公开、平等、竞争、择优的原则,按照德才兼备的用人标准,择优聘用。
二、招聘计划
共计划招聘事业编制教师110名。具体岗位如下:


三、招聘条件
基本条件:
1.遵纪守法,品行端正,身心健康。
2.具备教师职业所需的综合素质。
3.所学专业与报考岗位(学科)相对应,或具有对应岗位(学科)教师资格证书(具体要求详见附件1)。
4.中国国籍,具体省市区户籍不限。
5.硕士研究生及以上学历学位的毕业生,年龄要求32周岁以下(1991年1月1日及以后出生);大专或本科学历的毕业生,年龄要求在30周岁以下(1993年1月1日及以后出生)。
具体岗位条件:
1.普高、职高文化课、初中、小学教师岗位
符合以下条件之一:
(1)浙江师范大学初阳学院、杭州师范大学经亨颐教育学院、绍兴文理学院“卓越教师养成班(祖楠班)”、温州大学“教师教育溯初班”2024届师范类毕业生;
(2)2024届普通高校硕士研究生及以上学历学位毕业生,且本科阶段为第一段(批)(含“三位一体”等提前批)录取的普通高校师范类学生或全国重点高校学生(其中,全国重点高校或新QS世界大学排名前100名的国(境)外高校2024届硕士研究生及以上学历学位毕业生不受本科阶段要求限制);
(3)第一段(批)(含“三位一体”等提前批)录取的2024届普通高校师范类本科毕业生,且曾获得过校级二等及以上综合类奖学金(其中,全国重点高校2024届毕业生不受第一段(批)录取、师范类和奖学金等荣誉要求限制)。
2.职高专业课教师岗位
2024届普通高校本科及以上学历学位毕业生,且曾获得过校级及以上综合类奖学金或获省技能竞赛本专业三等奖及以上荣誉(其中,全国重点高校2024届毕业生不受奖学金等荣誉要求限制)。
3.特校教师岗位
2024届普通高校本科及以上学历学位毕业生,且曾获得过校级及以上综合类奖学金(其中,全国重点高校2024届毕业生不受奖学金等荣誉要求限制)。
4.幼儿园教师岗位
2024届普通高校师范类大专及以上学历毕业生,其中大专学历的要求获得过校级一等及以上综合类奖学金。
四、校园招聘程序
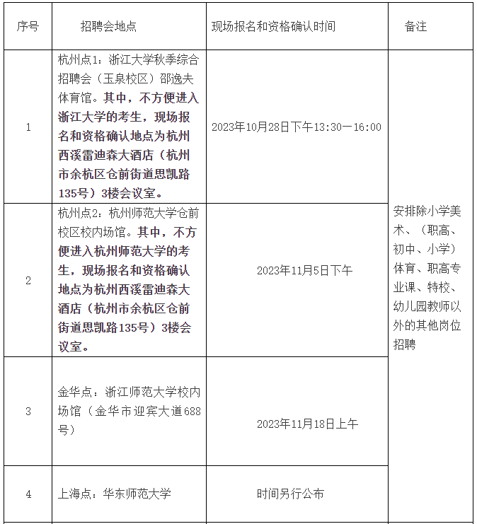
(一)校园招聘行程
我局将赴杭州、金华、上海等地部分高校参加校园招聘会,接受符合报名条件的2024届毕业生现场咨询报名。其中,“浙江师范大学杭州幼儿师范学院”点只安排小学美术、(职高、初中、小学)体育、职高专业课、特校、幼儿园教师岗位的现场报名、资格确认和考试,其他岗位不进行安排。
招聘安排表

每场招聘结束后,将在绍兴市上虞区人民政府门户网站更新各岗位预聘用人数和剩余招聘计划数,请各位考生及时关注网站信息。
(二)报名、资格确认
1.考生报名
(1)网上报名
应聘人员从公告发布之日起将报名表(附件2)电子稿发到邮箱syqjtj2017@163.com,网上报名截止时间为现场资格确认前一天上午10:00。
(2)现场报名
在校园招聘会(具体场次、时间等情况见上述招聘安排表),接受2024届毕业生现场报名。
考生可任选以上一种报名方式进行报名,但鉴于现场报名时人数较多,建议考生采取网上报名方式进行报名。
2.现场资格确认
应聘人员在规定时间(具体时间见上述招聘安排表)参加现场资格确认,根据材料清单(附件3)现场提供资料。应聘人员提供的个人信息必须真实有效,资料不全或提供的相关资料与报名资格条件不相符的,不予通过。同一岗位符合资格条件的报名人数不足计划数3倍的,将酌情核减或取消招聘计划数。
(三)考试
普高、职高文化课(体育除外)、初中(体育除外)、小学(美术、体育除外)、特校教师岗位的考试方式为结构化面试,主要考察应聘者的综合素质,考试满分为100分。小学美术、(职高、初中、小学)体育、职高专业课、幼儿园教师岗位考试方式为结构化面试和专业技能测试,结构化面试和专业技能测试满分各50分。考试合格分为60分,低于60分的不予预聘用。具体考试的时间、地点、方式另行通知。
如幼儿园教师岗位通过现场资格确认的考生人数高于计划数3倍的,将进行初试。以计划数3倍的比例确定参加正式考试人员。初试时间、地点和方式另行通知。
(四)预聘用
考试合格人员根据各岗位考生考试总成绩从高分到低分,按岗位招聘计划数1∶1的比例确定预聘用人员,并与上虞区教体局签订预聘用协议。
(五)体检及考察
体检参照公务员录用体检标准,并结合《浙江省教师资格认定体检标准及操作规程》执行。体检费用由考生自理。体检具体时间及地点另行通知。
考察参照国家公务员局《公务员录用考察办法(试行)》(中组发〔2021〕11号)执行。
(六)公示及聘用
根据考试、体检和考察情况,确定拟聘用人员,拟聘用人员名单在上虞区人民政府门户网站公示7个工作日。公示期内无异议的,在公示结束后,按规定签订相关就业协议。本次招聘岗位均为事业编制岗位,聘用后在本区聘用单位低服务年限为5年。
拟聘用人员按通知时间到绍兴市上虞区教育体育局报到。报到具体事项另行通知。逾期不能报到的、不能取得报考岗位所要求的学历学位并按时毕业的(国(境)外高校毕业生应于2024年1月1日至2024年7月31日毕业,并在2024年7月31日前提供毕业证书和教育部留学服务中心学历学位认证书,毕业专业和毕业时间等信息以教育部留学服务中心出具的认证书为准),或发现有其他不符合聘用条件的情况,取消聘用资格。
按规定实行试用(见习)期制度,试用(见习)期包括在聘用合同期限内。试用(见习)期内发现有严重疾患的,经区级及以上卫生部门鉴定不宜任教的予以辞退。符合招聘条件但尚未取得教师资格证书的人员须在上岗后2年内取得教师资格证书。
对报考人员的资格条件审查覆盖招聘全过程。报考人员在报名、考试、体检、考察等过程中提交的所有信息和材料应当真实、准确、有效。凡提供虚假信息和材料获取报考资格的,或有意隐瞒本人真实情况的,一经查实,即取消报考或聘用资格。
五、其他事项
1.本公告中的全国重点高校毕业生是指:第二轮“双一流”建设高校毕业生(毕业生所学学科需为该校“双一流”建设学科)和原“985”、“211”高校毕业生。
2.招聘工作在纪检监察、人社等单位的监督指导下进行。
3.招聘会场次、时间等情况,如有调整补充,将在绍兴市上虞区人民政府门户网站及时公布。
4.聘用人员享受上虞区相关人才政策待遇,具体待遇标准详见附件4。
5.招聘未尽事项,由绍兴市上虞区教育体育局按有关规定解释。
咨询电话:叶老师0575—82957912
监督电话:0575—82181577
附件>>>点击查看
1.绍兴市上虞区教育体育局校园招聘岗位专业要求
2.绍兴市上虞区教育体育局校园招聘报名表
3.绍兴市上虞区教育体育局校园招聘资格确认材料清单
4.上虞区人才政策待遇
绍兴市上虞区教育体育局
2023年10月16日
正在阅读:
浙江绍兴市上虞区教育体育局面向高校校园招聘2024届优秀毕业生110人(即日起报名)10-18
我的心爱之物作文400字07-02
2020年吉林初级会计职称考试合格证书领取时间:预计2021年4月前后10-21
2022年云南曲靖考区高校毕业生三支一扶计划招募笔试疫情防控通知05-28
2017年小升初数学必会应用题(十二)11-12
我作文800字05-25
2020年贵州黔南中级会计职称成绩查询时间:10月17日前10-12
[2019年幼儿园工作计划和总结]幼儿园党建2019年工作计划09-01
2022上半年黑龙江教师资格证成绩查询入口已开通【幼儿和中小学面试成绩】06-15
财政学个人简历模板201604-16
2023年国考职位表:住房和城乡建设部10-28