
全市各幼儿园按照“以园为主、相对就近、公开公平、规范透明、确保稳定、方便群众”的原则,积极稳妥有序开展招生工作。
(一)属地管理原则
适龄幼儿入园工作,根据区域划分,分别由学前和民办教育科和各镇、街道中心学校组织辖区幼儿园实施。
(二)就近就便原则
学前和民办教育科负责城区局直属公办幼儿园招生服务区域的划分。
各镇、街道中心学校负责统筹组织辖区内幼儿园招生工作,根据辖区人口数量、幼儿园备案的招生规模,合理制定规划各幼儿园招生计划及区域,确保适龄幼儿就近就便入学。
若生源分布与园内学位数量差距较大,可对划片范围进行适当调整。
(三)普及普惠原则
各镇、街道中心学校统筹辖区内学前教育资源,强化政府职能,大力发展普惠性幼儿园,进一步完善学前教育普及普惠公共服务体系,让广大适龄儿童都能接受良好的、高质量的学前教育服务。
(四)公正公开原则
幼儿园招生工作要明确专职人员及责任分工,及时公布招生方案,严格遵守工作流程和要求,确保招生工作公开、规范、平稳、有序进行。坚决杜绝只顾利益、抢占生源、恶意竞争的现象发生。
二、招生对象
2019年9月1日至2020年8月31日(含)出生的身体健康(无慢性传染病、可正常参加普通教育集体活动)的适龄幼儿。
三、招生安排
局直属公办幼儿园招生时间为8月3日—7日(具体情况见各幼儿园招生简章),采取网上报名登记、线下核实的方式进行招生。
各镇、街道辖区内幼儿园招生时间和招生方式,由所在辖区中心学校具体安排部署。
巩义市教育局学前和民办教育科设立招生监督咨询电话,招生咨询电话:0371—64583565
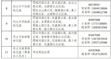
巩义市教育局直属公办幼儿园招生服务范围及联系方式:



各镇(街道)公办幼儿园名单:


正在阅读:
8月3日起公办园招生!2023年河南郑州巩义市秋季幼儿园招生意见出台07-29
月子食谱:月子餐麻油猪肝怎么做?05-03
包饺子趣事作文500字12-24
记武义千丈岩的旅行作文600字10-09
2021年春节祝福语短信摘录06-21
重庆九龙坡2017成人高考报名入口01-22
2017年小升初作文低头族请放下手机12-28
办理美国移民项目及生活费用09-20
低碳生活作文1000字01-12
校园是快乐的天堂作文600字12-11