2023年天津审计师报名时间为2023年6月5日0:00至6月14日24:00。考试采取网络报名方式,请报考人员登录全国专业技术人员资格考试报名服务平台(网址为http://zg.cpta.com.cn/examfront)进行报名。报考人员须在规定时间内完成报名,逾期无法进行报名。
(一)报名原则
审计专业技术资格考试报名推行证明事项告知制。
(二)报名步骤
1.注册信息,在线核查
报考人员本人登录全国专业技术人员资格考试报名服务平台,按照要求注册,完善个人信息,在线核查身份、学历(学位)信息(原则上24小时内返回核查结果),提交注册信息24小时后可登录网上报名系统报名。已注册的报考人员不需要重新注册。
2.网上填报,诚信
报考人员在网上报名系统填报相关信息后,可自主选择是否采用告知制方式办理相关事项。如选择采用告知制方式,在线核查结果返回后,报考人员须本人根据实际情况填写报名信息并对填报信息的真实、准确、完整、有效以及本人符合考试报名条件作出,接受考试组织机构的核查,承担不实的后果;报考人员本人采用电子方式签署告知书(电子文本),一经提交具有法律效力,不允许代为。未选择告知制方式或者不适用告知制办理报考事项的,应按我市规定线下办理审核事宜,并配合提交相关证明材料。
报考人员作出后,可在未交费且报名截止前撤回。报考人员撤回后,应按我市规定线下办理审核事宜,并配合提交相关证明材料,且本年度该项考试中不再适用告知制。
3. 核查流程
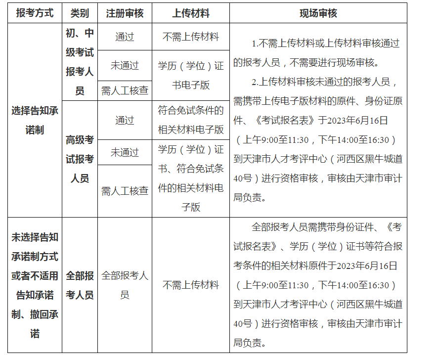
天津市2023年度审计专业技术资格考试核查流程

备注:(1)需要上传材料的报考人员于2023年6月5日0:00至6月14日24:00登录全国专业技术人员资格考试报名服务平台上传相关资料电子版,审核部门将于2023年6月6日9:00开始对上传材料进行审核。
(2)考生修改有关报考信息请在报名时间结束前完成,报名时间结束后修改报考信息不能在天津考区再次提交。
原文标题:关于天津市2023年度审计专业技术资格考试报名等有关事项的通知
文章链接:https://hrss.tj.gov.cn/jsdw/rsksw/tzgg4/202305/t20230530_6253624.html
正在阅读:
平安夜圣诞节祝福语202010-06
高中英语作文:难忘的一件事情AnUnforgettableThing06-21
环境调查报告模板5篇12-12
部队入党申请书范文1500字左右_部队入党申请书1500字左右10-12
初中写景作文:玉兰花开09-29
[大学生三下乡社会实践总结范文2000字]大学生暑假社会实践总结范文05-03
四川成都2019年8月证券从业资格考试报名入口:中国证券业协会04-13
2017年湖南成人高考准考证打印入口【10月29日截止】02-28
红树叶和黄树叶作文450字11-18