根据《中共长沙市委长沙市人民政府关于全面深化新时代教师队伍建设改革的实施意见》(长发[2019]10号)和长沙市教育局、中共长沙市委机构编制委员会办公室、长沙市财政局、长沙市人力资源和社会保障局《关于印发<长沙市优秀教育人才引进实施细则>的通知》(长教发[2021]1号)精神,我校决定引进优秀骨干教师3名,现将有关事项公布如下。一、学校简介
长沙外国语学校是湖南省首家、长沙市一家国有公办、以外语为特色、坚持全面素质教育的示范性完全中学。学校于2011年由湖南省教育厅授牌“湖南省普通高中特色教育实验学校”,成为全国首创、湖南首批、长沙首家特色高中。2020年10月加入雅礼教育集团,同雅礼中学开展教育、教学深度合作,为进一步提升教育、教学质量注入了新的能量
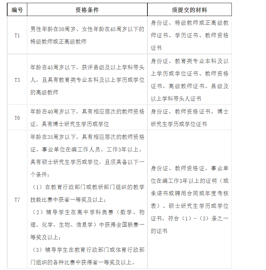
二、人才引进条件
注:50周岁以下为1973年1月1日以后出生,45周岁以下为1978年1月1日以后出生,40周岁以下为1983年1月1日以后出生,35周岁以下为1988年1月1日以后出生。
三、人才引进计划
四、人才引进程序
1、具有正高级教师职称或“特级教师”荣誉称号(男性年龄要求在50周岁以下、女性年龄要求在45周岁以下)、博士研究生学历(年龄要求在40周岁以下)人员的引进程序为:报名(含资格初审)、学校考核、资格复审、体检、考察(含审查档案、资格终审)、办理人才引进人事手续,其中报名(含资格初审)、学校考核由我校组织实施。报考人员将本人符合本次人才引进条件所需证件证书(含身份证双面及联系电话)照片发到邮箱(cflsbgs@163.com),考核具体时间我校将另行通知。
2、其他优秀骨干教师的引进程序为:报名(含资格初审)、学校考核、资格复审、市教育局集中考核、体检、考察、资格终审、办理人才引进人事手续,其中报名(含资格初审)、学校考核由我校组织实施。报考人员应于2023年3月6日前将符合本次人才引进条件所需证件证书(含身份证双面及联系电话)照片发到邮箱(cflsbgs@163.com),学校将对符合资格条件者安排考核,具体时间另行通知。学校考核后,按与人才引进岗位职数不高于1:2的比例确定参加市教育局集中考核的人选。
五、相关待遇
引进的优秀人才由市委编办、市人力资源和社会保障局、市教育局三部门严格把关,直接办理人事编制手续。引进的优秀人才在配偶就业服务、入住教师公寓、子女入学等相关待遇按长教发[2021]1号文件规定执行。
六、联系方式
联系电话:0731-88393690(工作日8:30-11:30;14:30-17:30)
联系人:陈老师
学校地址:长沙市雨花区韶山南路635号
附件>>>点击查看
《长沙市教育局直属学校引进优秀骨干教师信息表》
长沙外国语学校
2023年2月23日
原文标题:长沙外国语学校2023年引进优秀骨干教师公告
文章来源:http://cfls.csedu.gov.cn/zszp/jgzpxx/content_433709
正在阅读:
2023年湖南长沙外国语学校引进高中语文、高中数学、高中物理教师公告02-28
高三写景作文:邂逅的一场雪_550字12-10
2019下半年四川巴中市考录公务员(人民警察)公告03-11
平安夜作文400字:今晚的平安夜06-19
峰爆观后感600字05-10
纪律问题万能检讨书范文04-21
爱惜自己演讲稿【三篇】03-16
我喜欢的动物作文450字10-23
关于12.1艾滋病日的宣传活动总结10-30