【#普通话考试# 导语】©文档大全网从临沂市教育局获悉,2022年上半年山东临沂普通话水平测试报名通知已公布,报名时间为2月24日-2月25日,考试时间为3月3日起,准考证打印时间考前三天,成绩查询时间为考试后一个月,具体详情如下:

根据工作安排,拟于近期举行2022年上半年临沂市普通话水平测试。现将有关事项通知如下:
一、报名范围
凡在临沂市学习、工作、生活的人员(港澳台人员和外籍人员需在临沂市学习、工作、生活3个月以上),均可报名参加2022年上半年临沂市普通话水平测试。
二、报名时间及方式
报名时间:2022年2月24日—25日。逾期不再受理。(具体测试时间将于2022年3月3日通过本网站另行通知)
报名方式:现场报名。考生本人须持身份证原件(有效期内)在规定时间内现场报名,禁止他人、学校或任何机构替*生报名。
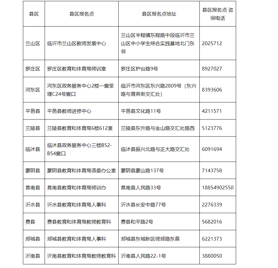
三、报名地点
报名人员应选择学习、工作、生活所在县区报名点报名。具体报名地点如下:
四、报名缴费
报名时须现场缴纳普通话水平测试费,测试费50元/人次。(按照鲁发改成本〔2019〕217号文件规定执行)。
五、有关事项
(一)疫情防控要求。
1.报名人员现场报名时应出示山东省电子健康通行码“绿码”,并如实提交《健康书》(见附件),入场接受体温测量。报名期间要服从工作人员引导,与他人保持一定距离,排队有序入场、离场,尽量避免人员聚集。
2.近期从中、高风险等级地区入(返)临人员,建议暂缓报名。从省外非中高风险地区入(返)临人员,应持48小时内核酸检测报告(阴性结果)报名。与阳性感染者活动的时空轨迹重叠人员、到过或途经中高风险地区人员、同时空伴随人员,以及出现发热、咳嗽、乏力等可疑症状的人员,建议暂缓报名。
3.报名人员要及时了解防疫要求,做好个人安全防护。现场报名时不如实报告本人健康情况和旅居史导致严重后果的,有关部门将按规定严肃处理。
(二)普通话水平测试等级证书领取。根据新冠肺炎疫情常态化防控工作有关要求,为减少人员聚集,降低传播风险,建议报名人员选择邮寄方式(自愿原则)领取普通话水平测试等级证书。具体事宜请现场咨询报名点。
附件:《健康书》
临沂市教育局
2022年2月16日
2022年上半年山东临沂普通话水平测试报名通知.doc正在阅读:
为什么选择移民日本?日本移民优势盘点06-14
高三励志高考倒数百天口号08-01
文员实习报告范文800字12-31
窃读记作文500字10-04
2023年辽宁省农商行总行部门副总经理选聘简章报名时间5月4日17时截止04-28
2022年辽宁成人高考考试时间:10月15日-16日02-13
[国庆见闻500字作文2021]国庆见闻500字作文03-23
教师期末总结大会优秀主持词02-15