根据中共湖北省委机构编制委员会办公室《省委编办关于核准2023年度全省中小学教师招聘用编计划的函》(鄂编办函〔2023〕4号),核准我县2023年度义务教育学校教师用编77名(其中新机制教师用编9名,地方自主招聘农村教师用编34名,城镇义务教育学校招聘教师用编34名),依据《事业单位公开招聘人员暂行规定》(人事部令第6号)、《关于进一步做好艰苦边远地区县乡事业单位公开招聘工作的通知》(人社部规〔2016〕3号)、《关于进一步规范全省事业单位公开招聘工作的若干意见》(鄂人社发〔2016〕23号)、《关于做好2023年全省中小学教师公开招聘工作的通知》(鄂教人函〔2023〕2号)等文件精神,现将2023年湖北省宣恩县地方自主招聘农村义务教育学校教师和城镇义务教育学校教师招聘公告如下:一、招聘岗位及数量
宣恩县2023年度地方自主招聘农村义务教育学校初中教师34名,其具体岗位为:初中语文教师7名,初中数学教师4名,初中英语教师6名,初中道德与法治教师3名,初中历史教师1名,初中地理教师3名,初中物理教师3名,初中化学教师2名,初中生物教师2名,初中体育与健康教师1名,初中美术教师1名,初中信息技术教师1名。
宣恩县2023年度招聘城镇义务教育学校小学教师14名,其具体岗位为:小学语文教师4名,小学数学教师4名,小学音乐教师4名,小学体育教师2名;
宣恩县2023年度招聘城镇义务教育学校初中教师20名,其具体岗位为:初中语文教师2名,初中数学教师5名,初中英语教师2名,初中道德与法治教师3名,初中历史教师2名,初中物理教师3名,初中化学教师1名,初中生物教师1名,初中信息技术教师1名。
二、报考条件
(一)基本条件
1.具有中华人民共和国国籍;
2.拥护中华人民共和国宪法,拥护中国共产党领导和社会主义制度,遵纪守法;
3.具有良好的政治素质和道德品行;
4.具有正常履行职责的身体条件和心理素质;
5.具有符合教师岗位的专业能力,有较好的表达能力,且志愿到农村工作。
(二)报考者须同时符合以下岗位资格
1.学历条件:本科及以上学历(学位无要求)。
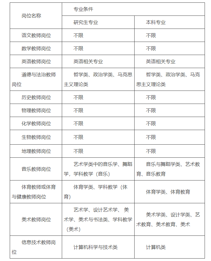
2.专业条件:
3.年龄条件:应聘考生年龄在40周岁及以下(即1982年1月1日及以后出生)。
4.报考初中教师岗位限恩施州内户籍(以公安户口本信息为准,截至时间为发布公告之日前)或长期居住宣恩县内人员(以有效期内的居住证为准或有效期限申办居住证派出所出具相关回执为准,截至时间为发布公告之日前)或恩施州内高等院校本科毕业生;
报考小学教师岗位限现为宣恩县内户籍(以公安户口本信息为准,截至时间为发布公告之日前)或原户籍曾为宣恩县内的(以公安户口本信息为准)或长期居住宣恩县内人员(以有效期内的居住证为准或有效期限申办居住证派出所出具相关回执为准,截至时间为发布公告之日前)。
5.其他条件。
(1)持有相应学段教师资格证书(持有教师资格认定机构出具的《教师资格认定申请表》或有效期内的《中小学教师资格考试合格证明》视同)。持有高学段教师资格证人员可以报考低学段的岗位。
(2)一经聘用,在本单位最低服务满5年才能流动。
(3)岗位招聘人数(学科学段数)与笔试报名人数比例不足1:3时,不核减岗位。
(4)所有招聘岗位划定笔试成绩和面试成绩最低合格线。笔试成绩最低合格线待考后根据题本难易程度和考生成绩分布等情况划定公布。面试成绩最低合格线为60分,未达到笔试成绩最低合格线、面试成绩最低合格线的不得进入下一招聘环节。
(三)有下列情况之一的不得报考
1.涉嫌违法违纪正在接受审查的人员和尚未解除党纪、政纪处分的人员;
2.在公务员招录和事业单位公开招聘考试中被认定有严重违纪违规行为尚在禁考期内的人员;
3.曾因犯罪受过刑事处罚的人员;
4.2023年7月31日以后仍在籍的全日制学生;
5.现役军人;
6.机关事业单位在编正式人员未按照人事管理权限征得用人单位及主管部门同意报考的;
7.按照《事业单位公开招聘人员暂行规定》、《事业单位人事管理回避规定》的相关规定应当回避的人员;
8.法律法规规定不得聘用为事业单位工作人员的其他情形。
三、报名与笔试
按照2023年度全省中小学教师公开招聘工作有关事项通知要求报名并参加笔试。
四、面试资格审查
考生须首先进行现场资格复审,经资格复审合格后才可以参加面试。资格复审在县人社局的指导下,由县教育局组织进行。
(一)面试资格复审对象
根据省教育厅、省人社厅发布的笔试成绩,依据报考岗位类型分学段分学科依笔试成绩从高到低、按1:3的比例确定面试入围初步人选名单(如参加资格复审的末位考生笔试成绩并列,则成绩并列的考生全部进入资格复审)。面试入围人选不足1:3的,不核减岗位,资格复审合格的所有考生进入面试。
(二)面试人员资格复审,需应试人员本人到现场进行,校验下列资料原件,并交复印件,具体如下:
1.笔试准考证;
2.二代身份证;
3.居民户口簿或居住证或申办居住证派出所出具相关回执;
4.学历证书;
5.教育部学历证书电子注册备案表(学信网http://www.chsi.com.cn上查询打印);
6.教师资格证书(持有教师资格认定机构出具的《教师资格认定申请表》、有效期内的《中小学教师资格考试合格证明》视同);
7.与笔试准考证相同的2寸照片2张(底色不限,在照片背面写清报考学段学科、姓名)。
以上1—6项材料复印件必须按先后顺序装订,一次性提交。如提供虚假材料的,将取消面试资格,并列入诚信黑名单。
特别注意:凭境外学历报名的人员需提供国家教育行政部门认证(学历认证由教育部留学服务中心负责)的学历意见、我国驻外使领馆的有关认定材料;在职在编人员(行政机关事业单位)报考的,须经相应主管单位同意,并在资格复审阶段提供同意报考的书面意见书原件。
(三)面试资格复审要求
特别提醒:资格复审合格者,由宣恩县教育局发放《湖北省2023年中小学教师公开招聘面试通知书》,确认为面试人选。凡未在规定时间内参加资格复审、主动放弃资格复审、有报考信息不实或不符合岗位资格条件的,取消面试资格,由县教育局和县人社局按程序从笔试岗位依该类别该学段该学科笔试成绩从高到低依次递补,请考生保持电话畅通。考生通讯方式变更的,请及时告知报考单位。递补期间,考生报名提交的通讯方式联系不上,又未提供其他联系方式的考生视其为自动放弃,并依次由下一位考生递补。
经资格复审符合招聘单位岗位资格条件的,届时参加面试,资格复审时间、地点、资格复审人员名单、复审合格名单及面试公告等相关信息均在宣恩县人民政府网(http://www.xe.gov.cn/)进行公布,不再另行通知。
五、面试
面试公告及相关事宜待笔试成绩公布和资格复审结束后在宣恩县人民政府网(http://www.xe.gov.cn/)发布。
六、总成绩公布
考生测试总成绩=笔试成绩*40%+面试成绩*60%。测试总成绩精确到小数点后3位。
七、确定体检人选
根据测试总成绩从高到低,按招聘岗位1:1的比例确定体检人选。同一招聘岗位因考生总成绩相同而导致体检名额与岗位招聘计划比例大于1:1时,面试成绩高的考生进入体检环节;面试成绩相同时,笔试成绩中《教育教学专业知识》成绩高的考生进入体检环节;笔试成绩中《教育教学专业知识》和《综合知识》成绩均相同时,可结合专业特点依规发布公告后组织加试,加试成绩高的进入体检环节。
八、体检与考察
(一)体检工作由县人社局和县教育局统一组织,在指定的县级及以上综合医院进行,参照《关于进一步做好公务员考试录用体检工作的通知》(人社部发〔2012〕65号)、《关于修订<公务员录用体检通用标准(试行)>及《公务员录用体检操作手册(试行)》有关内容的通知》(人社部发〔2016〕140号)等规定实施。考生须按要求完成全部体检项目,未按要求完成体检项的,视同自动放弃体检资格。对妊娠期的女性考生依规可延迟体检的,遵医嘱实施体检,体检结果合格的,按程序依规实施下一招聘环节的工作。体检费用由受检考生承担。招聘单位或受检考生对体检结果有疑问的,可以申请复检,复检应在一个月内完成,复检只安排一次,体检结果以复检结论为准。复检费用由申请方承担。
(二)因考生放弃体检或体检不合格的,出现的空缺岗位可从报考同一岗位的人员中按总成绩从高分到低分依次递补。
(三)考察工作在县人社局的指导下,由招聘单位主管部门和招聘单位负责。
(四)考察工作按照德才兼备、以德为先的用人标准,重点考察应聘者(拟聘人员)的思想政治、道德品质、遵纪守法、业务能力、工作实绩、在校表现、拟任岗位资格、廉洁自律以及是否需要回避等方面的情况。考察中,若发现有影响聘用并查证属实的情形的,取消聘用资格。
(五)因考生放弃考察或考察不合格的,出现的空缺岗位可从报考同一岗位的人员中按总成绩从高分到低分依规依次递补,递补时限截至2023年12月31日。
九、确定拟聘人员
考察合格人员依据岗位计划表,按照总成绩从高到低的顺序选择工作岗位。体检延迟或考察延期的人员待考察合格后,在剩余岗位中选岗。坚持公平、竞争、择优原则,由用人单位行政主管部门党组(委)会议集体研究决定拟聘人员。
十、公示和备案
招聘完成后,及时依规对拟聘人员公示、备案。对公示期满无异议的,按程序办理相关聘用手续;对拟聘人员有异议的,根据调查核实的情况决定是否聘用。对公示反映有严重问题并查有实据,不符合聘用条件的,取消其拟聘人选资格,出现的空缺岗位可从报考同一岗位的人员中按总成绩从高分到低分依规依次递补。
十一、聘用管理
用人单位以人社部门下发的具备聘用资格人员文件为依据,在拟聘人员与原用人单位解除或终止人事(劳动)关系后,办理人员编制、岗位认定、聘用合同签订、工资待遇等人事聘用手续。
(一)招聘的人员,用人单位在聘用合同中约定5年最低服务期限,并明确违约责任和相关要求。
(二)用人单位根据公开招聘人员工作经历等相关管理规定约定试用期。拟聘用人员须在办理入职手续前交齐相关证明资料。
(三)试用期满考核不合格的,用人单位可与聘用人员解除聘用合同,终止人事关系。
十二、违纪违规处理
对考生在考试中违纪违规行为的处理,按照《事业单位公开招聘违纪违规行为处理规定》(人社部35号令)执行。
十三、信息发布及政策咨询
宣恩县人民政府网(http://www.xe.gov.cn/)为本次公开招聘公告、测试总成绩、体检及考察、拟聘对象公示等相关信息发布网站,请考生注意查看相关信息。
政策咨询电话:0718-5825818
监督举报电话:0718-5848929
宣恩县教育局
宣恩县人力资源和社会保障局
2023年3月11日
原文标题:2023年湖北省宣恩县地方自主招聘农村义务教育学校教师和城镇义务教育学校教师招聘公告
文章来源:http://www.xe.gov.cn/xxgk/dfbmpttlj/xz/xjyj/jyjfdgk/jyjzlwj/202303/t20230313_1414105.shtml