
重庆市大渡口幼儿园总园始建于1985年,是重庆市示范性幼儿园,荣获全国首个“儿童分级阅读课题示范园”、全国先进实验基地园、全国巾帼文明岗、重庆市百强幼儿园、重庆市文明单位、重庆市绿色幼儿园、重庆市幼教先进集体、重庆市安全文明校园、重庆市园本教研基地园、重庆市三八红旗集体、重庆市最美教师团队、重庆市教育质量评价基地园、重庆市家庭教育创新实践基地等荣誉,园所坐落在美丽的长江之畔大渡口区钢花路700号,马桑溪渡口的历史渊源和文化遗存,滋养了“上善之地,大德之城”的义渡热土,也烙上了大渡口幼儿园坚实而深厚的义渡文化底色。
为深入贯彻落实《中共中央国务院关于学前教育深化改革规范发展的若干意见》(中发〔2018〕39号)、《重庆市人民政府关于第三期学前教育行动计划的实施意见》(渝府发〔2017〕48号)等文件精神,根据《重庆市大渡口区教育委员会关于进一步做好幼儿园招生工作的意见》(渡教发【2016】122号)和《重庆市大渡口区教育委员会关于进一步做好幼儿园招生工作的补充意见》等文件要求,按照“相对就近,免试入园”的原则,强化责任意识和服务意识,充分利用现有资源,保障本区适龄幼儿享有平等接收优质教育的权利,努力做好2023年幼儿园招生工作,特制定本方案。
一、招生原则
(一)户籍优先、就近免试原则。优先保障本区户籍适龄幼儿,采取集中时间报名免试入园,额满为止。
(二)规范公平原则。建立和完善招生公示制度、咨询制度和社会监督制度,按区教委要求向社会公开招生信息和招生细则,实行“阳光招生”,做到信息公开、机会公平、结果公正。
(三)按核定规模招生的原则。按照核定的办园规模招生,并严格按照市级规范要求编班,不开设学前班或大大班。
二、招生计划
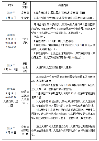
2023年秋季招收3个小班,招收幼儿人数83人。
三、招生对象
入园当年8月31日前已满3周岁,未满4周岁幼儿(2019年9月1日至2020年8月31日出生),身体健康(无慢性传染病),可正常参加集体活动的适龄幼儿。大渡口区户籍幼儿必须与其监护人或祖父母(外祖父母)的户籍一致(同一户口簿)且入园登记前落户大渡口区。
四、招生办法
为减少疫情期间人员聚集风险,进一步提高工作效率、优化报名方式、确保招生工作顺利开展。
(一)本次招生采取分片区分时段现场预约登记、资格审核、现场抽签的方式入园(若预约登记人数未超过招生计划人数则自动入园)。
(二)同一新生只能到一所幼儿园报名登记,不能在多所幼儿园重复报名登记(指大渡口区学位紧张的公办园),如有重复报名登记行为,一经查实,均作无效处理,不予录取。报名登记时需收取幼儿预防接种证明原件,待正式办理入园手续后予以退还。
五、招生程序及日程安排(如遇疫情另行通知)
六、报名地点和咨询电话
报名地点:大渡口幼儿园总园
咨询电话:023-68830937、68909382、19923359451
七、特别提示
1.根据疫情防控要求,参加现场抽签家长,要满足健康书里提出的要求,现场抽签时将收取健康书,请认真阅读附件(登记报名时幼儿园发放纸质件书)。
2.抽签入园与登记的时间先后顺序无关,请家长错峰来园登记,为避免人员聚集,登记时每个家庭1名家长到场;
3.各片区现场登记时间安排(片区以户籍薄辖区派出所鲜章为准):
3月14日上午:春晖片区、九宫庙片区;
3月14日下午:新山村片区、大渡口区其他片区。
4.请各位家长务必遵守登记时间安排,感谢大家的理解、支持与配合!
>>>点击查看附件
正在阅读:
2023年重庆市大渡口幼儿园总园秋季招生简章【3月13日预约登记】01-19
2016幼儿园教学工作计划书05-26
幼儿古诗2~3岁简单精选10-14
我心中的钓鱼城作文800字01-26
校园歌手大赛决赛主持词三篇03-05
2020年国家公务员面试名单:国家税务总局海南省税务局01-06
快乐的暑假假期生活初一作文800字08-09
故乡的景作文700字12-03
约25亿年前的大氧化事件是指大气中-2022年5月安徽铜陵学院计算机等级考试退费登记工作通知【5月20日上午8:00截止】05-20
中小学校园安全标语三篇03-08