
一、报考条件及要求
1.报考2024年全国硕士研究生招生考试的考生,须符合教育部《2024年全国硕士研究生招生工作管理规定》(教学〔2023〕2号)中规定的报考条件。
2.考生学历(学籍)须符合报考相关要求。报名期间将对考生学历(学籍)信息进行网上校验,考生可上网查看学历(学籍)校验结果。考生也可在报名前或报名期间自行登录“中国高等教育学生信息网”(网址:https://www.chsi.com.cn)查询本人学历(学籍)信息。未能通过学历(学籍)网上校验的考生,应在招生单位规定时间内按要求完成学历(学籍)核验。
3.根据教育部相关要求,应届本科毕业生应选择就读学校所在地省级教育招生考试机构指定的报考点,其中成人高校应届本科毕业生也可选择教学点所在地省级教育招生考试机构指定的报考点;单独考试考生应选择招生单位所在地省级教育招生考试机构指定的报考点;其他考生应选择工作所在地或户籍所在地省级教育招生考试机构指定的报考点。
除坐落在本市的高校应届本科毕业生外的其他考生(招生单位有特殊要求必须在本校参加考试的专业(方向)除外),选择天津市报考点参加考试的,须具有天津市户籍(含常住户口、蓝印户口、集体户口)或本市公安机关核发的有效期内的《居住证》(含电子版)。
二、报考流程
1.选择报考点
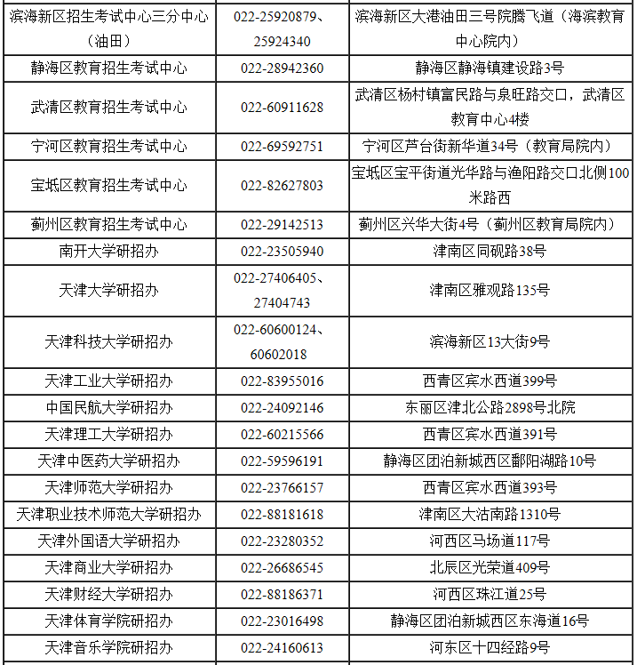
(1)在进行网上报名时,考生须选择报考点。全市共设38个报考点,其中设置高校报考点19个,分别是南开大学、天津大学、天津科技大学、天津工业大学、天津师范大学、天津财经大学、天津音乐学院、天津美术学院、天津医科大学、天津理工大学、天津中医药大学、天津外国语大学、天津城建大学、天津商业大学、天津职业技术师范大学、河北工业大学、中国民航大学、天津农学院、天津体育学院的研究生招生办公室。
设置区报考点19个,分别是和平区、河东区、河西区、南开区、河北区、红桥区、东丽区、津南区、西青区、北辰区、滨海新区(塘沽)、滨海新区(汉沽)、滨海新区(大港)、滨海新区(油田)、静海区、武清区、宁河区、宝坻区、蓟州区的教育招生考试中心。
(2)上述19所院校的普通全日制应届本科毕业生,应选择所属院校作为报考点(报考天津音乐学院、天津美术学院的考生,须选择报考院校作为报考点);报考上述19所院校的其他考生,报考点应选择所报考的院校。
19个区教育招生考试中心报考点均不接收报考上述19所院校的考生及上述19所院校的普通全日制应届本科毕业生报名。报考天津中德应用技术大学的考生(不含上述19所院校的普通全日制应届本科毕业生),以及天津中德应用技术大学的普通全日制应届本科毕业生,须选择津南区作为报考点。
(3)其他考生可自主在19个区教育招生考试中心中选择报考点(报考管理类专业学位硕士研究生的考生,须选择南开区作为报考点)。预报名期间,津南区只接收报考天津中德应用技术大学的考生以及天津中德应用技术大学的普通全日制应届本科毕业生报名。
(4)考生应当认真了解并严格按照报考条件及相关政策要求选择填报志愿并选择报考点。因不符合报考条件及相关政策要求,造成后续不能网上确认、考试(含初试和复试)或录取的,后果由考生本人承担。
2.网上报名
(1)网上报名时间:2023年10月8日至10月25日每天9:00-22:00,逾期不得修改报名信息。网上预报名时间:2023年9月24日至9月27日,每天9:00-22:00。所有考生可以选择在预报名时间或者网报时间内报名,已参加预报名的考生报名有效,无需重复网报。
(2)网上填报信息:凡选择天津市报考点参加考试的考生,在网上报名前,请务必登录“中国研究生招生信息网”(https://yz.chsi.com.cn或https://yz.chsi.cn,以下简称“研招网”),认真阅读《2024年全国硕士研究生招生工作管理规定》和《2024年全国硕士研究生招生考试公告》、查阅招生专业目录、了解报考信息以及天津市高招办、报考点、招生单位发布的关于网上报名的全部公告信息。
(3)根据研招网相关规定和网上报名技术要求,报名期间,考生可自行修改网上报名信息或重新填报报名信息,每位考生只能保留一条有效报名信息。
(4)考生应按要求准确填写个人网上报名信息并提供真实材料。考生因网报信息填写错误、填报虚假信息而造成不能考试(含初试和复试)或录取的,后果由考生本人承担。
3.网上支付报考费
选择天津市各报考点的考生,提交网报信息后,应在网上报名截止日期(10月25日)前,通过“网上支付”交纳报考费。依据津价费〔2001〕417号文件规定,收费标准为报名费50元/人、考务费30元/科。所有选择天津市报考点参加考试的考生均须在规定的时间通过网上支付缴纳报考费,获得“支付已完成”的缴费成功信息后,方可在规定时间进行网上确认,否则报名无效。请考生务必于网上报名期间在网上支付报考费,网上确认期间,各报考点一律不接受现场补缴费。
考生因网上支付操作不当或因网络原因,造成同一订单号多次重复支付的,重复款项由系统统一退费;考生因个人原因进行了“取消报名”操作的报考费由系统统一退费。一般情况下退款会在2023年12月31日前退还完毕,考生可在退款工作完毕后一个月内查询到账情况,发现问题请及时与研招网客服联系。除上述情况以外,其他原因不予退费。
有关网上支付的相关问题,考生可拨打研招网客服电话(010-67410388)或通过发送邮件的方式进行咨询(客服邮箱:kefu@chsi.com.cn)。
4.网报信息确认
选择天津市报考点的考生,均须按报考点要求进行网上确认网报信息。
(1)网上确认时间:2023年11月5日前结束(具体工作时间参见各报考点网上确认公告)
(2)网上确认程序:请考生及时关注各报考点的网上确认公告提示。
(3)考生提交材料:考生网上确认时须配合报考点,根据核验工作要求提交学历(学籍)核验结果、本市户籍证明(户口本或《居住证》)等有关补充材料。
网报时学历(学籍)校验未通过的考生,网上确认时应届生须提供“中国高等教育学生信息网”的《教育部学籍在线验证报告》;往届生须提供“中国高等教育学生信息网”的《教育部学历证书电子注册备案表》或《中国高等教育学历认证报告》;已获得境外学历证书的考生,须提供教育部留学服务中心出具的《国外学历学位认证书》;2024年入学前(具体时限由招生单位规定)可取得国家承认本科毕业证书的自学考试本科生,须提交自考生准考证;本科毕业后更改过姓名或身份证号的考生,须提供具有更改记录的户口页或公安机关出具的相关证明。
(4)考生应对本人网上报名信息进行认真核对并确认。报名信息经考生确认后一律不作修改,因考生填写错误引起的一切后果由考生自行承担。
三、其他
1.推荐免试生(含推免硕士生、直博生和医学类长学制转段生)均须在国家规定时间内登录“全国推荐免试攻读研究生(免初试、转段)信息公开暨管理服务系统”(以下简称“推免服务系统”,https://yz.chsi.com.cn/tm)填报志愿并参加复试。未经招生单位公示及“推免服务系统”备案的考生不得录取。推免生应通过“推免服务系统”报名,已被招生单位录取的推免生,不得再报名参加当年硕士研究生招生考试,否则将取消其推免资格;在规定截止日期仍未被招生单位录取的推免生不再保留推免资格,可选择参加当年硕士研究生招生考试。推免生无需进行网上确认。
其他符合免初试资格(如在部队荣立二等功以上退役人员等)的考生,应在国家规定的全国统考报名时间内登录“推免服务系统”报名。
2.符合规定条件并申请享受照顾政策的考生,须在网上报名时按要求填报相关信息,并如实填写少数民族身份及定向就业少数民族地区。
符合规定条件并申请享受初试加分政策的考生,须在网上报名时按要求填报相关信息。
未按规定申报的,不享受相应照顾或加分政策。
3.报考“退役大学生士兵”专项计划的考生,报名时应当选择填报退役大学生士兵专项计划,准确填写本人入伍前的入学信息以及入伍、退役等相关信息,并按要求向招生单位提供《入伍批准书》(在个人档案中存档)和《退出现役证》进行核验。
4.“少数民族高层次骨干人才计划”报名有关要求另行公告。
5.天津市高招办和本市招生单位将遵循有关要求,积极为残疾人参加考试提供必要支持条件和合理便利。选择天津市报考点参加考试的残疾考生如需所选报考点在考试期间提供合理考试便利服务的,应于报名阶段与所选报考点和招生单位沟通申请,以便提前做好安排。
6.考生网上报名成功后,应及时关注研招网、天津市教育招生考试院(天津市高招办)、报考点、招生单位官方网站、微信公众号等,主动了解网上确认、考试安排及注意事项等,积极配合完成相关工作。考生报名时填写的手机号码,是获取报名考试信息的重要途径,自报名成功至考试前,手机号码如有更改,请及时告知报考点及招生单位,避免错过重要通知。



正在阅读:
七年级学生英语作文【三篇】11-06
江苏2016年税务师成绩查询入口点击进入08-27
[人教版语文六年级上册期中试卷含答案免费]人教版语文六年级上册期中试卷09-11
[英语故事儿童短文3分钟]英语儿童小故事短文30字08-19
山西晋中2023年(2021级)普通高中学业水平考试时间:6月29日-6月30日04-11
儿童水粉画概述学习06-22
我的家乡作文500字07-04
泰山游记作文1000字01-22
2018学生座谈会发言稿大全09-01