
第一部分志愿填报
1.今年我省志愿填报时间是如何安排的?
答:我省今年普通高校招生网上填报志愿分三个阶段进行。第一阶段:6月26日8:00-27日17:00填报本科提前批志愿、本科批特殊类型志愿;第二阶段:6月29日8:00—7月2日17:00填报本科批志愿(不含特殊类型志愿)、专科提前批志愿;第三阶段:8月6日8:00—8日17:00填报高职专科批志愿。具体填报时间(含征集志愿)详见附件。
2.考生可通过何种方式填报志愿?
答:考生可以通过登录PC端WEB版或移动端APP版填报志愿。
(1)使用最新版谷歌浏览器或360浏览器模式,登录湖南省普通高校招生考试考生综合信息平台(以下简称“考生综合信息平台”)(网址:https://ks.hneao.cn)填报志愿。
(2)下载“潇湘高考”APP填报志愿。
填报志愿的操作步骤和注意事项详见“考生综合信息平台”首页相关链接。
3.错过志愿填报时间后还可以补报、修改或者提交保存志愿吗?
答:考生必须在规定的时间内按规定的方式填报志愿(含征集志愿),在填报志愿截止时间之前,考生可在网上填报或修改志愿,逾期不能补报或修改志愿,也不能放弃志愿。
4.草稿箱中的志愿是正式志愿吗?如何确定已成功填报志愿?
答:草稿箱中的志愿不是正式志愿。考生在编辑完志愿草稿并确认不再修改后,一定要进行“提交保存”操作,在输入信息保存密码或手机短信验证码通过安全认证后,才能成功完成提交保存操作。考生只有通过“志愿查看”,查看到带防伪标识的正式志愿信息表后,才算是正式填报志愿成功。
5.考生忘记登录密码怎么办?
答:考生可登录“潇湘高考”APP,进入密码输入界面,点击“忘记密码”,人脸识别通过后,重置登录密码。
6.考生忘记信息保存密码怎么办?
答:考生可登录“潇湘高考”APP,打开“个人信息”栏下的“安全设置”,进入“密码设置”,人脸识别通过后,可重置信息保存密码。
7.填报志愿前考生需了解哪些信息?如何获取?
答:(1)了解我省今年普通高校招生的政策规定。主要包括:《湖南省2023年普通高等学校招生工作实施办法》《湖南省2023年普通高等学校艺术类专业招生工作实施办法》《关于做好2023年我省普通高等学校对口招生工作的通知》等。相关政策规定可通过湖南教育政务网(http://jyt.hunan.gov.cn/)、湖南省教育考试院(http://jyt.hunan.gov.cn/sjyt/hnsjyksy/)、湖南招生考试信息港网站(https://www.hneeb.cn/)或《2023年湖南高考指南·高考志愿指导》等进行查询。
(2)对考生身体条件要求的规定。主要是教育部、原卫生部、中国残疾人联合会制定的《普通高等学校招生体检工作指导意见》《教育部办公厅、卫生部办公厅关于普通高等学校招生学生入学身体检查取消乙肝项目检测有关问题的通知》以及招生学校根据本校办学条件和专业培养要求所提出的对考生身体健康状况的补充规定(查阅学校的招生章程或简章)。
(3)招生院校在湘招生计划的详细信息。既要了解招生院校在自己所报类别的各院校专业组分专业招生计划数,又要了解各院校专业组的选考科目要求,还要了解招生学校对各专业录取的其他要求。这些信息可通过查阅《2023年湖南高考指南·高校招生计划》、湖南招生考试信息港网站、“考生综合信息平台”和招生学校的招生章程获取。查看《2023年湖南高考指南·高校招生计划》,要事先研读“查阅说明”,以帮助你准确查阅和了解相关信息。
(4)招生院校的招生章程或招生简章。高校的招生章程是高校向社会公布有关招生信息的必要形式,其内容必须合法、真实、准确、表述规范,经主管部门依据国家有关法律和招生政策规定核定后方能向社会公布,一经公布,不得擅自更改。考生可登录教育部“阳光高考”平台(http://gaokao.chsi.cn)、湖南招生考试信息港网站或高校招生网站查阅。
(5)招生院校的办学情况。可登录高校官方网站了解有关情况或实地查看。
(6)我省近年来各招生院校的录取情况。主要包括各批次录取控制分数线、有关招生院校的录取分数情况。相关录取情况可通过“考生综合信息平台”、湖南招生考试信息港网站、招生院校官方网站或《2023年湖南高考指南·高考志愿指导》等查询。
8.考生填报志愿时应注意哪些事项?
答:(1)考生要认真做好填报志愿的准备工作,仔细阅读我省今年的招生政策规定、拟报考高校的招生章程以及《2023年湖南高考指南·高校招生计划》等。可运用志愿填报系统的“志愿查询”功能,筛选和查找自已感兴趣的院校或院校专业组志愿,并将有填报意向的院校或院校专业组添加到“收藏夹”保存,填写志愿草稿时可直接从收藏夹添加已收藏的院校或院校专业组。
(2)考生志愿是投档和录取的重要依据,必须由考生本人填报,不得请他人代填。考生须绑定正确的手机号码,妥善保管好密码,并对所填报志愿的真实性和准确性负责。
(3)志愿草稿填报完成后一定要及时提交保存,并通过“志愿查看”功能查看本人是否已提交保存了正式志愿信息。
(4)考生应尽早上网填报并提交,避免在志愿填报截止时间临近前集中填报或提交,特别是网络条件较差的地区要避免高峰期上网填报,防止在填报结束前因网络拥堵等原因造成志愿未成功提交。
9.高校招生章程包含哪些重要信息?
答:高校招生章程主要内容包括:高校全称,校址(涉及分校、校区等须注明),层次(本科、专科),办学类型(如普通或成人高校、公办或民办高校或独立学院、高等专科学校或高等职业技术学院等),招生计划分配的原则和办法,预留计划数及使用原则,专业教学培养使用的外语语种,身体健康状况要求,进档考生的录取规则(如对考生加分成绩的使用、投档成绩相同考生的处理、进档考生的专业安排办法及专业调剂录取办法等),学费标准,学生资助政策及有关程序,颁发学历证书的学校名称、证书种类及其他信息,联系电话、网址,以及其他须知等。
考生要了解高校各专业选考科目要求和其他录取条件,特别注意是否有成绩要求、身体条件要求、性别要求、民族要求、外语语种要求等条件限制,如果学校的招生章程对招生专业提出有关录取要求,考生务必填报符合要求的专业,否则,即使由计算机按投档成绩自动投档到了相应的院校或院校专业组,招生学校也会根据其招生章程处理,从而影响考生本人录取。
10.志愿填报时,考生选考科目应如何对应高校招生专业选考范围要求?
答:2023年高校招生计划按物理科目组合和历史科目组合分别编制和公布。招生计划中含招生院校、院校所设院校专业组、院校专业组所涵盖的专业以及专业组对选考科目的要求。
考生填报志愿时,必须先了解拟报考院校的招生计划和选考科目要求等条件,再填报符合条件的院校专业组志愿。
例1:某高校某院校专业组首选科目要求为“历史”,再选科目未提要求,则表示考生首选科目只要为历史,就可报考该院校专业组及其组内专业。
例2:某高校某院校专业组的首选科目要求为“物理”,再选科目要求为“化学或地理”,则表示考生首选科目必须为物理,再选科目中选择化学或地理中的1门,即可报考该院校专业组及其组内专业。
例3:某高校某院校专业组的首选科目要求为“物理”,再选科目要求为“化学和地理”,则表示考生首选科目必须为物理,再选科目中必须选择化学和地理2门,才可报考该院校专业组及其组内专业。
11.如何查询招生院校专业选考科目要求?
答:考生可通过“考生综合信息平台”、“潇湘高考”APP、《2023年湖南高考指南·高校招生计划》和湖南招生考试信息港网站查询2023年来湘招生普通高校招生专业选考科目要求。
12.我省普通高校招生计划公布的渠道和时间?
答:考生可通过“考生综合信息平台”和《2023年湖南高考指南·高校招生计划》查询我省招生计划详细信息。各高校在湘招生计划将于6月中旬或下旬向考生公布。考生通过《2023年湖南高考指南·高校招生计划》查阅高校在湘招生计划时务必仔细阅读查阅说明,该书中有关计划信息如有变更或补充说明,将于6月25日后在湖南招生考试信息港网站和“考生综合信息平台”的公告栏内公布,不再印发文字资料,考生务必留意查看。
13.什么是高考文化总成绩?
答:考生高考文化总成绩由全国统考科目成绩和普通高中学业水平选考科目成绩组成,满分为750分。
全国统考的语文、数学、外语3门科目,每科满分150分,共450分,各科均以卷面原始分数计入高考总成绩。
考生选择的3门选考科目每科满分100分,共300分。其中,首选科目(物理、历史2选1)直接以卷面原始分数计入高考总成绩;再选科目(思想政治、地理、化学、生物学4选2)以转换后的分数计入高考总成绩。
14.什么是政策性加分?
答:政策性加分是指考生按照当年招生政策所能享受到的优惠加分。根据政策规定,所有高考加分项目及分值均不得用于高校不安排分省招生计划的艺术类专业、高水平艺术团、高水平运动队、高校专项计划等招生项目。全国性加分可面向所有来湘招生高校投档时使用;地方性加分仅适用于向我省所属高校投档时使用。
15.什么是投档成绩?普通类、体育类、艺术类的投档成绩是如何构成的?
答:投档成绩是指投档时使用的排序分。普通类考生的投档成绩为高考文化成绩(含政策性加分,下同);体育类考生的投档成绩为高考文化成绩与体育专业成绩之和;艺术类平行组考生投档成绩,为按照高考文化成绩和专业统考成绩分类别计算的综合成绩。
16.什么是录取控制分数线?
答:录取控制分数线是省招委会依据考生成绩、招生计划数和生源情况等,分首选科目(物理、历史)和专业类别按一定比例划定的各批次录取新生的最低投档成绩标准。
17.没有达到某个批次的录取控制分数线可以填报该批次志愿吗?
答:各批次录取控制分数线是执行招生政策、确定考生是否具备录取资格的一个重要指标,除政策规定的降分情况外,只有高考总分(含政策性加分)达到或超过相应批次录取控制分数线的考生(通常称“上线考生”)档案,才有可能投到参加该批次录取的高校,由高校择优录取。未达到某个批次录取控制分数线的考生可以填报该批次志愿(含征集志愿)。只有填报了该批次志愿(含征集志愿)的考生,才有可能获得政策性降分录取机会,降分投档以考生填报的征集志愿为依据。
18.什么是“院校专业组”?
答:院校专业组指的是某一高校对考生选考科目要求相同的专业的组合。一所院校可设置一个或多个院校专业组,每个院校专业组内可包含数量不等的专业。同一院校专业组内各专业对考生的选考科目要求相同。同一院校选考科目要求相同的专业也可分设在不同的院校专业组中,选考科目要求不同的专业须分别设置院校专业组。
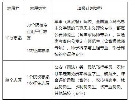
19.哪些志愿以“院校专业组”为志愿填报单位?哪些志愿以“院校”为志愿填报单位?
答:平行志愿以院校专业组为志愿填报单位,包括:本科提前批中的军事院校志愿,全国重点马克思主义学院的马克思主义理论专业志愿、教育部直属师范大学公费师范生志愿(含国家优师专项)、普通高考省内公费定向师范生志愿(含省级优师专项)、种子科学与工程专业及部分高校的小语种专业志愿;本科批普通志愿;专科提前批中的定向培养军士志愿和高职专科批志愿。
单个志愿以院校为志愿填报单位,包括:本科提前批中的单个志愿、本科批特殊类型志愿、专科提前批中的单个志愿。
20.同一院校不同院校专业组,是否可以同时填报?
答:考生选考科目与院校专业组选考要求一致,且符合院校专业组的其他招生要求时,可以同时填报一个院校的多个院校专业组。
21.什么是平行志愿?
答:平行志愿就是在某个录取批次中,考生可填报若干个平行的院校专业组志愿,然后按“分数优先、遵循志愿”的原则进行投档,它改变了过去“志愿优先”的投档规则。平行志愿投档时,首先将填报了同一专业类首选科目相同,且达到某一批次录取控制分数线的考生按投档成绩从高分到低分排序(同分考生排序规则附后),再按考生填报的院校专业组排序顺序出档。
22.平行志愿投档后,有被退档的风险吗?
答:平行志愿投档后仍然有被退档的风险,如果考生投档到某个院校专业组,但不符合高校招生章程中的录取要求或者总分偏低又不服从专业调剂,都有被退档的风险。所以,考生一定要认真查看高校招生章程,注意是否有单科成绩、身体条件、性别、民族、外语语种等方面的限制;另一方面也要慎重考虑是否放弃填报“专业服从”。
23.平行志愿投档后,如被退档,还能顺延投档到下一个院校专业组志愿吗?
答:对一个批次的一个平行志愿而言,每个考生只有一次投档机会,即假如考生上了一个平行志愿中的多个院校专业组的投档线,但投档后因某种原因被退回,则该生不能再投该平行志愿中的其他院校专业组,只能参加本批次征集志愿或下一批次的投档了。
24.什么是专业服从志愿?
答:专业服从志愿是指考生投档到某个院校或院校专业组后,不能满足所填专业志愿的情况下,考生愿意调剂到该院校或院校专业组在我省招生的其他未录满的专业。如果高校不能满足考生所填报院校或院校专业组中的专业志愿,而考生又未填报“专业服从”志愿的话,那么高校可以依据章程对考生作退档处理,被退档的考生只能参加本批次征集志愿或下一批次的投档。因此,考生一定不要轻易选择不服从专业调剂。
25.什么是征集志愿?
答:征集志愿是对于第一次填报的志愿(不含普通类本科批特殊类型志愿)投档录取没有录满的院校或院校专业组,在相应志愿录退完成后,由省教育考试院统一向社会公布院校或院校专业组招生计划缺额,并组织未被录取的考生填报的志愿。各批次征集志愿的志愿结构和第一次填报的相同。
26.填报征集志愿时有哪些注意事项?
答:(1)符合降分投档条件时,降分投档以考生填报的征集志愿为依据。
(2)对于有体检(军检)、政治考核、面试等要求的军事、定向培养军士、公安和乘务等类别招生计划,第一次填报志愿体检(军检)面试合格且未被录取的考生方可填报相应类别或相关院校的征集志愿。
(3)对于民航飞行学员招生,在民航招飞系统中有“有效招飞申请”的考生方可填报民航招飞院校的征集志愿。
27.今年我省各批次志愿是如何设置的?
答:今年我省各批次志愿填报与投档以院校或院校专业组作为基本单位,每个院校或院校专业组志愿下设6个专业志愿和1个“专业服从”志愿。投档录取按专业类别分为普通类、艺术类、体育类三个类。
28.普通类本科提前批志愿是如何设置的?

29.填报本科提前批志愿时有哪些注意事项?
答:同一次填报时,平行志愿和单个志愿不能同时填报,采用平行志愿的军事院校和非军事院校不能兼报。在填报艺术类志愿时,考生须根据自身条件和报考学校要求以及相关规定,选择相应的院校专业组填报,具体填报方式请参见第四部分。
本科提前批招生的院校(专业)大多对身体条件、思想政治品德或艺术专业成绩水平等方面有特殊要求,有的还有户籍等方面的要求,所以,考生填报志愿前,不应只考虑文化成绩要求,还要了解除文化成绩以外的其他自身条件是否符合招生学校的基本要求。
30.普通类本科批志愿是如何设置的?

31.本科批“特殊类型志愿”和本科批“普通志愿”是同时填报吗?
答:本科批“特殊类型志愿”和本科批“普通志愿”不是同时填报。本科批“特殊类型志愿”与本科提前批志愿同时填报,填报时间为6月26日8:00-27日17:00;本科批“普通志愿”的填报时间为6月29日8:00-7月2日17:00。
32.普通类专科批次志愿是如何设置的?

33.专科提前批志愿和高职专科批志愿是同时填报吗?
答:专科提前批志愿和高职专科批志愿不是同时填报。专科提前批志愿与本科批“普通志愿”同时填报,填报时间为6月29日8:00-7月2日17:00;高职专科批志愿填报时间为8月6日8:00-8日17:00。
34.填报专科提前批志愿时有哪些注意事项?
答:同一次填报时,平行志愿和单个志愿不能同时填报。采用单个志愿的公安、乘务、航海、基层医疗卫生机构本土化人才培养、农技特岗生、水利特岗生、林业特岗生等类别之间不能兼报。
专科提前批招生的院校(专业)大多对身体条件、思想政治品德或专业成绩水平等方面有特殊要求,有的还有户籍等方面要求,所以,考生填报志愿前,不应只考虑文化成绩要求,还要了解除文化成绩以外的其他自身条件是否符合招生学校的基本要求。
35.体育类各批次志愿是如何设置的?

36.普通高校对口招生志愿是如何设置的?

37.同一次填报的同一批次志愿中,考生是否可以跨专业类填报?
答:在同一次填报的同一批次的所有志愿中,考生只能填报同一个专业类(普通类、艺术类、体育类)的志愿,不得混报。
38.艺术类、体育类考生可以填报普通类专业吗?
答:艺术类、体育类考生可以按文化成绩填报普通类专业。但在同一次填报时,只能从普通类、艺术类或体育类中选择一类填报。
39.哪些类别的招生,考生需取得相应的资格才能填报?
答:(1)政治考核合格且身体条件符合军事院校招生要求,年龄不小于17周岁且不超过20周岁(截至2023年8月31日)的未婚普通高中毕业生,方可填报本科提前批中的军事院校。
(2)政治考核合格且身体条件符合定向培养军士招生要求,年龄不超过20周岁(截至2023年8月31日)的未婚普通高中毕业生方可报考专科提前批中的定向培养军士院校(专业)。
(3)参加有关民航招飞院校组织的政治考核和体检复检合格、且在民航招飞系统中确认并生成了“有效招飞申请”的考生,方可填报本科提前批中本人“有效招飞申请”范围内的民航招飞院校。征集志愿仅限在民航招飞系统中有“有效招飞申请”的考生填报。
(4)国家专项计划、地方专项计划、高校专项计划、少数民族预科班、民族班招生,按有关规定,取得相关计划报考资格的考生方可填报。
(5)“高水平艺术团”“高水平运动队”等招生计划,按有关规定取得报考资格的考生方可填报。
40.什么是独立学院和民办高校?填报志愿时考生应注意什么?
答:(1)独立学院是指实施本科以上学历教育的普通高等学校与国家机构以外的社会组织或者个人合作,利用非国家财政性经费举办的实施本科学历教育的高等学校。独立学院按办学成本收费,发放的毕业证书上署名独立学院学校全称。
(2)民办高校是指国家机构以外的社会组织或者个人,利用非国家财政性经费,面向社会依法举办的学校或其他教育机构,其办学层次分本科和专科。
(3)填报独立学院和民办高校志愿时应重点关注其收费标准。同时,考生还应注意:我省合并本科批次后,原安排在本科二批招生的民办高校和原安排在本科三批招生的独立学院均安排在本科批次招生。
41.哪些类型的高校招生不需要填报志愿?
答:保送生、强基计划招生、空军和海军飞行学员招生、少年班、港澳单独招生以及运动训练、武术与民族传统体育专业、职教师资班、特殊教育专业招收盲聋哑考生等单独招生不需要填报普通高考志愿,我省将依据有关单位或招生学校提供的拟录取名单办理录取手续。
第二部分 招生录取
42.我省录取工作的基本原则是什么?
答:我省按照“学校负责、招办监督”的原则实施新生录取。高校按照向社会公布的招生章程中的录取规则进行录取。即在思想政治品德考核合格、身体健康状况符合相关专业培养要求、投档成绩达到同批录取控制分数线并符合高校调档要求的考生中,由高校自行确定是否录取以及所录取的专业,高校负责对已投档但未被录取考生的退档原因作出解释,不得超计划录取。省教育厅和省教育考试院对高校执行招生政策、招生计划情况实行监督,督促纠正违反招生政策、规定和违背录取规则等行为。
43.平行志愿和单个志愿的投档录取方式分别是怎样的?
答:(1)采用平行志愿投档的,按照“分数优先、遵循志愿”的原则进行投档。省教育考试院在相应批次录取控制分数线上,根据考生成绩、志愿顺序和院校专业组招生计划,按院校专业组计划数的一定比例,从高分到低分投档给高校,由高校依据招生章程录取。投档比例原则上控制在105%以内。
(2)采用单个志愿投档的,按照“分数优先”的原则进行投档。省教育考试院在相应批次录取控制分数线上,根据考生成绩和院校招生计划,按院校计划数的一定比例,从高分到低分投档给高校,由高校依据招生章程录取。需要面试或签约的投档比例为100%,不需要面试的由招生院校提出投档比例,原则上控制在120%以内。
44.如何理解院校专业组平行志愿投档规则?
答:院校专业组平行志愿投档是以院校专业组为基本投档单位,按照“分数优先、遵循志愿”的原则进行投档。
平行志愿投档时,先按分数优先的原则从高分到低分排序,再按考生填报的院校专业组志愿顺序出档。各院校专业组投档数量按其计划数与投档比例乘积的整数(按四舍五入法取整)计算。
对某一位考生来说,其投档规则是:按照该考生填报的院校专业组志愿顺序依次检索投档,当计算机检索到考生填报的院校专业组志愿有计划余额,考生档案即可投到该院校专业组;如没有出现符合投档条件的院校专业组,则不能投档;如果考生档案投档到某院校专业组后,因故被退出,将不再补投到该批次平行志愿的其他院校专业组。
45.考生投档成绩相同时如何排序?
答:总成绩相同的考生按以下规则排序投档。
对于普通类专业类别,依次按考生语文数学两科之和、语文或数学单科成绩、外语单科成绩、首选科目单科成绩、再选科目单科成绩、再选科目单科次高成绩由高到低排序投档;如仍相同,比较考生志愿顺序,顺序在前者优先投档,志愿顺序相同则全部投档。
对于艺术类、体育类专业类别的平行志愿投档录取,依次按考生文化成绩(含政策性加分)、语文数学两科之和、语文或数学单科成绩、外语单科成绩、首选科目单科成绩、再选科目单科成绩由高到低排序投档;如仍相同,比较考生志愿顺序,顺序在前者优先投档,志愿顺序相同则全部投档。
对于职高对口类别的平行志愿投档录取,依次按语文成绩、数学成绩、外语成绩由从高分到低分排序投档,如仍相同,比较考生志愿顺序,顺序在前者优先投档,志愿顺序相同则全部投档。
46.各批次录取控制分数线是如何划定的?
答:省招委会根据招生高校在我省安排的招生计划数、生源情况、考生成绩等因素,按首选科目(物理、历史),分专业类别,综合考虑确定各批次录取控制分数线。普通类录取控制分数线只对考生的文化成绩做出规定;体育类、艺术类的录取控制分数线则同时对文化成绩和专业成绩两方面做出规定。
47.特殊类型招生录取控制参考分数线是如何划定的,有什么作用?
答:特殊类型招生录取控制参考分数线,是按照普通类(分物理类、历史类)本科招生计划数的一定比例划定,主要是作为强基计划、高校专项计划、高水平艺术团等特殊类型院校(专业)以及其他有相应文化要求的院校(专业)招生录取的参考。
48.什么是投档线?
答:我省普通类平行志愿投档线是以院校专业组投档线的方式呈现的,即根据考生志愿,按照投档规则及院校专业组公布的招生计划和确定的投档比例,实施投档后每个院校专业组所投出的考生中的最低分(含政策性加分),这个分数即称为该院校专业组的投档线。
49.高校招生录取各批次志愿按什么顺序投档?
答:高校招生投档录取时间安排依次为本科提前批、本科批、专科提前批、高职专科批。强基计划录取备案和空军、海军飞行学员招生投档录取安排在本科提前批之前进行。普通类本科批中先进行特殊类型志愿投档录取,再进行普通志愿投档录取。
填报在特殊类型志愿中的高水平艺术团、高水平运动队、高校专项计划、中南大学综合评价录取计划同时投档;填报在普通志愿中的普通类非定向计划、普通类定向计划、国家专项计划、地方专项计划、民族班计划、预科班计划、楚怡工匠计划按平行志愿同时投档。
50.我省网上录取工作流程是怎样的?
答:我省网上录取工作流程主要包括六个环节:
(1)确定调档比例。招生学校按照教育部的有关规定和我省要求,向我省提出调档比例申请,经审核后执行。
(2)设置投档模板。在每一批次投档前,将本批次录取控制分数线、院校或院校专业组调档比例、排序成绩项等投档条件输机,形成本批次投档模板。
(3)计算机投档。严格按照事先审批的投档模板由计算机自动投档。招生学校在规定的时间内下载、审阅投到本校的考生电子档案,并根据本校招生章程中公布的录取规则确定拟录取和拟退档的考生名单,按时上传拟录、退信息,等待省教育考试院审查确认。
(4)办理录退确认手续。省教育考试院录检人员按照招生政策和规定对学校提出的拟录、退考生名单进行审核,在出现没有注明退档原因或退档原因不真实或未按录取规则录取的情况时,向招生学校提出录检意见,招生学校在收到录检意见后再作出符合政策和规定的处理意见。
(5)完成录取。招生学校按规定完成本批次各科类和计划性质的招生录取。
(6)邮寄录取通知书及有关资料。招生学校完成录取后,省教育考试院核准形成录取考生数据库,并据此生成相应录取考生名册,加盖省招委会录取专用章,作为考生被高校正式录取的依据,予以备案。高校根据省教育考试院核准备案的录取新生名册填写考生录取通知书,由校长签发录取通知书,加盖本校校章,并负责将考生录取通知书连同有关入学报到须知、资助政策办法等相关材料一并直接寄送被录取考生。未加盖“湖南省普通高等学校招生委员会录取专用章”的录取新生名册一律无效。
51.已被高校正式录取的考生,还可以改录到其他高校吗?
答:我省规定:正式录取的考生,一律不准改录。被香港有关高校单独招生录取并经本人确认就读的考生,不再参加内地高校统一录取;被高校单招提前录取的考生,不再参加后续录取;报考少年班的考生,其成绩仅用于有关高校少年班招生录取,不得用于填报其他普通高校志愿及录取。
52.录取工作结束后,还可以补录吗?
答:录取工作结束后,各层次招生一律不安排补录,也不办理已被录取但未到校考生的删除手续。
53.今年我省招生录取中哪些情形可以增加分数投档?
答:有下列情形之一的考生,可以在考生文化统考成绩总分的基础上增加一定分数投档,达到高校投档条件的,由高校审查决定是否录取 。同一考生如符合多项增加分数投档条件的,只能取其中增幅度的一项分值。
(1)烈士子女,可以加 20分。
(2)在服役期间荣立二等功以上或被战区(原大军区)以上单位授予荣誉称号的退役军人,可以加 20 分。
(3)自主就业的退役士兵,可以加 10分。
(4)归侨、归侨子女、华侨子女和台湾省籍(含台湾户籍)考生,可以加 5分。
(5)少数民族自治州、自治县及经国家批准享受民族自治地方优惠政策待遇的张家界市永定区、武陵源区和桑植县的少数民族考生,可以加 15分。
上述(1)-(5)项为全国性加分项目,适用于向全国所有在湘招生高校投档时使用。
(6)少数民族乡的少数民族考生可以加 10分。
(7)江永县、绥宁县、会同县、沅陵县、慈利县、石门县等 6个少数民族人口过半县的少数民族考生,可以加 5分。
(8)少数民族自治州、自治县(含享受民族自治地方优惠政策待遇的张家界市永定区、武陵源区和桑植县)和江永县、绥宁县、会同县、沅陵县、慈利县、石门县 6 个少数民族人口过半县以及少数民族乡的汉族考生,可以加 3 分。
(9)散居地区的少数民族考生,可以加 3分。
上述(6)-(9)项为我省地方性加分项目,仅适用于向我省所属高校投档时使用。
以上所有高考加分项目及分值均不得用于高校不安排分省招生计划的艺术类专业、高水平艺术团、高水平运动队、高校专项计划等招生项目。
高考优惠加分必须经过本人申报、有关部门审核、省市校三级网上公示后,方能予以认可。高级中等教育学校还须按有关规定公示到考生所在班级。未经公示的考生及其加分项目、分值不得计入投档成绩并使用。
54.今年我省招生录取中哪些特殊情况可以降分投档?
答:特殊情况降分依据生源情况确定,具体规定如下:
(1)所有来湘招生高校在录取控制分数线上录不满额时,可在同批次录取控制分数线下20分内按考生志愿从高分到低分投档,由高校择优录取,降分投档以考生填报的征集志愿为依据。其中,体育类专业降低录取控制分数线投档时,文化降分幅度为14分,专业降分幅度为6分;对口招生艺术类(音乐、美术、服装)文化和专业降分幅度均为10分。艺术类相关规定详见第四部分。
(2)经省教育厅批准的省内高等职业院校的特殊专业,在录取控制分数线上录不满额时,可在同批次录取控制分数线下30分以内按考生志愿从高分到低分投档,由高校择优录取,降分投档以考生征集志愿为依据。特殊专业招生须将其招生计划单列院校专业组,在录取过程中不能追加计划,录取到特殊专业的考生不得转入其他专业学习。
55.今年招生录取中考生符合什么条件可享受优先录取政策?
答:(1)平时荣获二等功或者战时荣获三等功以上奖励军人的子女,一至四级残疾军人的子女,因公牺牲军人的子女,驻国家确定的三类以上艰苦边远地区和西藏自治区或解放军总部划定的二类以上岛屿工作累计满20年军人的子女,在国家确定的四类以上艰苦边远地区或者解放军总部划定的特类岛屿工作累计满10年军人的子女,在飞或停飞不满1年或达到飞行年限空勤军人的子女,从事舰艇工作满20年军人的子女,在航天和涉核岗位工作累计满15年军人的子女,参加全国统考录取并达到有关高校投档要求的,应予以优先录取。
(2)公安烈士、公安英模和因公牺牲、一级至四级因公伤残公安民警子女参加全国统考录取的,按照《关于进一步加强和改进公安英烈和因公牺牲伤残公安民警子女教育优待工作的通知》(公政治〔2018〕27号)的有关规定执行。
(3)国家综合性消防救援队伍人员及其子女参加全国统考录取的,参照军人有关优待政策执行。
(4)退出部队现役的考生、残疾人民警察参加全国统考录取并达到有关高校投档要求的,在与其他考生同等条件下优先录取。
(5)经共青团中央青年志愿者守信联合激励系统认定,获得5*青年志愿者的,达到有关高校投档要求的,在与其他考生同等条件下优先录取。
56.考生可通过哪些渠道查询到本人的录取状态?
答:录取期间,考生可通过“考生综合信息平台”、“潇湘高考”APP、湖南招生考试信息港网站或“湖南考试招生”微信公众号等,查询本人录取状态。
57.可查询到的考生状态有哪些?分别代表什么含义?
答:查询到的考生状态有“自由可投”“已投档”和“录取”等3种。
(1)当查询到的考生状态为“自由可投”时,表示该考生的电子档案在信息库,截止到目前没有投到任何院校或院校专业组;或者是经投档后被退回,仍然处于在库状态。
(2)当查询到的考生状态为“已投档”时,表示该考生电子档案已经被投档至某一院校或院校专业组。此种状态下可以查到所投院校或院校专业组。
(3)当查询到的考生状态为“录取”时,表示省教育考试院录检工作人员已对招生学校提出的拟录取意见完成了审核,等待审批组办理最后的审批手续,包括生成新生录取名册、审核已录考生是否符合政策规定、盖章等。此种状态下可以查到录取院校和录取专业。
58.考生电子档案包含哪些内容?
答:考生电子档案是高校录取新生的主要依据。其内容主要包括考生基本信息、思想政治品德考核鉴定或评语、应届高中毕业生高中学业水平考试合格性成绩和反映学生综合素质的材料、体检信息、志愿信息、高考成绩信息和考生参加高校招生考试的诚信记录(主要指招生考试过程中违规的简要事实及处理结果)等内容。考生电子档案须与考生报名登记表、体检表、志愿表等纸介质材料相对应部分的内容一致。电子档案中的报名信息须经考生本人签字确认。
59.考生纸介质档案包含哪些内容?已被高校录取的新生,纸介质档案如何领取?
答:考生纸介质档案是高考考生档案的重要组成部分,是高等学校考察录取新生的重要依据。考生纸介质档案主要包括考生报名登记表、考生体格检查表、考生志愿表、考生高级中等教育阶段毕业生登记表和考生各类优惠资格审核表及相关证明材料复印件等。
我省考生的纸介质档案由考生报名所在高级中等教育学校(报名点)统一管理,不进入省教育考试院招生录取现场。已被高校录取的新生,由考生本人凭高校新生录取通知书、身份证到考生所在中学(报名点)领取经密封盖章的纸介质档案,报到时由考生自己带交就读高校。
附件:(点击查看)
1.湖南省2023年普通高校招生网上填报志愿时间安排表
2.湖南省2023年普通高校招生录取时间表
3.40个脱贫县(原集中连片特困县、原国家扶贫开发工作重点县)
4.湖南省高校专项计划招生实施区域
正在阅读:
备考雅思口语的常识10-25
难忘的中秋节日记100字左右,难忘的中秋节日记200字左右08-24
2021年山西朔州初级会计职称准考证打印时间:考前两周06-25
高二化学考点复习必修一08-11
秋天的树叶作文500字12-21
有趣的硬币作文600字06-22
[2017年初级会计职称考试时间]2017辽宁初级会计职称考试答案11-29
2023年北京通州普通高等学校体育专业考试成绩查询入口(已开通)04-29
今天我当家作文400字08-15