
一、招聘基本条件
1.遵纪守法,品行端正,爱岗敬业,有责任心,具有良好的职业道德素质和团队合作精神。
2.具有与应聘岗位相适应的专业技能和实际工作能力。
3.服从医院工作安排及调配,且能适应工作岗位要求。
4.身体健康,五官端正,乐于奉献。
5.原则上年龄在35周岁以下。
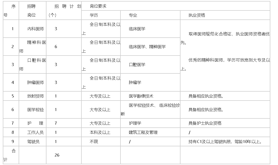
二、招聘岗位及要求

三、应聘方式
(一)报名方式
1、有意者请扫二维码报名(附后);
2、报名后将个人简历发送至报名邮箱,简历标题格式:“应聘**岗位-姓名”,个人简历及其附件须合并为1个PDF文档发送。
(二)简历需提供的资料
个人简介(张贴近期一寸或小二寸照片,从大学读书起)、本人身份证、毕业证书(须学信网查询打印个人教育部学籍在线验证报告1份)、学位证书、职称证书等资料复印件或电子版。
通过简历初选人员,我们会通过短信或电话的形式发布面试通知。请应聘者提供真实详细的个人简历信息,若因个人简历问题造成的后果自负。
报名邮箱:1308985458@qq.com或28332783@qq.com
报名截止时间:2022年12月9日18:00时
咨询电话:028-26229983;15982348434
联系人:黄老师、宋老师
附件详见:https://www.zydsyy120.com/go.htm?url=article_detail&id=7336
应聘信息登记表
原文标题:资阳市精神病医院资阳市第四人民医院资阳市优抚医院资阳市老年护理院人才招聘公告
文章来源:https://www.zydsyy120.com/go.htm?url=article_detail&id=7336