2022上半年广东江门市五邑大学招聘辅导员公告【25人】

时间:2023-03-27 01:51:01 阅读: 最新文章 文档下载
说明:文章内容仅供预览,部分内容可能不全。下载后的文档,内容与下面显示的完全一致。下载之前请确认下面内容是否您想要的,是否完整无缺。

【#教师招聘# 导语】2022上半年广东江门市五邑大学招聘辅导员25人,报名时间:即日起至2022年3月16日上午9时。©文档大全网现将招聘公告原文发布如下:image.png  五邑大学地处“中国第一侨乡”——广东省江门市,是由广东省人民政府于1985年设立的以工科为主的多科性大学,是广东省较早获得硕士、学士学位授予权的地方高校,具有接收港澳台侨学生、国际学生资格和推荐优秀应届本科毕业生免试攻读研究生资格,现为广东省高水平理工科大学建设高校、博士学位授予立项建设单位。

  为进一步加强学校学生思政教育工作,根据学校发展需要,特公开招聘辅导员25名。本次公开招聘以习近平新时代中国特色社会主义思想为指导,坚持德才兼备的用人标准,遵循公开、平等、竞争、择优的原则,采用公开招聘、择优录用的方式进行。

  一、招聘对象

  2022年应届毕业生及社会人员。

  注:2022年应届毕业生及社会人员是指2022年7月31日前取得本科及以上相应毕业证、学位证的人员。

  国(境)外留学人员须于报名之日前取得教育部留学服务中心国(境)外学历学位认证书方可应聘,并在资格初审时出具教育部留学服务中心国(境)外学历学位认证书。

  二、招聘条件

  (一)年龄条件:28岁以下(1994年1月1日以后出生)。

  (二)具有中华人民共和国国籍,遵守中华人民共和国宪法和法律。

  (三)中国共产党党员(含预备党员),具有较高的政治素质和坚定的理想信念,坚决贯彻执行党的基本路线和方针政策,有较强的政治敏感性和政治辨别力;热爱大学生思想政治教育事业,甘于奉献,潜心育人,具有强烈的事业心和责任感。

  (四)具有国民教育系列高校本科及以上学历、学士及以上学位或国(境)外研究生及以上学历、硕士及以上学位(必须是国家教育部认定的高校)。

  (五)具备较强的组织管理能力、语言和文字表达能力、教育引导能力及调查研究能力等,能够开展思想理论教育和价值引领工作。

  (六)硕士研究生及以上学历应聘者(须获得毕业证和学位证)不作学生干部任职或入伍经历要求。本科学历应聘者须满足以下条件之一:

  1. 就读大学期间曾在团省委挂职或担任省学 联驻会干部半年及以上(须由团省委或省学 联出具相关材料)。

  2. 就读大学期间曾任校团委副书记、校学生会副主席及以上职务,并且任职时间累计满一年及以上(须由所在学校党委出具证明)。

  3. 在部队荣立三等功及以上奖励并无任何违纪行为,服完义务兵或各级士官规定年限兵役,取得高校本科毕业证和学位证(须提供退役证和获奖证书)。

  (七)有下列情况之一者,不得报考:

  1. 大学在读期间受过学校处分的。

  2. 受到行政处分的。

  3. 违反计划生育有关规定受处理的。

  4. 曾在机关、事业单位招录(聘)考试、体检或考察中存在违纪行为的。

  5. 因涉嫌违法违纪正在接受审计、纪律审查或者涉嫌犯罪的。

  6. 法律、法规规定的其他不得应聘的情形。

  (八) 其他条件要求及招聘人数见附件1《五邑大学2022年上半年公开招聘辅导员岗位表》。

  三、薪酬待遇

  聘用人员为事业编制,执行国家政策规定的薪酬待遇。

  四、报名

  (一)报名时间

  即日起至2022年3月16日上午9时。

  (二)报名方式

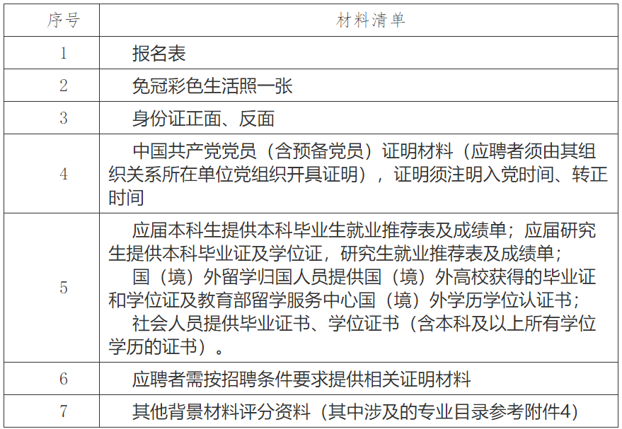
  采用电子邮件方式报名。应聘人员填写《五邑大学2022年上半年公开招聘辅导员报名材料登记表》、把下表材料清单2-7项材料原件按照附件5模板样式合成一份PDF电子版,将附件2.1、2.2及材料清单PDF文件发至wyuszcfdy@163.com邮箱,邮件主题及文件命名为“岗位代码+姓名+专业+学位+毕业学校”(注:PDF文件大小请勿超过5M,PDF文件不按要求发送的视为报名不成功)。image.png   (三)注意事项

  1. 应聘人员在招聘公告规定的时间内登陆五邑大学师资处网站http://www.wyu.edu.cn/szc/rcr/zrjszp.htm,详细了解招聘岗位及有关条件,每人限报一个岗位。

  2. 报名者要保证所填报资料的真实性,如因个人填报信息失实,或不符合招聘条件和岗位要求而被取消应聘资格的,由报名者本人负责。

  (四)报名资格审查

  报名时间截止后7个工作日内学校师资处和学生工作部对报名人员资格条件进行初审,对通过初审的应聘人员于师资处网站进行公布(http://www.wyu.edu.cn/szc/rcr/zrjszp.htm),通过资格初审的应聘人员携带报名材料原件及复印件到校现场参加资格复审,资格复审合格者参加笔试,资格审核不合格者,不得参加笔试。资格审查贯穿招聘全过程,一旦查实应聘人员资格不符,即刻取消应聘资格。

  五、考试与考察

  通过资格审查应聘者按规定时间持证件到指定地点报到参加考试,考试分为笔试和面试,考试合格后进行政治素质考察和实习考察。

  (一)笔试

  笔试内容涉及思想政治教育的基本知识及基本方法、辅导员工作等相关内容,不指定大纲和教材。考试时间为90分钟。成绩采用百分制,60分以上为合格,不合格者不得进入面试环节。

  确定面试人选:

  第一阶段成绩=笔试成绩(60%)+背景材料评价(40%)

  在笔试成绩合格者中,按照第一阶段成绩高低排序1:3比例确定进入面试人选,不足比例的,按实际入围人数确定。如第一阶段成绩出现同分情况,依次按笔试成绩、背景材料评价分高低确定排名,不足比例的,按实际入围人数确定。

  (二)面试

  面试开始前30分钟考生须到达候考室抽签确定面试顺序,考生在抽签前未到达候考室的,视为放弃面试资格。

  面试主要采取问答的方式进行。主要考察应聘者的个人素质、逻辑思维、语言表达、人际沟通、应急反应等工作能力,面试成绩采用百分制,60分以上为合格,面试成绩不合格者不得进入政治素质考察环节。

  第二阶段成绩=第一阶段成绩(30%)+ 面试成绩(70%)

  在面试成绩合格者中,按照第二阶段成绩合格(60分)以上排名高低排序1:1确定进入政治素质考察环节名单。如出现同分,依次按第一阶段成绩、面试主评委成绩高低确定排名,不足比例的,按实际入围人数确定。

  (三)政治素质考察

  政治素质考察主要考察应聘者的政治常识、政治立场、政治态度和政治站位。考察不通过者不得进入实习考察环节。

  通过政治素质考察的人员进入实习考察环节,通过人员不足比例的,按实际入围人数确定。

  (四)实习考察

  1.根据实习名单确定体检人员,由学校组织统一参加体检。体检流程和纪律按照《广东省事业单位公开招聘人员体检实施细则(试行)》规定执行,体检项目和标准按照《广东省教师资格申请人员体格检查标准(2013年修订)》规定执行。体检不合格者不得进入实习考察环节。

  2.实习时间:1个月

  实习方式:随机安排到各学院(部)、相关职能部门轮流实习,无故缺席者取消实习资格。

  实习考察:每1周举行一次实习总结会,由考察小组对实习人员进行考察评价。

  实习考察结果分为合格和不合格,实习考察不合格者不予录用,空余岗位不补缺。

  六、档案审查

  实习考察合格者进入档案审查程序。

  七、公示和聘用

  报考人员经考试与考察、档案审查后确定拟聘用人选。名单在师资处网站http://www.wyu.edu.cn/szc/rcr/zrjszp.htm公示,公示时间为7个工作日。经公示无异议的,按照规定办理相关手续。

  八、有关问题的说明

  (一)获聘人员应于2022年7月31日前(具体以届时公告时间为准)持学历、学位证书等材料办理入职手续。逾期未能报到的,取消聘用资格。

  (二)获聘人员按规定签订聘用合同,按学校所聘岗位兑现工资福利待遇。聘用合同执行试用期,试用期限按国家有关政策规定确定。试用期考核不合格的,解除聘用合同。

  (三)本公告及具体招聘条件提及的“以上”均包含本数。

  (四)有关招聘事项及考试成绩、进入下一阶段名单、聘用结果等信息,在五邑大学师资处网站公布http://www.wyu.edu.cn/szc/rcr/zrjszp.htm,应聘者应随时关注并保持通讯畅通。

  (五)本次公开招聘辅导员25名,若实际录用人数少于招聘人数,空余岗位本次招聘不补缺。

  九、联系方式

  报名咨询电话:0750-3296251、3296063 (五邑大学学生处侯老师)、0750-3296021(五邑大学师资处李 老师)

  投诉监督电话:0750-3296291(五邑大学纪委办公室)

  投诉监督邮箱:jjjc@wyu.cn

  五邑大学

  2022年1月24日

  >>>点击查看附件

2022上半年广东江门市五邑大学招聘辅导员公告【25人】.doc

本文来源:https://www.wddqw.com/Uo3m.html