
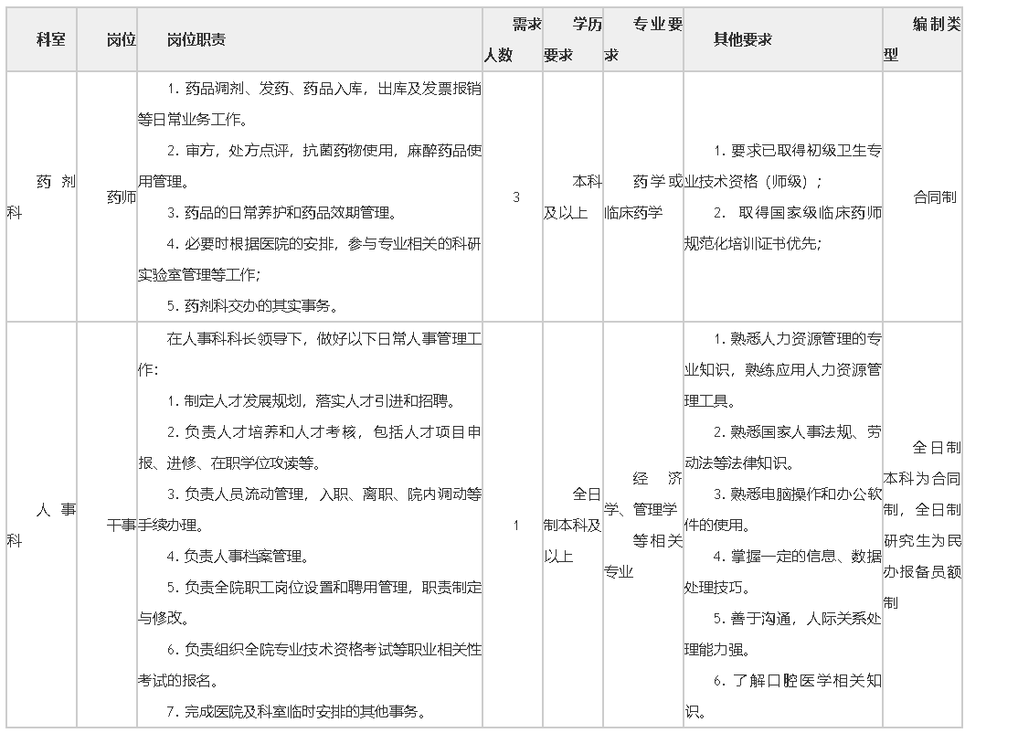
本次公开招聘4名工作人员,具体招聘岗位和条件详见下表。

注:1、外语条件要求:全日制本科要求过四级(425分及以上,或雅思6分及以上),全日制硕士要求过六级(425分及以上,或雅思6分及以上,或新托福90分及以上);博士学历学位或副高级及以上职称可不做要求;其他外语语种的相当等级视同。
2、应聘者为应届毕业生的,按学制一般应于2023年8月1日前毕业,留学人员取得相应学历学位证书(含学历学位认证书)的时限要求为2023年10月1日前。
二、招聘程序与办法
(一)报名与资格初审
1、报名
报名时间:即日起至2023年7月7日16:00。
报名方式:
全部岗位的报名均在统一的网上报名平台进行,应聘人员可在规定时间内登陆报名系统平台(http://job.dentist.ac.cn/apply/index.action),注册个人信息后,选择岗位进行报名,不接受其他方式报名。填报注意事项如下:
(1)报名建议使用电脑端谷歌浏览器登陆系统,注册个人信息后,选择岗位进行报名。具体操作方法见附件,可用关键词查找应聘岗位名称。
(2)每位报考者限报一个岗位,在规定的报名时间内,应聘人员可更改报考岗位。之前投过简历者需登陆报名系统平台重新报名。
(3)相关信息须填写完整准确,毕业院校、专业名称必须与毕业证书或就业推荐表上描述一致,后续要求提交个人基本信息真实书。
(4)应聘者须对本人所提交的错误信息造成的后果负责,提供虚假信息或蓄意隐瞒者,取消应聘资格。
2、资格初审
报名结束后,符合组织考试条件的岗位,医院将在指定网站公布考试有关安排。
岗位最低开考比例原则上为1:3。如符合条件报名人数达不到该比例要求,将相应核减或取消岗位招聘计划。确因岗位专业急需的,经研究并报送上级主管部门后,确定是否按实际人数开考。
(二)资格复审
入围面试之前,应聘人员需携带以下材料,在指定时间接受资格复审:
1、身份证;
2、个人详细简历;
3、已取得各层次学历、学位证书及教育部学历证书电子注册备案表(http://www.chsi.com.cn/xlcx/bgys.jsp);
4、外语等级证书(如岗位无要求,可不提供);
5、政审证明(原件)。境内在校学生由学校相关部门出具,在职职工由现工作单位出具,境外在校学生、未就业人员由户口所在地社区或街道出具,需注明有无参加其他邪教组织;
6、执业资格、职称及获奖(荣誉)证书(如岗位无要求,可不提供);
7、【应届毕业生】毕业生就业推荐表(原件)、就业协议书一式3份(原件)、在校学习成绩单(原件);
8、【已工作者】劳动合同、社保缴费清单、离职证明(原件)。目前处在职状态的,可后补离职证明;
9、【国(境)外留学人员】还应提供教育部留学服务中心出具的境外学历学位认证书、留学回国人员证明或其他相关证明材料等相关证明材料。
应聘人员所提供的证件不全或所提供的证件与报考资格条件不相符者,或未按时参加资格复审的,视为自动放弃面试资格。
(三)考试
考试在温州举行,时间及具体安排另行公告。
考试采用笔试、面试相结合的方式。笔试、面试满分均为100分,并各按50%计入总成绩。本次公招只公布入围名单,各成绩不作公布。
1、笔试
笔试考查相关岗位综合性专业知识,采取闭卷方式。所有参加笔试人员须携带本人身份证原件参加考试。笔试后,根据笔试成绩从高到低确定入围面试人员,若岗位招聘人数为3人以下,按1:5的比例确定入围名额;若岗位招聘人数为3人及以上,按1:3的比例确定入围名额(若招聘岗位实际参考人员不足该比例的,按实际参考人数确定入围面试人员)。
取得博士研究生学历或副高及以上专业技术资格的应聘人员可免于笔试,单列入围名额直接参加面试,且不占用上述入围名额,并依据面试成绩确定是否列入体检考察对象。
2、面试
面试时间、地点以及相关事项安排以通知为准。
面试内容主要包括:应聘者对岗位的认知程度、胜任力和综合素质,以及思想政治表现、道德品质、业务能力、临床操作等情况。面试合格分数为60分,低于该成绩的人员不能进入下一环节。
(四)体检、考核
考试完毕,根据确定的办法计算总成绩,各岗位总成绩者(总成绩相同的,笔试成绩高者优先)确定为体检、考核对象,各岗位入围体检环节人数按1:1比例确定。体检由温州医科大学附属口腔医院统一安排进行。
(五)公示、聘用
经体检、考核均合格的人员,招聘单位确定为拟聘用人员,并在网上公示7天。公示期满,对拟聘用人员没有异议或反映有问题经查实不影响聘用的,招聘单位按规定程序办理进人和聘用手续。
(六)其他
应聘者放弃或被取消入围、聘用资格,或体检、考核中出现不合格者,需要递补的有关岗位均根据考试成绩从高分到低分依次进行。
三、相关事项说明
(一)应聘者应对自己所填报资料的真实性负责,诚实应聘。对伪造、涂改证件、证明,或以其它不正当手段获取应聘资格、考试考核过程中作弊等违反公开招聘纪律的应聘人员,将取消应聘资格。对已聘人员,一经查实,即予解除聘用合同。
(二)聘用人员必须在规定的时间内报到。逾期不能报到的,或在职人员在招聘单位规定的时间内与原单位协商不成,无法办理人事关系转移手续的,招聘单位可以不保留聘用资格。
四、纪律与监督
(一)本次公开招聘有关信息指定在以下网站发布,供应聘者查询和社会监督:
温州医科大学附属口腔医院网站【招聘信息】专栏http://www、dentist、ac、cn。
(二)对招聘工作及相关信息有异议的,请在信息公布之日起5日内向温州医科大学附属口腔医院人事科或纪检监察室反映,以便及时研究处理。联系电话:人事科0577-88066009,纪检监察室0577-88066029。
(三)对考试违纪违规行为的认定和处理,按照《浙江省人事考试应试人员违纪违规行为处理规定》执行。
五、咨询
有关本次招聘工作具体问题,请向岗位相关单位直接咨询。联系人:医院人事科,熊老师,咨询电话:0577-88066009。邮箱:wmckqrsk@163.com。
附件:点击查看
温州医科大学附属口腔医院人才招聘网站操作指南.docx
温州医科大学附属口腔医院
2023年6月28日
正在阅读:
2023年浙江温州医科大学附属口腔医院公开招聘工作人员4人(报名时间:7月7日止)06-29
2019年北京平谷中考语文答案(已公布)03-30
初中教师个人述职报告范文-初中教师述职报告范文3篇12-25
2017下半年教师资格证面试成绩查询系统:NTCE中国教育考试网【已开通】04-19
我的课余爱好:三年级优秀作文:我的课余爱好300字07-20
2013年福建会计继续教育考试答案:企业内部控制配套指引讲解03-11
自我鉴定模板范文集合【11篇】09-07
端午节看赛龙舟的作文450字 作文六年级|关于端午节赛龙舟的小学作文三篇03-30
雪我的最爱作文800字12-27
四年级我的心愿作文【三篇】10-07