>
【文档预览】 文档大全网整理发布2023年北京丰台中考化学真题及答案(Word版),前五页预览如下:
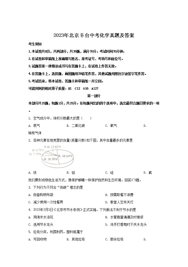
本文来源:https://www.wddqw.com/Ucgv.html
相关文章:
正在阅读:
2023年北京丰台中考化学真题及答案(Word版)07-28
2020年江苏注册监理工程师报名时间预测12-20
小学一年级上册语文汉语拼音知识点02-15
[2022英语专八考试题型]2017英语专八考试题型06-27
中国人事考试网:2018年广西安全工程师考试成绩查询入口08-21
2023年青海公卫助理医师考试成绩查询入口及成绩单打印入口(已开通)09-26
我爱家乡的秋天七年级作文500字12-15
2019下半年广西中学教师资格证准考证打印入口:中国教育考试网02-23
2022年四川成都市锦江区教师资格认定公告04-21
[祝父亲父亲节快乐的句子]祝父亲节快乐的祝福句子06-17
安徽六安市2017年医师资格实践技能合格人员名单公示01-14