
欢迎选择翔安就学!在您还未正式报名前,请务必详细阅读本政策解读。预祝您顺利通过报名!
1.本政策适合参加2023年翔安区积分入学随迁子女家长(非翔安区户籍)阅读使用。
2.家长在报名前可预先在“厦门i教育”公安实名认证,不必等到报名当天认证。具体公安实名认证操作方法可按照“厦门i教育”网站上提示的步骤逐步进行。在“厦门i教育”公安实名后,请务必记住并保存好用户名和密码,否则无法进行积分入学报名。
3.必须用监护人的信息注册“厦门i教育”,不能用孩子的信息注册。注册及报名成功后,请家长不要更换手机号码,否则将收不到系统后续推送的关于积分入学的所有短信和通知。
1.第一部分 积分入学的申请
必须同时满足以下三个条件:
①年满六周岁(2016年9月1日至2017年8月31日出生)的进城务工人员随迁子女。
②随迁子女父母一方持有在有效期内的福建省居住证,当前居住地址在翔安区。
③随迁子女父或母一方报名前在翔安区连续居住6个月以上,即2022年11月1日至2023年4月30日必须在翔安区居住,且目前仍在翔安区居住。
2.我2022年11月1日至2023年4月30日没在翔安区连续居住6个月以上,能参与翔安区积分入学吗?
不可以。您不符合参加翔安区积分入学的政策,建议您回原户籍所在地就读。
3.在翔安区申请积分入学登记时间是什么时候?
登记时间为4月17日—4月26日。登录“厦门i教育”综合服务平台或关注厦门i教育微信公众号进行网上登记。您若有疑问的,可拨打咨询电话:
入学政策咨询电话:7889786
报名系统使用问题咨询电话:4000909353
厦门i教育实名注册技术咨询电话:5051516
电话服务时间:工作日
4月11日—5月31日
上午8:00-11:30,下午2:30-5:00
6月1日—8月31日
上午8:00-11:30,下午3:00-5:30
4.超过预报名时间未报名的,怎么办?
逾期未进行网络报名者,系统到期关闭,不再接受补报名,视为自动放弃进入我区学校就读的机会。
5.超龄和未及龄的儿童能在我区申请积分入学吗?
根据《义务教育法》规定,未及龄或超龄的,或已在校取得小学一年级学籍的均不能在我区申请积分入学。不符合条件的建议回原户籍地就学。
6.能同时在六个区报名吗?
不能。报名系统已实现全市联网,只能选择一个区进行网络报名。
7.孩子的父母没有在厦门居住,孩子的其他亲属(如爷爷奶奶或叔叔姑姑等)可以作为申请方申请参加积分入学吗?
不可以。随迁子女申请参加积分入学,申请人须为随迁子女的法定监护人(原则上为父亲或母亲)。
8.多胞胎或双胞胎子女怎么报名?
多胞胎或双胞胎子女,家长只须申请注册一个帐号即可报名,无须申请多个帐号。
9.2023年积分入学需要提供纸质证明材料吗?
2023年随迁子女申请积分入学不需要提交纸质证明材料,只需在规定时间内进行网上报名,填写个人信息。申请人必须保证所填写的信息真实有效,一经查实有弄虚作假行为的,将取消其在我区参加积分入学的资格,同时将相关人员列入失信人员名单。
10.如何查看积分入学是否报名成功?
厦门i教育实名注册后不等于报名成功,家长还必须进入“积分入学”栏目,继续填写完信息,直至保存提交成功,收到报名流水号的短信后,才算正式报名成功。
11.如何查看积分派位录取结果?
7月30日录取结束后,家长可上“厦门i教育”综合服务平台查看派位结果。
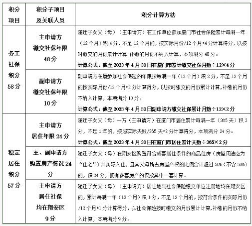
2.第二部分 积分入学的计算

3.第三部分 社保积分及计生相关问题
是的。按照国家最新的计生政策,积分入学已取消计生加分项。
2.2020年至今由于新冠肺炎疫情原因务工单位没有及时缴交,中间断掉了,现已补缴,请问这样会影响积分入学的社保积分吗?
不影响。受新冠肺炎疫情影响于2020年1月-2023年1月务工单位因无法及时缴交社保导致中断的,社保补缴后,积分系统为其认定为正常缴交,视为其补缴后的月份连续有效。
3.我2019年因为工作调整社保中断了三个月,补缴后有计算分数吗?
没有。补缴的月份不予计算得分。
4.政策中所提及的社保是指什么社保?我原来在外地缴交的社保,现从外地转入厦门,在外地的能算吗?
政策中所提及的社保是指:因在厦门务工,由务工单位按规定缴交的社会保险(含厦门市户籍人员个人逐月缴交的社保,不含农保),而从外地转入的社保不予认定,只认定在厦缴交的部分。
4.第四部分 积分相关问题
不可以。欲申请在我区入学的非翔安区户籍适龄儿童必须参加登记。未在规定时间内参加登记的,不得参与积分派位或统筹入学。
若符合企业骨干等政策性照顾统筹入学后,不必再参加后续积分入学志愿填报。
2.我的大孩子在A学校就读,今年老二也想在A学校就读,可以照顾吗?
不可以。为保证适龄儿童公正公平就学权利,入学统一按照积分计算规则进行志愿填报及录取。派位后若因现实原因无法接送的,根据“就低不就高”的原则,可向区教育局申请统筹到有学位的学校。
3.以我的积分,去年可以上A学校,为什么今年上不了呢?
这属于正常现象,虽然积分规则不变,但由于学校提供学位的数量及报名人数,学校不同年份录取的分数不尽相同。
4.父母户籍在翔安区,可是孩子户籍不在翔安区,需要申请积分入学吗?
需要。是否需要申请积分入学是以孩子的户籍来认定的,只要是境内非翔安区户籍以外的适龄儿童都必须参与积分入学。
5.从2016年12月开始派出所就不办理暂住证了,而是办理居住证,请问暂住证的时间也可以累计计算积分吗?
2016年12月之前办理暂住证的时间可以累计计算积分,随迁子女父母申领居住证前在公安机关记录的暂住时间,与居住时间合并计算积分。
6.积分要达到多少分方可就读学校?
派位学校并没有明确和固定的分数线,要根据学校的剩余学位数、随迁子女的报名人数及积分高低来确定。
7.自己的积分怎样查询?怎样进行积分确认?
6月12日—6月20日,随迁子女父亲(母亲)对公布的积分无异议的,应及时在“厦门i教育”综合服务平台进行积分确认,积分确认截止时间为6月20日24:00,逾期未进行确认的,视为自动放弃在我区参加积分入学的资格。
8.我的积分与别人相同,积分排名是并列吗?派位时怎么派位呢?
总积分相同的进城务工人员随迁子女,依次按以下项目积分进行排序:购房、社保年限、居住年限。若按上述项目排序后积分名次仍相同的,则按随机原则排序。
9.在翔安区购房并取得产权证后没有办理居住证,能参加积分入学吗?
能参加。只要在翔安区购置拥有50%以上(不含50%)产权符合成套居住条件的商品住房的随迁子女父(母)就可以。
10.被录取至较远的学校,有人放弃某较近的学校学位,这个学位我能用吗?录取到较远的学校,能放弃本校学位去较近的学校报名吗?
不能。为保证积分入学的公平性和严肃性,积分录取的结果一律不得随意更改,即使有人放弃也不进行递补。若放弃已被录取的学位,则视为放弃在翔安区就读的机会,不得到翔安区其他学校再次报名。
11.翔安区积分入学现场便民登记时间是什么时候?
便民登记时间为4月22日,不具备网上报名条件的家长可于4月22日到各便民服务点参加现场登记。便民服务点仅协助完成网上信息登记,并非录取学校。
正在阅读:
附便民登记点!2023年福建厦门市翔安区秋季进城务工人员随迁子女积分入学政策解读04-13
2022江苏苏州银行零售银行总部客户服务中心招聘启事11-10
2017年公务员时事热点:又到“9·3”,勿忘抗战精神!11-26
2020社区书记述职报告疫情:2020社区书记述职报告12-05
2020年上半年山东潍坊昌邑市普通话考试报名时间:3月10日-3月18日12-11
2022浙江外国语学院拟聘用人员公示(2022年5月26日到2022年6月6日)05-27
2018下半年山东教师资格证成绩查询时间:12月11日起08-22
2017年最新儿童谜语及答案大全10-19
为了家乡的明天更美好作文600字05-22