
招商银行广州分行优秀的经营业绩和出色的内控管理得到了监管部门、社会各界和招商银行总行的充分肯定。2022年,我行先后获得当地媒体评选的“影响力商业银行”“普惠金融优秀服务机构”“客户满意柜台服务银行”“新市民金融服务银行”“年度乡村振兴示范银行”等荣誉称号。此外,2009年以来,招商银行广州分行累计有2家支行获评“四星网点”,20家获评“五星网点”,18家获评“千佳网点”,4家获评“百佳网点”,在广州地区持续擦亮了招行优质服务的金字招牌。
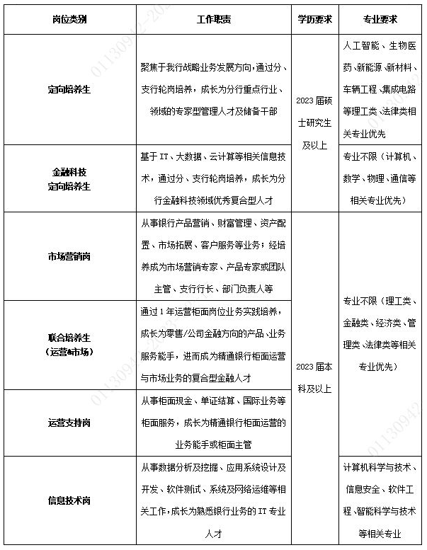
一、招聘职位
二、申请条件:
1.本科及以上学历毕业生;国内院校学历毕业时间为2023年1月1日至2023年8月31日,且需获得国家认可的就业报到证、毕业证和学位证;海外院校学历毕业时间为2022年1月1日至2023年8月31日,且需获得海外院校颁发的毕业证及国家教育部出具的学历学位认证;
2.品行端正,性格开朗,身体健康,无不良历史记录,初次就业、未与其他单位建立劳动关系;
3.善于学习,善于沟通,乐于分享,有良好团队协作精神,勇于面对挑战,敢于承担工作压力;
4.本科生需达到大学英语四级成绩425分(含)以上或达到等同于雅思5.5分(含)以上或托福85分(含)以上水平,硕士生需达大学英语六级成绩425分(含)以上或达到等同于雅思6分(含)以上或托福95分(含)以上水平。
三、招聘流程
简历投递(即日起至3月31日)→校园宣讲(2-3月)→简历筛选(2-3月)→多轮面试(3-4月)→统一笔试(3-4月分批开展)→职前体检(4-5月)→录用通知(4-5月)
即日起开始在线简历投递,2023年3月31日截止投递简历,后续具体安排以短信通知为准。
四、简历投递
官方网站:登录招商银行一网通“人才招聘”专栏(http://career.cmbchina.com),点击“校园招聘”选择“广州分行”相关岗位,注册用户在线投递简历;

扫码投递简历
官方微信:关注“招商银行招聘”微信公众平台,点击“招了”-“校园招聘”,选择“广州分行”,申请感兴趣的职位并投递简历;
招商银行APP:下载招商银行APP,登录后搜索“招商银行招聘”功能模块,点击“校园招聘”-“全部岗位”,选择“广州分行”,申请感兴趣的职位并投递简历;
内部推荐:请招商银行员工通过“招商银行招聘”微信公众平台,点击“招了”-“YOU伯乐-校招内推”进行相应岗位内部推荐;
宣讲会投递:通过线上/线下宣讲会投递简历(需在补充简历投递)。
重要提示:
1.所有个人资料必须真实无误,如有虚假信息,申请人将会被取消申请资格;
2.网申过程中请务必上传本人近期正面证件照和个人生活照(建议不超过500k),简历中相关信息应完整、准确、真实,其中个人基本情况和实习经历尽量详细;
3.投递简历时,面试预约城市可选择:哈尔滨、大连、北京、上海、南京、武汉、长沙、西安、成都、广州,笔试城市可根据自身情况进行选择;
4.后续面试、笔试等相关信息将以短信形式发送到您的手机,请保持通讯畅通;当手机号码变更时,请及时更新注册信息;
5.如有疑问可通过邮箱“gzzhaopin@cmbchina.com”与我们联系。
五、校园宣讲
2月下旬-3月下旬,我行将在:哈尔滨、大连、北京、上海、南京、武汉、长沙、西安、成都、广州等城市部分院校开展校园宣讲会(宣讲及面试城市根据疫情情况可能调整,具体以公告为准),各高校具体宣讲时间及地点以校园BBS就业网信息为准。
招商银行广州分行
2023年2月
原文标题:“梦想靠岸”招商银行广州分行2023春季校园招聘启事
文章来源:https://career.cmbchina.com/index.html#announceDetailSchool?id=6E892AD1-7428-454B-9103-A9484EFDF3EC&fromType=school&returnUrl=#announcement
正在阅读:
2023年梦想靠岸招商银行广东广州分行春季校园招聘公告报名时间3月31日截止02-18
关于赛龙舟的日记100字三篇06-25
大学毕业典礼班主任讲话稿09-11
2019年福建省泉州市中考道德与法治真题及答案(Word版)07-01
联想电脑促销方案,电脑促销广告方案11-07
2018年5月北京助理人力资源管理师成绩查询入口【已开通】06-24
一只小鸡的快乐与悲伤作文1000字07-15
我和齐天大圣过一天作文400字06-16
北华大学2018年录取分数线_吉林北华大学2018年6月英语四级报名入口:http://www.beihua.edu.cn/04-11
一年复一年作文12-28
成长中的徘徊作文600字12-14