


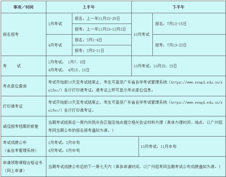
说明:
1.以上各项工作的具体时间如有变动,以最新公布通知为准。
2.目前广东省自学考试考生在办理申请毕业登记等相关手续时不再需要提供纸质的单科课程合格证书,考试成绩、考籍数据等信息均以广东省自学考试管理系统中的记录为准。考生一般不再需要特意去领取,个别确有需要的,将由考生个人在规定的时间内,自行在网上登记申请领取课程合格证书(具体详见当期的成绩发布通知),我市各区根据登记记录发放当期的《广东省高等教育自学考试课程合格证书》,逾期不予办理。
原文标题:2023年自学考试常规工作时间安排表
文章来源:http://gzzk.gz.gov.cn/zwgk/zkyw/content/post_8682151.html
正在阅读:
辽宁职业学院和阜新高等专科学校哪个好-(辽宁)阜新高等专科学校2018年6月英语四级报名入口:http://www.fxgz.com.cn04-12
劳技课作文400字07-05
安徽合肥移瑞通信2017招聘启事03-22
小学四年级上册语文第一单元教案大全02-13
2016年职场励志口号精选05-05
狗年新春对联【五篇】04-28
2018银行员工年终工作总结报告04-25
陕西2018年10月自考报名办法04-09