
考试科目及时间安排:



1.考生要凭准考证按规定时间、地点参加考试。开考30分钟后(英语在开考前10分钟内)即不得入场。
2.严禁携带各种通讯工具(如无线耳机、移动电话及其他无线接收、传送设备等)、电子存储记忆录放设备和涂改液、修正带、胶带等物品进入考场。只准带2B铅笔、书写用0.5mm黑色签字笔、橡皮;直尺、圆规、三角板。考场内考生之间不得传递任何物品。水杯、矿泉水、墨水等容易倾洒的物品不能放在课桌上。
3.在考场内须保持安静,不准夹带、旁窥、抄袭或有意让他人抄袭,不准传抄答案或交换试卷、答题卡,不准交头接耳、喧哗、左顾右盼、打手势、做暗号等。严禁将试题、答题卡或草稿纸带出考场。
4.考试终了信号发出后,立即停止答卷,按草稿纸、试题、答题卡自下而上的顺序排放好,坐在座位上,等候监考员查收无误后,根据指令依次离开考场。
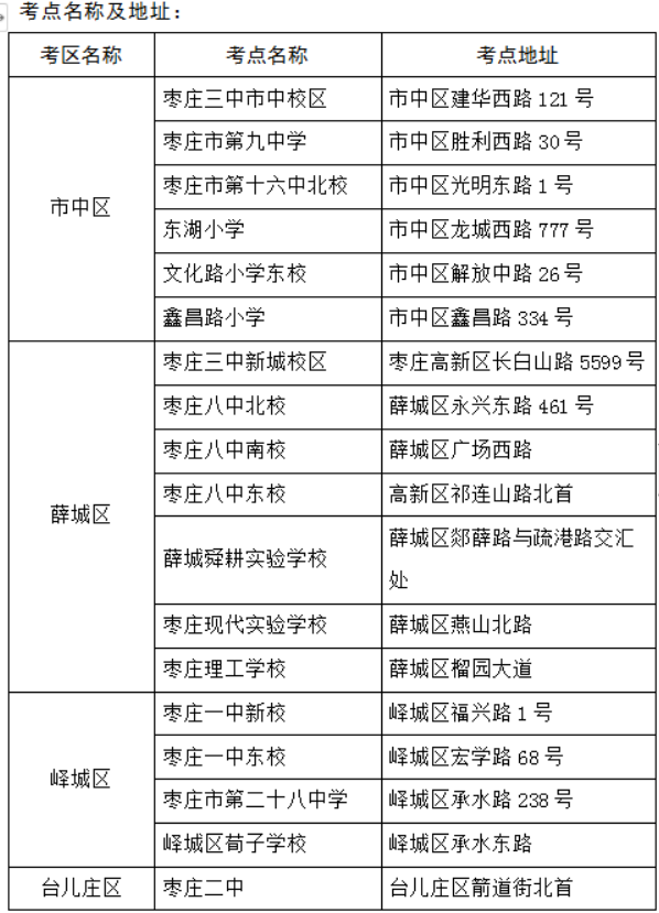
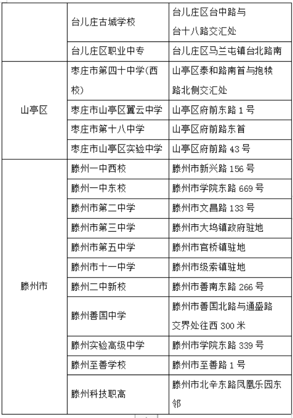
原文标题:2023年枣庄市中考考点公布!请广大考生和家长查收!
文章来源:https://mp.weixin.qq.com/s/Sw6ROzqD3OF7gx0qzHSSPw
正在阅读:
2023年山东枣庄中考考点公布!全市设6个考区35个考点6月13日至15日进行考试06-14
2022年云南英语专业八级考试时间:延期至2022年5月28日04-24
十六岁,我多了一分责任作文800字01-05
2021山西高考考生号查询系统入口06-28
2022年江苏省泰州市海陵区教育系统校园招聘教师公告02-26
中班优质课教案范例【五篇】01-29
[清明节祭扫烈士陵园活动总结]清明节祭扫烈士墓的活动总结12-14
端午粽飘香作文600字01-25
2018年黑龙江考研成绩查询时间、查询入口(各高校)03-25
[二年级平常生活日记100字]二年级生活日记100字10篇06-20
因为遇见你作文500字08-06