【#四六级考试# 导语】©文档大全网从赣州职业技术学院教务处获悉,2022年下半年江西赣州职业技术学院英语四、六级考试报名通知已公布,报名时间9月22日-9月30日,具体详情如下:




附件:点击查看
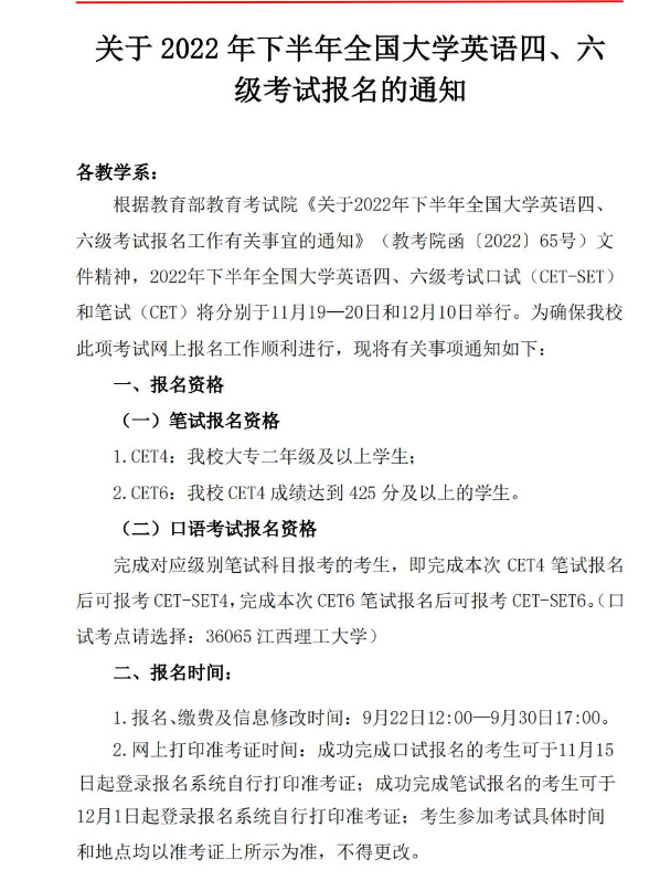
关于2022年下半年全国大学英语四、六级考试报名的通知.pdf
四六级报名考生操作流程.doc
原文标题:关于2022年下半年全国大学英语四、六级考试报名的通知
文章来源:https://www.gzpt.edu.cn/jwc/info/1099/1202.htm
正在阅读:
2022年下半年江西赣州职业技术学院英语四、六级考试报名通知09-30
下厨记作文500字08-10
2020年3月江苏南京期货从业资格考试报名时间:1月20日-2月26日01-19
2020考研政治国内外时政热点:2019年10月5日03-06
高中天生我材必有用作文800字06-13
移民德国为什么受欢迎呢?12-27
2018山西外科主治医师考试报名时间预测03-07
2018年福建临床助理医师成绩查询时间及查分入口【10月19日起】07-21
2018供货协议书范本05-03
普法宣传学生工作自查报告12-02
我的理想作文400字07-26