
一、基本原则
1.落实法定责任
全面贯彻《义务教育法》等法律法规要求,切实保障适龄儿童少年接受义务教育的权利。按照法律规定和国家有关要求,健全控辍保学长效机制,依法做好控辍保学工作;父母或者其他法定监护人无正当理由未送适龄儿童少年入学接受义务教育或造成辍学,违反法律规定构成犯罪的,要依法追究法律责任。严厉查处以“国学班”“读经班”“私塾”等形式替代义务教育的非法办学行为。
2.保障教育公平
按照“学校划片招生,生源就近入学”的总体原则,为每所公办小学科学划定施教区范围并向社会公布,公办小学施教区确定后,在一段时期内保持相对稳定。全面落实公办民办小学同步招生、免试入学,优化招生入学信息管理。符合条件的随迁子女统筹安排在公办小学就读,确保应入尽入;积极推进融合教育,全面保障适龄残障儿童少年受教育权利;落实优抚对象、高层次人才子女等入学政策。
二、招生办法
(一)入学对象
年龄满6周岁的适龄儿童,公办小学按施教区免试就近入学。
新生入学年龄应满6周岁(2016年9月1日至2017年8月31日出生),任何学校不得招收不足6周岁的儿童入学。适龄儿童确因身体等原因需要延缓入学的,其父母(法定监护人)应在其年满6周岁当年招生报名时提出申请,并提供二级以上医疗机构出具的病历,由区教育局审核批准。残疾儿童入学年龄可视不同情况延缓至7周岁或8周岁。
(二)公办小学
1.入学条件。施教区内适龄儿童入学,应具有所在施教区家庭正式常住户口,其户口原则上应随父母(法定监护人)在同一户籍,且户籍与实际常住地、房屋产权证(房屋产权证是指房屋所有权证或不动产权证,持有者为适龄儿童的法定监护人。下同)三者一致,方可在施教区小学报名入学。原则上每套住房六年内只安排一名适龄儿童在施教区小学正常就读(符合国家政策的除外)。
(1)属下列情况之一并持有相应证明材料的适龄儿童,也可在施教区小学报名入学:
①适龄儿童户籍随父母(法定监护人)一方,并在施教区常住,另一方是现役军人、在外地工作、务农或出国定居的;父母离异,其子女户籍随法定监护人,并在施教区常住的。
②适龄儿童父母双方均不在南京市工作的现役军人或公派出国工作的专家、技术人员,其子女户口单立或随祖父母(外祖父母)在施教区常住的。
③适龄儿童自出生之日起,即随父母户口在祖父母(外祖父母)处落户,其父母双方均未购买或未分配住房,在祖父母(外祖父母)处实际常住且户口从未迁移的。
④适龄儿童为部队现役军人子女,且监护人及适龄儿童户口在我区服役部队房屋并实际居住的。
(2)特殊情况:
①拆迁家庭适龄儿童按以下要求报名入学。
拆迁家庭未安置或未购买新房的,应出具相关部门拆迁证明材料,在原施教区小学报名。
已安置或购买新房且取得房屋产权证的,应到安置或购买的房屋所在地施教区小学报名。
安置或购买的房屋已交付但尚未取得房屋产权证的,凭相关证明材料,由安置或购买的房屋所在区安排入学。
②购买二手房家庭适龄儿童按以下要求报名入学。
原则上,父母(法定监护人)须在小学招生报名的一年前办理好二手房的房屋产权证及全家户口迁入手续,并实际居住。施教区内一户地址在施教区所在小学六年内只享有一次小学义务教育权益(符合国家政策的除外)。
③以下情况由区教育局依据相关政策统筹安排入学。
适龄儿童与法定监护人不在同一户籍,户籍与常住地、产权证不符的。
集体户或户籍空挂且家庭无房产的。
报名登记工作开始后,适龄儿童家庭住房或户籍变更的、未按要求及时报名的。
(3)户籍审核中出现的其他特殊情况,由区教育局依据相关政策统筹安排入学。
2.特殊儿童入学。依据《中华人民共和国残疾人教育条例》,义务教育普通学校和特殊教育学校应按规定积极接纳区域内视力、听力、言语、肢体、智力、精神及多重残疾等特殊儿童少年入学,严格做到“零拒绝”。积极推进融合教育,优先采用普通学校随班就读的方式,就近安排轻度残障儿童少年接受义务教育;中、重度残障儿童少年安排至特殊教育学校就读。
3.随迁子女入学。随迁子女是指处于义务教育阶段、随父母(法定监护人)来宁居住、非南京市户籍的适龄儿童。不包括本市户籍在市内跨区流动的随迁子女。
随迁子女到我区公办小学就读,其父母(法定监护人)应在南京市具有合法稳定职业并在我区具有合法稳定住所均连续满一年以上(至2023年5月31日止),由其父母(法定监护人)提供以下材料:
(1)由公安部门出具的父母(法定监护人)在玄武区连续居住满一年的居住证;
(2)父母(法定监护人)相对稳定工作证明,与用工单位签订的劳动合同及个人缴纳社会保险连续且满一年凭证,或经市场监督管理部门颁发的连续且满一年有效营业执照;
(3)家庭户口簿和父母(法定监护人)身份证;
(4)出生证及医疗部门规定的免疫预防接种证。
符合以上条件的随迁子女,由父母(法定监护人)持以上材料,于7月2日到指定报名点报名登记,由区教育局依据相关政策统筹安排至公办小学就读,不参加电脑派位。若随迁子女父母(法定监护人)在为其子女报名登记时提供与事实不符材料的,一经查实,区教育局将不予安排其子女入学。
(三)民办小学
民办小学招生工作与公办小学同步进行。民办小学报名人数超过招生计划数的,所有报名人员全部实行电脑随机派位录取;报名人数未超过招生计划数的,一次性全部录取。被民办小学录取的学生,其他学校不得再录取。选民办小学报名的适龄儿童,仍需要按要求履行公办小学报名登记等手续,以保证入学不受影响。民办小学的招生方案由区教育局审核,报市教育局备案后向社会公布。
(四)电脑派位招生
继续推行区内热点公办小学空余学额电脑派位招生,民办小学报名人数超过招生计划数时实行电脑派位招生,公办和民办小学电脑派位招生同步实施。区教育局根据招生计划及适龄儿童报名登记等情况,确定并公布实行电脑派位招生的公办和民办小学名单及电脑派位计划。
1.志愿填报。有参加电脑派位招生需求的本区户籍适龄儿童,可在实行电脑派位招生的民办小学、区内热点公办小学中最多选择2所学校报名。双胞胎(多胞胎)子女参加电脑派位时,家长可自愿申请“双胞胎(多胞胎)绑定”电脑派位。若绑定电脑派位,双胞胎(多胞胎)将作为一个号,同时派中或同时不派中;若家长不申请,双胞胎(多胞胎)子女将与其他普通学生一样,可分别参加电脑派位。由区教育局统筹安排入学的本区户籍适龄儿童,不参加区内热点公办小学电脑派位报名。报名统一在南京市义务教育学校招生入学信息管理平台上操作,参加电脑派位的适龄儿童,监护人须在规定时间内,到报名小学填写电脑派位申请表并签字确认,逾期未报名的,不予补报。
2.学校录取。完成志愿填报后,申请电脑派位报名人数超过学校派位计划数的,所有报名人员全部实行电脑随机派位录取;申请电脑派位报名人数未超过学校派位计划数的,一次性全部录取。如被电脑随机派中或因报名人数小于招生计划数而被直接录取,需在规定的时间到学校现场确认,并完成后续相关手续;如果被2所小学同时派中,则需明确选择其中1所学校并在规定的时间到选择的学校现场确认,逾期未到现场确认的,视为放弃。被电脑派位录取的不得被其他学校再次录取,也不得回施教区公办小学就读;被电脑派位录取但放弃的,由区教育局统筹安排公办小学就读;未被电脑随机派中的,已在施教区公办小学报名并符合入学条件的在施教区公办小学就读。
(五)政策照顾对象
在公办民办小学招生过程中,对以下对象的子女给予适当照顾:烈士;因公牺牲的军人,驻边疆国境的县(市)、沙漠区、国家确定的边远地区中的三类地区和军队确定的特、一、二类岛屿部队现役军人;公安英模和因公牺牲、伤残警察;全国劳模、符合条件的高层次人才和优秀归国留学人员;对玄武区经济社会发展做出重要贡献的人员等。符合条件的国家综合性消防救援队伍人员等子女按有关文件精神执行。政策照顾对象由有关部门提供相关证明材料,经审核后由区教育局统筹安排学校就读。
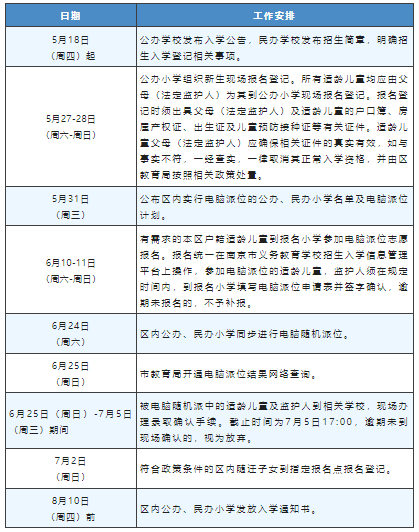
(六)日程安排
三、工作要求
1.加强组织领导
各小学要成立招生工作领导小组,制定工作方案,统一招生步调,规范、平稳、有序地做好学校招生入学工作。坚持阳光招生,接受监督,做到公平、公正、公开。
2.严肃招生纪律
各小学必须严格按照核准的招生计划实施招生。严格公民同招纪律,规范招生宣传行为。严格遵守《义务教育法》免试入学规定,不得通过笔试、面试(谈)、评测等方式招生,严禁以各类竞赛证书、竞赛成绩或考级证明等作为招生依据。严禁组织或与社会培训机构联合组织以选拔生源为目的的各类考试,或采用社会培训机构组织的考试结果作为招生依据。严禁招收已被其他学校录取的学生;严禁招收借读生、人籍分离、空挂学籍;严禁以高额物质奖励、免收学费、虚假宣传等方式争抢生源;严禁收取择校费、与招生入学挂钩的赞助费以及跨学期收取学费。坚持阳光分班,严格均衡分班,严禁设立重点班、快慢班和实验班等。
3.严格问责制度
各小学要切实承担起招生工作的主体责任,明确纪律要求,严格执行政策,对招生入学工作中出现的不规范问题及时开展自查自纠。区教育局将成立专项督查组,对全区招生工作进行专项督查,发现违规行为,一经查实,依规依纪追究有关单位及当事人、责任人的责任。
四、本办法由玄武区教育局负责解释
招生咨询电话:84550384,84550113
招生监督电话:84550372
招生咨询邮箱:xwxxzs@126.com
正在阅读:
江苏南京玄武区2023年小学招生入学实施办法(5月27日-28日公办校信息登记)05-18
2021年江苏盐城市大丰区教育系统面向社会公开招聘教师公告【245人】07-17
幼儿涂鸦画:制作妇女节的指印气球爱心卡11-01
2019年辽宁本溪初级会计职称准考证打印时间及入口已开通【4月22日-5月9日】10-04
营养保健安全:怀孕女性易患的五大疾病05-03
2018年吉林松原中考数学真题及答案(Word版)07-19
会计转正自我鉴定2000字大全07-27
2018年哈尔滨工程大学自主招生简章05-07
给爱人的十月情人节文艺情话02-26