家长详阅!山西太原市清徐县2023年小学入学招生范围公布

时间:2023-07-11 03:59:01 阅读: 最新文章 文档下载
说明:文章内容仅供预览,部分内容可能不全。下载后的文档,内容与下面显示的完全一致。下载之前请确认下面内容是否您想要的,是否完整无缺。
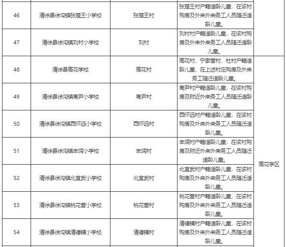
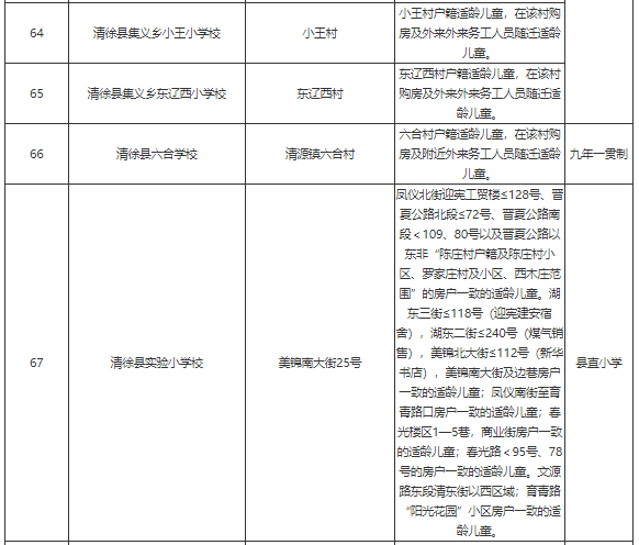
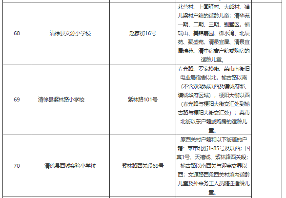
【#少儿升学# 导语】划片招生就是按照地域划分,就近入学。为了方便家长及时获悉相关资讯,今天©文档大全网为大家带来了山西太原市清徐县2023年小学入学招生范围,希望各位家长及时查阅。
image.png
image.png



image.png



image.png



image.png



image.png



image.png



image.png



image.png



image.png



image.png

本文来源:https://www.wddqw.com/Tanv.html