
鄢陵医院(原公疗医院)现位于鄢陵县梅里路北段,成立于l983年,是一所集医疗、科研、教学、养老为一体的国家二级甲等综合医院,县域医共体牵头医院。是郑州大学第一附属医院、郑州大学第二附属医院、河南省人民医院、河南省儿童医院、河南省胸科医院、郑州大学第五附属医院协作医院、许昌市职业技术学院附属医院,许昌市中心医院城市医疗集团合作单位。同时也是全县医疗保险、重症慢性病、城镇医保、新农合、离休干部、五保户、优抚对象等定点医院。
先后获得“全国第二阶段500家县级医院综合能力提升试点单位”、“第一批国家分娩镇痛试点医院”、“全国城企联动普惠养老试点单位”、“全国敬老文明号”、“全国脱贫攻坚先进集体”、“河南省医养结合示范项目”、“省级卫生先进单位”、“患者满意度提升工程”先进单位、“慈善医院”等多项荣誉称号。
医院占地200亩,建筑面积10.9万平方米,建有门诊医技大楼、病房楼、康复楼、护理院、专家公寓。功能完善,环境优美,设施先进。医院病房分设高、中、低档床位,满足不同需求病人的需求。现有职工740人,卫生专业技术人员604人,高级职称人员59人,中级职称人员202人,临床科室设置齐全。开设有超声聚焦刀、医用高压氧特色治疗及一站式人性化健康管理体检中心!目前医院拥有美国GE3.0T平台磁共振、128层螺旋CT、等大中型设备200余台。
医院始终秉承“社会责任第一、病人需求第一”办院宗旨!为了更好地服务周边群众,现面向社会公开招聘工作人员,有关事宜通知如下:
02招聘人员条件>>
01应聘人员必须具备的基本条件:
1.具有中华人民共和国国籍;
2.遵守宪法和法律;
3.具有良好的品行,热爱卫生事业,无违规违纪等不良记录;
4.岗位所需的专业知识或技能;
5.身体健康,适应岗位要求的身体条件;
02有下列情形之一的不得报名应聘:
1.刑事处罚期限未满或者涉嫌违法犯罪正在接受调查的人员;
2.尚未解除党纪、政纪处分或正在接受纪律审查的人员。
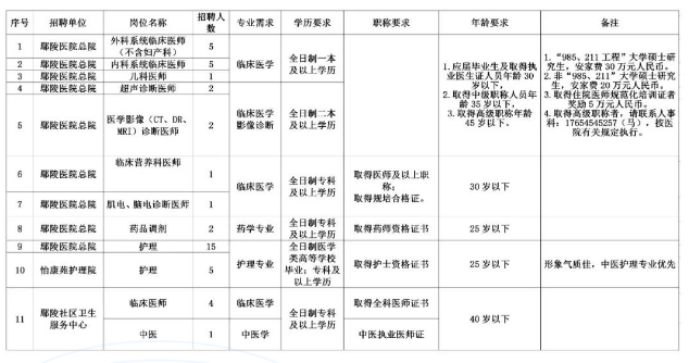
03招聘计划

04报名相关事项>>
01报名时间
2023年5月12日起至2023年5月19日下午5点。
02报名方式(现场报名)
携带本人身份证、毕业证、学位证、职业资格证等有效证件到鄢陵医院行政办公区五楼人力资源管理部现场报名,填写报名申请表。
03考试内容(笔试+面试)
全面考察报名人员,确保进人质量,医院将成立考试小组,主要考察应聘者专业知识、沟通能力及综合素质等。
04考试时间
考试、面试时间另行电话通知(现场面试)。
05注意事项
1、所提供资料应准确真实,资格审查贯彻招聘全过程,一旦发现弄虚作假,直接取消应聘及聘用资格。
2、现场面试时需提供身份证、毕业证、学位证、学历认证、资格证、职称证等原件和复印件,请提前做好准备。
06联系方式
电话:0374-7136586
手机:18203742017(马老师)
鄢陵医院人力资源管理部
2023年5月12日
原文标题:鄢陵医院2023年招聘公告
文章来源:https://mp.weixin.qq.com/s/8zo9lSw__C8ksdUWQwRg-g
正在阅读:
2023年河南许昌鄢陵医院招聘54人(报名时间:5月19日止)05-16
演讲活动方案五篇08-26
2022上半年新疆小学教师资格证面试成绩查询时间及入口【6月15日起】05-24
20字左右的优美句子(5篇)06-24
心怀悲悯之心作文800字11-13
关于冬的诗句04-15
2024年汉语水平HSK考试报名入口:www.chinesetest.cn[已开通]10-21
长辈们的故事作文800字06-14
2016海南成人高考招生计划调整后部分考生需重填志愿07-01
幼儿园中班亲子游戏大全(精选6篇)09-15