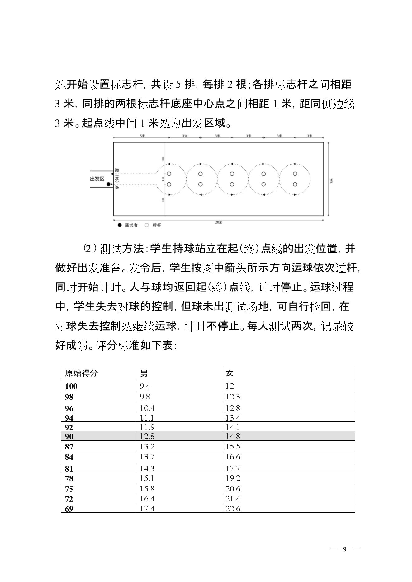
【#中考# 导语】©文档大全网从淄博市教育局发布的“山东淄博2022年初中体育与健康科目学业水平考试工作实施方案的通知”了解到,2022年山东淄博体育中考时间及评分标准已发布,详细内容如下:
2022年山东淄博中考体育测试时间为5月5日-19日,各区县根据实际情况,在此期限内确定具体考试时间、地点,并及时向社会公布。免考、缓考、补考及外转入考生、往届考生等特殊情形按照《淄博市初中体育与健康科目、艺术科目和高中体育与健康科目、艺术科目学业水平考试实施方案》(淄教体卫字〔2018〕35号)》文件执行。免考学生情况须在校内张榜公示,相关学生名单、证明材料由区县汇总后报市教育局备案。























正在阅读:
2022年山东淄博体育中考时间及评分标准04-22
2020年村妇女主任述职报告:村妇女主任年终述职报告09-24
2017江苏大学研究生现场确认时间:2016年11月9日-12日06-06
六年级童话作文一等奖-六年级童话寓言作文:凿壁偷光_500字11-06
我与宪法同行作文1000字01-04
送惊喜作文400字07-14
七年级下册语文邓稼先教案5篇03-18
2023年广东清远成人高考报名时间及流程:9月14日至20日09-09
小班上学期教师个人工作计划09-08
2018年四川宜宾中考政治试题及答案05-12