
一、指导思想
以《中华人民共和国义务教育法》和国家、省、市有关义务教育招生政策法规为依据,切实做好义务教育学校招生入学工作,维护好适龄儿童按时接受义务教育权利,保障符合就读条件的适龄儿童少年顺利入学,促进教育公平,提高教育服务质量,办好人民满意的教育。
二、工作原则
(一)实行招生网上办理
义务教育学校招生通过“2023年莱芜区义务教育招生入学报名系统”(报名网址:“爱山东”APP,https://lwzs.jndjg.cn/)全程网办,一网通办。特殊情况无法网上报名,确需进行当面材料收缴和核验的,按照招生条件和具体要求,现场收集材料,统一审核。
(二)坚持“划片招生、就近入学”原则
义务教育阶段公办学校按照划片招生、相对就近入学的原则招生。小学采取划片招生、登记入学,初中采取小学毕业学校对口直升与住址变更符合“三一致”“随迁子女”条件结合的办法招生入学,全部采取网上报名。报名房产需实际入住,车库、储藏室、门头房、商业性公寓等不属于居住房产的设施,不作为招生的房产条件。同一房产占有学位,5年内产权变更不新增学位。随迁子女入学按照“两为主”的要求,到指定学校就读。适龄儿童确因身体状况等特殊原因不能当年度入学的,需提供县级以上人民医院医学证明,网上申请延缓。
(三)民办学校招生纳入统一管理
民办义务教育学校要按照审批确定的招生范围招生,与公办义务教育学校同步招生录取、同步注册学籍。严禁提前组织学生报名或变相报名;严禁提前进行招生宣传,严禁学校以校园开放日、冬夏令营等形式提前招生,选拔生源;严禁掐尖招生,不得要求家长提供与掐尖招生有关的相关信息。严格执行区教育和体育局对民办中小学招生简章和广告备案审核制度。民办学校要将核定备案后的招生简章(包括批准班额、招生人数、招生方式、招生范围、报名条件、收费标准等招生信息)通过学校门户网站、微信公众号等途径向社会公布,招生简章中须列明限制失信被执行人子女就读条款。
(四)严格落实划片招生
按照划定的招生片区进行招生,严禁违规跨区域、跨招生片区招生。义务教育学校不得采用“特长生”招生;不得通过笔试、面试、面谈、考察或擅自附加其他条件组织报名和招生;不得在开学前后采取考试方式分班,招收的新生按性别采用随机混编的方式进行均衡编班、阳光分班,加强社会监督。继续严格执行“零择校”“零择班”相关政策,严禁违反规定招生。
(五)严格控制招生班额
严格按照招生范围和班额标准招生,有条件的学校按照起始年级小学每班不超过45人、初中每班不超过50人招生。所有年级严禁出现55人及以上大班额。
(六)保障残疾儿童少年权益
大力推进融合教育,多种方式保障适龄残疾儿童少年接受义务教育权利。优先采用普通学校随班就读的方式,就近安排适龄轻度残疾儿童少年接受义务教育;中度、重度有学习能力的残疾儿童少年安排至特殊教育学校就读;需要专人护理、不能到学校就读的实施送教上门服务。对于入学安置有争议的,由区教体局牵头组织残疾人教育专家委员会,对其接受义务教育的能力进行评估认定,提出入学安置意见,明确适龄残疾儿童少年接受义务教育的方式和具体就读(送教)学校。
(七)落实优抚对象子女入学政策
对烈士子女、符合条件的现役军人子女、公安英模和因公牺牲伤残警察子女,及其他各类优抚对象(上传有关证明材料),按照有关规定落实教育优待政策。对于符合条件的引进高层次人才子女,按照《济南市高层次人才子女入学实施细则(试行)》《关于做好支持人才创新创业发展协调安置子女入学有关工作的通知》及区相关规定,明确程序,简化流程,优先协调办理入学手续(上传人才办高层次人才认定材料)。
(八)切实做好控辍保学工作
加强学籍注册和管理工作,形成学年度适龄儿童基础信息数据库,完善入学通知书制度。做好失学辍学书面报告、联控联保和劝返复学工作,确保失学辍学适龄儿童由“动态清零”转向“常态清零”。重点做好残疾儿童、特困家庭儿童、留守儿童入学,依法保障适龄儿童少年接受义务教育权利。父母或者其他法定监护人无正当理由造成适龄儿童少年失学、辍学的,由常住地所属街道(镇)办事处(人民政府)给予批评教育,责令限期改正;逾期不改的,由司法部门依法发放相关司法文书,敦促其保证辍学学生尽早复学;情节严重或构成犯罪的,依法追究法律责任。确保秋季开学前,除经残疾人教育专家委员会评定的不具备接受教育能力的儿童外,做到应入尽入。
区教育和体育局将严格排查并严厉查处以“国学班”“读经班”“衔接班”“私塾”等形式替代义务教育的非法办学行为。
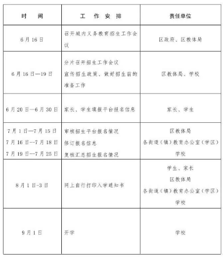
三、信息采集审核时间
1.小学、初中报名信息填报(网上无法报名,确需现场报名)时间
2023年6月20日--6月30日。
现场报名地点:莱芜全民健身中心健身馆一楼现场报名处。
2.审核时间
2023年7月1日--7月15日
3.报名信息修订时间
2023年7月16日--7月18日
每日系统开放时间:8:00—18:00
4.复核汇总招生情况时间
2023年7月19日--7月25日
四、招生办法
城内义务教育学校招生工作由区教育和体育局组成工作专班,集中办公,统一办理招生报名、审核工作。经审核合格的适龄生,统一编制入学通知书,由学生家长网上自行打印。城区外义务教育学校按照招生时间安排,自行组织。
五、中小学招生要求
(一)小学阶段招生
1.莱芜区户籍适龄儿童入学条件和安排
(1)适龄儿童年满6周岁(2017年8月31日前出生)具有当地户籍(户籍迁入日期以招生报名开始之日前为准)并在城区招生范围内长期居住。
(2)小学网上报名需上传材料及招生录取顺序:
①户籍、房产与实际居住地相一致的,直接报名。
②学区内有城区户籍无房产的,需与大数据联网审核材料:
户口本、父母结婚证及身份证。
③三代共同居住的,需与大数据联网审核材料:
户口本(祖孙三代同户)、房产证件及购房缴款单、父母结婚证及身份证、儿童父母名下无房产证明。
④学区内有房产无户籍的(户籍与住房地址不一致),需与大数据联网审核材料:
户口本、父母房产证件及购房缴款单、父母结婚证及身份证。
招生次序:按照“户籍、房产与实际居住地相一致”的原则,优先安排户籍、房产和实际居住地相一致的适龄儿童学区内入学。招生录取按照①②③④的先后顺序依次录取,若学区内登记入学的适龄儿童人数超过学校承载能力,超额部分通过电脑派位安置到相对就近有空余学位的学校就读。
2.随迁子女入学条件和安排
(1)随迁子女年满6周岁(2017年8月31日前出生)。其家庭在城区招生范围内实际居住一年以上,父母(监护人)至少一方必须满足以下条件:
①持有《山东省居住证》一年以上,居住证至少在2022年8月31日前办理且连续至今;或租住一年以上,需提供正式租房合同和本人水、电缴费单等证明材料。
②在本地参加社会保险满一年以上,社会保险至少在2022年8月31日前缴纳且连续(不含补缴,因疫情防控需要允许补缴的除外)至今;在本地合法经商,至少在2022年8月31日前注册(取得营业执照)依法纳税连续至今。
(2)随迁子女到指定学校就读。
(3)随迁子女入学需上传材料:居住证(或租房相关证明)、社保证明或营业执照、纳税证明(或免税证明)、户口本(无户口本的需提供出生医学证明)、父母结婚证及身份证。
3.港、澳、台及外籍适龄儿童入学条件和安排
(1)适龄儿童年满6周岁(2017年8月31日前出生),同时提供身份证明。
(2)适龄儿童的父母(监护人)或者祖父母(外祖父母)户籍在当地;适龄儿童的父母(监护人)为港、澳、台及外籍人士在当地长期居住和工作。
(3)根据适龄儿童家庭住址情况,到指定地点现场报名入学。
(二)初中阶段招生
根据《济南市教育局关于转发<山东省教育厅关于做好2023年中小学、幼儿园招生入学工作的通知>的通知》精神,采取小学毕业学校对口直升与住址变更符合“三一致”“随迁子女”条件结合的办法入学。
(三)严格信息审核
适龄儿童少年监护人应本着实事求是的原则,提供真实有效的证明材料和信息。因弄虚作假造成的后果,由监护人承担。工作人员要认真落实招生工作意见和相关要求,对家长提交的入学材料进行认真核实,若招生材料和报名信息造假或徇私舞弊,一经查实按规定处理。涉嫌违法的,交由司法部门处理。
六、组织保障
(一)加强组织领导。招生工作涉及千家万户的切身利益,政策性强,群众关注度高。义务教育学校招生工作在区委、区政府的领导下进行,各部门要强化责任担当,履职尽责,以高度负责的态度抓好招生工作。区教体局成立招生工作专班,严格按照全区统一工作部署做好今年的招生工作。
(二)落实“双减”政策。各类学校不得通过笔试、面试、面谈、考查或擅自附加其他条件组织报名和招生;在报名录取学生时不得以学生各类考试成绩和各类竞赛证书、荣誉证书、培训竞赛成绩、考级证明等作为招生依据;区教体局将加强对学校和校外培训机构的监管,建立健全违纪举报、申诉受理制度,严肃查处违规宣传、掐尖招生、提前招生、通过不正当手段抢拉生源等各种违规违纪行为。
(三)加强宣传引导。通过莱芜区人民政府、“莱芜区教育和体育局”微信公众号、新闻媒体等,及时宣传招生政策,自觉接受社会监督。各学校要设立招生咨询电话,安排专人负责招生咨询工作,及时、准确、耐心地解答家长关心的问题。疫情防控期间,各学校要严格落实省、市、区疫情防控各项要求,确保广大学生家长和招生工作人员的生命安全和身体健康。
(四)建立应急保障机制。各学校要树立全区一盘棋的思想,顾全大局,积极采取措施,确保适龄儿童少年依法入学。要建立应急保障机制,及时报告舆情,并积极协调相关部门,稳妥地处理突发事件。
(五)严肃工作纪律。严禁义务教育学校通过考试、面试、考查或擅自附加其他条件招生。严禁以任何形式提前组织招生、考试招生、超计划招生、违规跨区域招生;严禁学校间混合招生、招生后违规办理转学;严禁宣传、炒作中考“状元”和升学率。严禁招收借读生、人籍分离、空挂学籍,不得为违规招收学生擅自注册学籍。对违反规定的民办学校,依照有关规定给予减少下一年度招生计划、停止当年招生直至吊销办学许可证等处罚;对违反规定的公办学校,按照《山东省普通中小学办学基本规范》予以通报处理、追责问责。各学校要严格贯彻落实省市招生工作纪律要求。各单位招生人员要认真学习和执行招生工作的各项政策要求,本着对社会、对学生高度负责的精神,恪尽职守,维护教育良好形象。
(六)强化监督问责。区教育和体育局将按照违规违纪举报和申诉受理机制,全方位接受社会监督,严肃查处违规违纪行为。对因违反招生纪律造成不良影响的单位或个人,视情节轻重追究相关人员责任。
招生咨询电话:
76227384,76217206
附件:
附件1:2023年莱芜区城内义务教育学校招生范围
区教育和体育局按照招生范围组织招生,根据生源情况统筹调配。
(一)初中招生范围
济南市莱芜实验学校招生范围:莱芜实验学校小学、凤城街道中心小学毕业生;家庭住址在凤翔路、官寺街以东,鹏泉西大街以南的小学毕业生;长勺南路以东,鲁中西大街以南,文化南路以西及凤城东大街以南,大桥南路以西的小学毕业生;招生片内外来进城务工就业人员随迁子女。
济南市莱芜高新区实验学校招生范围:福山小学、滨河小学、汶阳小学、裕丰小学毕业生;凤凰路以东,磁莱铁路以北(大山、小山、傅家庄、秦家洼、大石家、墨埠、兴隆庄村以外)鹏泉街道范围内的居民区。
济南市莱芜汶水学校招生范围:汶水学校小学、叶家庄小学(其中叶家庄小学与莱芜实验中学共片)毕业生;在叶家庄居住的符合条件的小学毕业生,可根据意愿到莱芜实验中学或汶水学校就读;新甫路以西,汶河大道以北,莱城大道以东,龙潭西大街以南,北坛路以西,具体包括下列村庄、社区:曹东、曹西、孟家庄、姚家岭、蔺家庄、古石沟;耿公清、南十里铺、北十里铺;外来进城务工就业人员随迁子女。
济南市莱芜实验中学招生范围:实验小学、莱师附小、西关小学、叶家庄小学毕业生(其中叶家庄小学与汶水学校共片);新甫路以东,顺河大街以北,鲁中西大街以南,胜利南路以西;凤城西大街以南,官寺街以西;片区内符合条件的小学毕业生,外来进城务工就业人员随迁子女。
济南市莱芜区汶源学校招生范围:汶源学校小学毕业生;家庭住址在大桥路以西,凤城东大街以北,万福路以东,汶源东大街以南的符合条件的小学毕业生。
济南市莱芜区香山学校(汶源学校香山校区)招生范围:家庭住址在鲁中东大街以北,山财大街以南,大桥北路以东,凤凰路以西区域内,符合条件的小学毕业生。其中,磁莱铁路以南、大桥北路以东、鲁中东大街以北、凤凰路以西小学毕业生根据意愿到香山学校或吴伯箫学校就读。
济南市莱芜区花园学校招生范围:花园学校小学毕业生;家庭住址在汶源东大街以北,花园北路以东;育才路以北,文化北路以东,莲河以南,大桥北路以西符合条件的小学毕业生。
济南市莱芜区文昌学校(花园学校文昌校区)招生范围:世纪城小学、梁坡联小、大洛庄小学毕业生;在山财大街以北、凤凰北路以西鹏泉街道及张家洼原梁坡联小、大洛庄小学片区范围内居民区居住的,符合条件的小学毕业生;招生片区范围内外来进城务工就业人员随迁子女。
济南市莱芜区莲河学校招生范围:莲河学校小学毕业生;文化北路以东,莲河以北,大桥路以西,辛泰铁路以南;龙潭西大街以北,文化北路以西,辛泰铁路以南,汶秀北路以东的小学毕业生;外来进城务工就业人员随迁子女。
济南市莱芜区胜利中学招生范围:胜利小学、东风小学、泰钢小学毕业生;家庭住址在鲁中西大街以北,北坛北路以东,龙潭西大街以南,文化北路以西;凤城西大街以北,凤翔路以西及鹏泉西大街以北,长勺南路以西,鲁中西大街以南,胜利南路以东的小学毕业生;外来进城务工就业人员随迁子女。
济南市莱芜陈毅中学招生范围:莱芜第二实验小学毕业生。家庭住址在文化路以东,育才路以南,花园北路以西;汶源东大街以南,万福路以西,凤城东大街以北的符合条件的小学毕业生。
济南市莱芜区吴伯箫学校招生范围:吴伯箫学校、程故事小学、大故事小学毕业生。万福路以东,鹏泉东大街以南,大桥南路以西,汶河大道以北;大桥南路以东,鲁中东大街以南,凤凰北路以西;凤凰北路以东,磁莱铁路以南的鹏泉街道范围内的居民区,以及大山、小山、傅家庄、秦家洼、大石家、墨埠、兴隆庄村;在滨河小学就读的冯家林社区的学生,可按本人意愿到吴伯箫学校或莱芜高新区实验学校就读;磁莱铁路以南,大桥北路以东、鲁中东大街以北,凤凰路以西符合条件的小学毕业生根据意愿到香山学校或吴伯箫学校就读;招生片内外来进城务工就业人员随迁子女。
济南市鲁矿中学招生范围:济南市鲁矿第一小学及济南市鲁矿第二小学毕业生;在张家洼村、御驾泉、崔家庄、小官庄、张家洼新村、教师村、凤凰花园、宏盛家园、胜利佳苑居住区居住的居民子女,根据意愿到鲁矿中学或张家洼中学入读。
(二)小学招生范围
济南市莱芜实验学校招生范围:凤翔路、官寺街以东,鹏泉西大街以南;长勺南路以东,鲁中西大街以南,文化南路以西;外来进城务工就业人员随迁子女。
济南市莱芜汶水学校招生范围:新甫路以西,汶河大道以北,莱城大道以东,龙潭西大街以南,北坛路以西,具体包括下列村庄、社区:曹东、曹西、孟家庄、姚家岭、蔺家庄、古石沟、李家泉;及耿公清;在南十里铺、北十里铺、叶家庄居住的居民子女,根据意愿到叶家庄小学或汶水学校就读;家庭住址在城区招生范围内有意愿的适龄儿童;外来进城务工就业人员随迁子女。
济南市莱芜泰钢小学招生范围:马庄社区、泰钢宿舍区、莱矿社区;家庭住址在城区招生范围内有意愿的适龄儿童;外来进城务工就业人员随迁子女。
济南市鲁矿第一小学、第二小学招生范围:鲁矿职工子女;在张家洼村、御驾泉、崔家庄、小官庄、张家洼新村、教师村、凤凰花园、宏盛家园居住区居住的居民子女,根据意愿到鲁矿一小、二小或张家洼中心小学入读;外来进城务工就业人员随迁子女。
济南市莱芜实验小学招生范围:实验中学西校区(含)、北坦南路以东,鲁中西大街以南,胜利南路以西;凤城西大街以南,官寺街以西;外来进城务工就业人员随迁子女。
济南市莱芜师范附属小学招生范围:新甫南路以东,鲁中西大街以南,北坦南路、实验中学西校区以西(不包含泰钢宿舍区)。
济南市莱芜区汶源学校招生范围:万福路以东,汶源东大街以南,大桥路以西,凤城东大街以北。
济南市莱芜区香山学校(汶源学校香山校区)招生范围:鲁中东大街以北,山财大街以南,大桥北路以东,凤凰北路以西;其中,磁莱铁路以南、大桥北路以东、鲁中东大街以北、凤凰路以西居住区居民子女,根据意愿到香山学校或吴伯箫学校就读。
济南市莱芜区花园学校招生范围:汶源东大街以北,花园北路以东;育才路以北,文化北路以东,辛泰铁路以南,大桥北路以西。
济南市莱芜区文昌学校(花园学校文昌校区)招生范围:山财大街以北,连河以西鹏泉街道范围内的居民区居民子女;张家洼街道办事处的崔梁坡、王梁坡、李梁坡、黄梁坡、码头梁坡居民区居民子女;大洛庄、尚家泉、吕家河居住区居住的居民子女,根据意愿到文昌学校或东王善小学入读;外来进城务工就业人员随迁子女。
济南市莱芜区莲河学校招生范围:龙潭西大街以北,文化北路以西,辛泰铁路以南,北坦北路以东;外来进城务工就业人员随迁子女。
济南市莱芜区嬴牟小学(莲河学校嬴牟校区)招生范围:汶秀北路以东,胜利北路以西,辛泰铁路以南,龙潭西大街以北(北坛北路以东与胜利北路以西,原莲河学校片区居民子女,可按照意愿到嬴牟学校或莲河学校就读)。外来进城务工就业人员随迁子女。
济南市莱芜区胜利小学招生范围:鲁中西大街以北,文化北路以西,龙潭西大街以南,北坛北路以东。
济南市莱芜区凤城街道中心小学招生范围:文化南路以东,鹏泉东大街以南,万福南路以西;凤城东大街以南,大桥南路以西(包括东升居委会和石家庄居委会)。
济南市莱芜第二实验小学招生范围:文化路以东,育才路以南,花园北路以西;汶源东大街以南,万福路以西,鹏泉东大街以北。
济南市莱芜区凤城街道东风小学招生范围:凤城西大街以北,凤翔路以西及鹏泉西大街以北,长勺南路以西,鲁中西大街以南,胜利南路以东;公园道一号中东风居民子女;外来进城务工就业人员随迁子女。
济南市莱芜区凤城街道叶家庄小学招生范围:叶家庄、南十里铺和北十里铺居住区居民子女,根据意愿到汶水学校或叶家庄小学入读;外来进城务工人员随迁子女。
济南市莱芜区吴伯箫学校招生范围:万福南路以东,鹏泉东大街以南,大桥南路以西;凤城东大街以南,故事沟以西,汶河大道以北以及官厂村;凤城东大街以北,大崮山路以西及鹏泉东大街以北,原山南路以西,鲁中东大街以南,大桥南路以东。其中凤城名邸、丙纶厂宿舍、营中赢小区居民子女可按本人意愿到吴伯箫学校小学部或程故事小学就读;磁莱铁路以南,大桥北路以东,鲁中东大街以北,凤凰路以西居住区居民子女,根据意愿到香山学校或吴伯箫学校就读;外来进城务工就业人员随迁子女。
济南市莱芜区鹏泉程故事小学招生范围:凤城东大街以南,故事沟以东,汶河大道以北;大崮山路以东,鹏泉东大街以南,原山南路以西及汶河大道以南的汶水花园、明珠花园居民区;大崮山路以西的凤城名邸、丙纶厂宿舍、营中赢小区居民子女,可按本人意愿到吴伯箫学校小学部或程故事小学就读。
济南市莱芜区世纪城小学招生范围:山财大街以北,凤凰路以西,连河以东鹏泉街道范围内的居民区。
济南市莱芜区滨河小学招生范围:磁莱铁路以北,凤凰北路以东,山财大街以南的居民区(含西峪、孝义楼村,不含大山、小山、傅家庄村)居民子女;鲁中东大街以南,原山南路以东,鹏泉东大街以北、凤凰路以西的冯家林社区居民;磁莱铁路以南,凤凰路以东,汇源大街以北,滨河西路以西的居民子女,可按本人意愿到滨河小学或到裕丰小学就读。
济南市莱芜区裕丰小学招生范围:凤凰路以东,磁莱铁路以南,汇源大街以北的居民区,大山、小山、傅家庄村。
济南市莱芜区鹏泉大故事小学招生范围:鹏泉东大街以南,原山路以东,凤凰路以西,泰莱高速公路以北的居民区,以及汇源大街以南的南方商城、水岸华庭居民区。
济南市莱芜区汶阳小学招生范围:凤凰路以东、汇源大街以南的居民区;外来进城务工就业人员随迁子女。
济南市莱芜区鹏泉福山小学招生范围:东沈家庄、北张家庄、长安、邹家埠、近崮、磨山、东龙崮、南龙崮、前坡、柳龙崮、马龙崮、瓜皮岭村;外来进城务工就业人员随迁子女。
附件2:2023年莱芜区城内义务教育学校招生计划一览表
附件3:2023年莱芜区城内义务教育学校招生工作日程表
附件4:2023年莱芜区城内义务教育学校招生工作咨询电话


附件5:2023年莱芜区城内义务教育学校小升初对口直升对照表
正在阅读:
6月20日-30日信息采集!2023年山东济南市莱芜区中小学招生意见和日程安排公布06-13
2022四川友好医院护士招聘公告04-28
故乡作文700字07-23
2018部队军人入党申请书【五篇】04-06
初三写人作文:感念师恩_700字10-29
四年级作文观察日记400字植物,四年级写植物的作文400字6篇01-07
广州市教育局中考成绩查询入口01-10
四年级作文寒假趣事400字左右:四年级作文寒假趣事400字09-19
感谢你盛装莅临我的青春作文800字11-04
超越梦想作文700字01-22