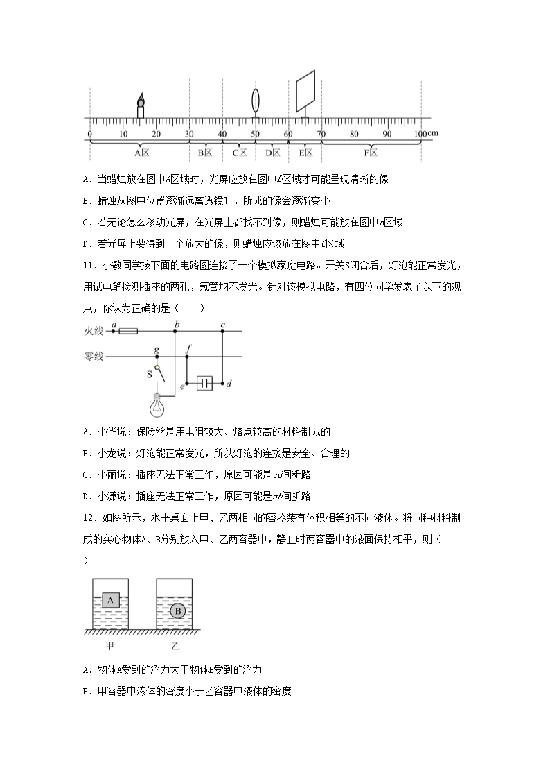
>
【文档预览】 文档大全网整理发布2023年湖南郴州中考物理真题及答案(Word版),前五页预览如下:
本文来源:https://www.wddqw.com/T2hv.html
相关文章:
正在阅读:
2023年湖南郴州中考物理真题及答案(Word版)08-02
2022年上海崇明普通高校专升本考试时间:4月9日05-04
美丽的田野200字作文三年级07-21
2019-2020学年广东连州市教育局银龄教师招募公告【16人】03-31
2022福建莆田仙游县疫情防控流调志愿者招募公告【10人】05-21
2019年3月西藏计算机等级考试报名网站:西藏教育考试院09-20
高二抒情散文:每一段感情都不曾输给雨荷的清香_1200字11-29
2019年第五次山西太原期货从业资格考试报名入口(9月18日起)03-09
感恩有你作文500字08-16
2017公司年庆祝福语07-17
2023年重庆国家公务员成绩查询时间及查分入口[3月14日公布]03-15