根据省、市有关中小学新任教师公开招聘事业单位工作人员招考相关规定,2023年福州市鼓楼区属学校面向社会公开招考175名教师,其中事业编制教师25名,参照事业单位聘用制人员(以下简称参聘人员)150名(含面向学校在岗教师招聘75名,面向新任教师招聘75名。具体情况详见岗位信息表),现将公开招考有关事项公告如下:一、基本条件
(一)应聘人员基本条件
1.具有中华人民共和国国籍;
2.遵守中华人民共和国宪法和法律;
3.具有良好的政治素质和道德品行;
4.具有正常履行职责的身体条件和心理素质;
5.年满18周岁;
6.具有符合岗位要求的资格条件和工作能力。
(二)不得报考或取消考试、聘用资格的
1.因犯罪受过刑事处罚的;
2.被开除公职的;
3.列为失信联合惩戒对象,且尚未解除惩戒的;
4.在各级公务员或事业单位招考(聘)中被认定有舞弊等严重违反招考(聘)纪律行为,尚在禁止报考期限内的;
5.现役军人、试用期内的公务员(含参照公务员法管理的事业单位人员);
6.普通高等院校全日制在读的非应届毕业生;
7.符合《事业单位人事管理回避规定》聘用后即构成回避关系的;
8.法律法规、政策规定不得聘用为事业单位工作人员的其他情形。
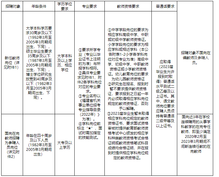
(三)具体条件(见下表及附表1-2)
本批次招聘中允许面向在岗教师报名的岗位,属编制内人员报考的在面试资格审核时需提供经单位主管部门同意并加盖公章的《同意报考函》;民办学校在岗人员报考,需在面试资格审核时提供本校主要负责人签名并加盖公章的《同意报考函》。
二、报名办法
本次公开招考教师报名笔试统一由应聘人员通过福建省教育考试院(网址:www.eeafj.cn,数字服务大厅—教师招聘考试模块)进行报名。
(一)填报岗位
符合规定报名条件的应聘人员按专业对口原则,每人限报考1个岗位志愿。
新任教师岗位类型分为编制内岗位和参聘岗位,相同学科招聘岗位计划数报名时合并计算,如“小学语文”。
“面向在岗教师招聘为参聘人员”岗位在报名时采用“XX(在岗参聘)”岗位名称以作区别,如“小学语文(在岗参聘)”。
(二)网络报名
1.应聘人员须在3月25日8:00~3月31日17:30通过福建省教育考试院网站报名。网络报名系统关闭后不再受理报名。应聘人员须在规定时间内上网报名、打印准考证。
2.网络报名时须如实填写个人信息。学历信息自大专(如无大专学历,填写本科学历)起填写,专业名称应与毕业证书上的专业名称一致,教师资格种类及任教学科名称应与教师资格证上的名称一致。
应聘人员须按本公告附件《应聘人员须提交的有关报名材料》准备材料。尚未穷尽的个别材料,须按岗位具体条件要求提供。2023届毕业生现在学学历的毕业证、学位证、报到证、普通话证书、教师资格证等允许正式报到时提交,各岗位要求提供的其他证件、证明材料均须在面试资格审核截止日(含)前取得。
(三)报名资格初审
2.应聘人员应于报名期间内及时登录福建省教育考试院网站查询资格初审结果。如对资格初审结果有异议,应立即通过网络报名平台进行申诉,并在报名截止前及时跟踪后续情况。建议在3月31日报名截止当天再次登陆确认资格初审结果。
3.因网上报名仅凭应聘人员个人填写的网上报名信息进行初审,应聘人员须对提交的个人信息真实性、有效性负责。如因应聘人员网上报名提供信息不准确或有虚假行为造成审核不通过或被取消报名及录聘资格,应聘人员本人须承担全部后果责任。
(四)报名人数与岗位招聘计划比例
通过笔试资格初审的考生数与学科招聘岗位计划数的比例原则上应达到3:1及以上方可开考;否则,按实际报名人数相应减少该岗位招聘计划至开考比例要求后开考,招聘计划调整届时将在福州市鼓楼教育信息网公布。
三、考试办法
采取笔试和面试考核相结合办法择优聘用。
本次考试不指定考试辅导用书,不举办也不委托任何机构举办考试辅导培训班。
(一)笔试
1.笔试内容
本次笔试采取闭卷形式进行,笔试内容为教育综合知识及专业知识(其中,报考“舞蹈教师”岗位的,笔试内容仅为教育综合知识)。
2.笔试时间、地点
通过报名资格初审的人员,须于网络报名平台规定的时间自行下载打印准考证,按准考证上注明的时间、地点参加考试。
3.笔试成绩由笔试原始成绩和政策加分相加而成。应聘人员可登录福建省教育考试院查询笔试原始成绩。各岗位应聘人员笔试原始成绩按百分制计算(保留小数点后两位),笔试原始成绩按教育综合知识占40%、专业知识占60%折算(其中,报考“舞蹈教师”岗位的,笔试原始成绩为折算成百分制的教育综合知识成绩)。各岗位笔试原始成绩、笔试成绩及参加面试资格审核人员名单通过福州市鼓楼教育信息网(网址:http://fzgledu.cn/)公布。
4.加分政策。按照有关规定,鼓楼区教育局将为符合政策的各类人员办理笔试加分,有关事项将在福州市鼓楼教育信息网另行发布相关公告,请考生密切关注上述网站,逾期不予受理。
(二)面试资格审核
面试资格审核采用现场审核方式组织,有关事项通过福州市鼓楼教育信息网另行通知。根据通过面试资格审核的应聘人员笔试成绩,按岗位招考计划数的1:3比例确定面试人选。进入面试人选最后一名笔试成绩并列同分的,同分人员一起进入面试。达不到规定比例的,按实有人数确定面试人选。
未在规定时间进行现场资格审核或现场资格审核不合格的取消面试资格,面试人选按笔试成绩从高分到低分顺延递补(递补截止至正式面试名单公布前两个工作日)。
(三)面试
1.面试时间、地点、内容
面试时间、地点及有关事项通过福州市鼓楼教育信息网另行通知。面试内容包括编写教案、片段教学、回答专家提问及部分学科需另加指定的技能或操作测试,面试教材为相应学段学科教材。
2.面试成绩采用百分制计算(保留小数点后两位)。面试合格成绩定为60分(若个别岗位实际参加面试人数等于或少于拟招聘人数,面试合格成绩定为70分)。未达合格线的不予录用。
招聘岗位不分组的,面试现场宣布的成绩即最终面试成绩;因招聘岗位报名人数多需进行面试分组的,面试现场宣布的成绩还需采用修正系数法进行修正后得到最终面试成绩。
各分组考生分数修正方法如下:
本组修正系数=本岗位所有考生面试现场宣布成绩的平均分÷本面试组考生面试现场宣布成绩的平均分。
考生最终面试成绩=该考生面试现场宣布成绩×修正系数。
考生面试现场宣布成绩、修正系数、最终面试成绩等将在福州市鼓楼教育信息网站公布。
四、聘用及其它事项
(一)聘用成绩按笔试成绩、面试成绩各占50%合成的综合成绩计算,采用百分制,保留小数点后三位。聘用合格成绩为60分。未达面试合格成绩或聘用合格成绩的不予聘用。
(二)报考新任教师岗位的根据聘用合格成绩从高分到低分优先按“编制岗位”计划数的1:1比例确定考察、体检、拟聘用人选,未确定为“编制岗位”拟聘人选的或无相应“编制岗位”的应聘人员则根据聘用合格成绩从高分到低分按招考计划中“参聘岗位”计划数的1:1比例确定考察、体检、拟聘用人选。
报考“面向在岗教师招聘为参聘人员”岗位的根据聘用合格成绩从高分到低分按招考计划中“面向在岗教师招聘为参聘人员”岗位计划数的1:1比例确定考察、体检、拟聘用人选。
拟聘用人选聘用成绩最后一名出现同分的,按笔试成绩从高分到低分确定拟聘用人选;若笔试、面试成绩都相同,按笔试成绩中的专业知识成绩从高分到低分确定拟聘用人选;若笔试成绩中的专业知识成绩也都相同,则加试一场面试,并按加试成绩从高分到低分确定拟聘用人选。
“编制岗位”拟聘用人员因故放弃拟聘用资格,其空额可在相应学科“参聘岗位”中根据聘用合格成绩从高分到低分顺延递补;“参聘岗位”拟聘用人员递补为“编制岗位”或因故放弃拟聘用资格的,其空额可在该岗位未聘用人员中根据聘用合格成绩从高分到低分顺延递补;“面向在岗教师招聘为参聘人员”岗位的拟聘用人员因故放弃拟聘用资格,其空额可在该岗位未聘用人员中根据聘用合格成绩从高分到低分顺延递补。
所有岗位递补截止时间均为拟聘用人员签订就业协议或办理商调手续之日起的第三个工作日。本轮招考过后仍未完成的招考岗位计划可列入第二轮补充招考,相关公告另行发布。
面试成绩、聘用成绩和拟聘用人选的名单通过福州市鼓楼教育信息网公示,公示期七个工作日。经公示不影响聘用的,予以办理拟聘用人选签订就业协议等聘用相关手续。
(三)拟聘用人员须参加体检,体检合格的方可聘用。体检按福建省教育厅、福建省卫生和****委员会颁布的《福建省教师资格申请人员体检标准及办法(2018年修订)》规定执行。有关体检时间、地点等具体事项通过鼓楼教育信息网另行通知。体检对象对体检结果有疑问的,可在得知体检结果的七个工作日内向福州市鼓楼区教育局提出复检申请,复检只能进行一次,以复检结果为准。凡无故缺席体检,在体检中弄虚作假或者隐瞒真实情况的报考者,不予聘用或取消聘用。
(四)拟聘用人员须参加暑期岗前集中培训。有关培训的具体事项通过福州市鼓楼教育信息网另行通知。
(五)考生资格审核贯穿招考全程。拟聘用人员有下列情况之一的不予聘用:
1.以虚报、隐瞒或伪造、涂改有关材料及其它非法手段取得考试资格;
2.报到时未能按岗位报名条件提供相关证件或审核不合格;
3.体检、岗前培训不合格;
4.审档不合格;
5.与原单位有签定聘用合同的人员未能与原单位解除聘用合同;
6.福建省外生源的教育部直属重点师范大学公费师范生未能按时与生源所在省份和接收省份(福建省)省级教育行政部门办妥跨省任教就业手续。
(六)根据《福建省人民检察院福建省教育厅福建省公安厅关于开展预防校园性侵犯专项行动的通知》(闽检会〔2019〕2号),报考人员应依法如实报告本人是否存在违法犯罪记录,并提交《诚信报考书》。聘用前,鼓楼区教育局将拟聘用人员信息通过公共安全管理平台进行审查。
五、正式报到时间
本批次招聘拟聘用人员正式报到时间暂定为2023年8月16日。
六、政策咨询
本次招考工作政策咨询电话:0591-87677797
政策咨询电话开通时间为报名时间内工作日每天上午8:30~12:00,下午14:30~18:00。
七、其他相关条件说明
1.境内学历(含自学考试、成人教育、网络教育、夜大、电大等)应在中国高等教育学生信息网(简称“学信网”,http://www.chsi.com.cn/)上可查询认证;学位原则上应在中国学位与研究生教育信息网(简称“学位网”,http://www.cdgdc.edu.cn/)上可查询认证。
2.取得境外学历学位证书报名者应提供教育部留学服务中心出具的学历学位认证书,证书信息原则上应在中国留学网(http://www.cscse.edu.cn/)上可查询认证。
3.福建省“双专业”、“双学位”毕业生的毕业证书、学位证书必须在福建省人民政府网站“双学位双专业”查询平台(http://www.fujian.gov.cn/cspuc/bsfw/search_sxwszy)可查询认证。
4.以辅修专业报考的,应同时取得国家承认的列入国民教育序列学历毕业证书,并且辅修专业信息可在“学信网”和“学位网”上查询。
5.专业条件设置为“××类”的招聘岗位,符合《福建省机关事业单位招考专业指导目录(2022年》中“××类”所列专业的报考者准予报考;专业条件设置为具体专业名称的招聘岗位,符合所列专业(详见本公告附表1、附表2、附表3岗位)的报考者准予报考。对博士和留学人员的专业要求按相近原则认定。
6.国内院校与国外院校联合办学取得国内学历学位的,按国内院校毕业生报考,应由国内院校出具相应的证明。属国内院校与国外院校联合办学取得国外学历学位的,需出具国家教育部留学服务中心的《联合办学学历学位评估意见书》或《联合办学学历学位认证书》。
7.允许应聘人员按符合条件要求的其低学历报考相应岗位。应聘考生网络报名时需在岗位备注中注明“本人以××学历层次报考本岗位”。
8.部分岗位对个别专业有研究方向要求的(指本公告附表“专业要求”栏中所列专业后标有某某学科或方向的),允许面试资格审核时提交由毕业高校出具的《专业研究方向证明》(加盖院系公章,并附工作人员联系电话号码)。毕业证书中的专业名称已明确“某某学科或方向”的可不必另行提供《专业研究方向证明》。
9.本公告按“月日”格式写的时间均指2023年。
八、其它
1.本公告最终解释权归福州市鼓楼区教育局。
2.本公告招考全程工作,主动接受监督,确保招聘工作公开、公平、公正。凡从事招聘工作的人员与应聘人员有夫妻关系、直系血亲关系、三代以内旁系血亲关系或者近姻亲关系的,必须实行公务回避。
3.应聘人员在报名时提供的本人联系电话号码、电子邮箱等,原则上要求在2023年9月1日前不得更改。若因特殊原因变更的,应聘人员须在变更后三日内书面告知福州市鼓楼区教育局人事科(电话:0591-87677797。附本人签名的身份证复印件)。否则,因双方联系障碍产生的后果,由应聘人员承担。
附件>>>点击查看
1.2023年鼓楼区教育局公开招考新任教师岗位信息表;
2.2023年鼓楼区教育局面向在岗教师招聘为参聘人员岗位信息表;
3.应聘人员须提交的有关报名材料;
4.诚信报考承 诺书。
福州市鼓楼区教育局
【点击进入:2023福建福州市鼓楼区属学校招考新任教师及参聘人员报名入口】
原文标题:2023年鼓楼区属学校公开招考新任教师及参聘人员公告
文章来源:https://www.fzgledu.cn/info/1100/36541.htm
正在阅读:
2023福建福州市鼓楼区属学校招考新任教师及参聘人员175人(3月25日起报名)03-24
环保局工作计划范文怎么写07-10
公司内训活动主持词模板08-12
2019年电力设计工作总结03-24
尝鲜作文800字01-27
2017年下半年贵州教师资格面试报名时间及入口【已公布】03-19
关于世界无烟日活动总结300字12-27
2021韩国留学研究生申请时间,2021申请韩国留学所需费用07-12
我的学艺之路作文500字12-20