
2022年度会计专业技术初级资格考试纸质证书将于2023年上半年开始发放,考生可选择通过快递送达或个人上门申领证书(二选一)方式申领纸质证书,具体事项通知如下:
一、快递送达申领
(一)网上申请开放时间
快递送达申领须网上申请,开始时间为:2022年12月12日10:00;截止时间为:证书开始发放日(具体时间将在浙江会计之家网站“重要提醒”栏告知)。
(二)注意事项
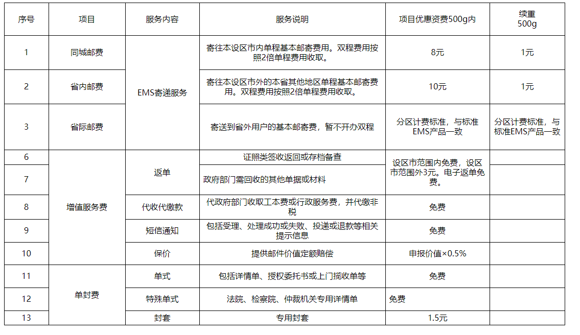
1.证书由中国邮政速递快递公司EMS邮寄,邮寄费用由申请人在收到证书后支付,费用标准详见附件;
2.在证书开始发放前,请考生仔细填写并核对本人收件地址和手机号码,确保收件人信息详细准确,考生可在网上申请截止时间前,通过浙江会计之家网站修改本人收件地址、联系电话等信息。证书开始发放后,网站将关闭收件人信息填写及修改渠道,考生如需更改收件地址的,请联系邮政速递公司0571-88848265;
3.证书开始发放,将通过短信通知各位考生,请保持手机畅通;
4.受疫情影响,部分地区物流发送可能出现延迟,请各位考生耐心等待。
(三)申请渠道
1.登录浙江会计之家网站(网址:https://kjzj.czt.zj.gov.cn/),点击首页“会计职称考试报名”栏目;
2.进入“会计职称证书申领”栏目,选择“快递送达”申领方式;

3.填写收件信息。

二、个人上门领取
对于未在网上申领或在网上申领时选择个人现场领取的考生,将把证书按考生的考试地域分发至市级财政部门,由市级财政部门负责发放及保管。
(一)上门领取时间
证书开始发放1个月后,具体以短信通知为准。
(二)上门领取地址
上门领取地址详见“浙江会计之家”网站(网址:https://kjzj.czt.zj.gov.cn/)——“证书申领地址”栏目。
附件:文件、物品、各类证照等寄递项目资费表
浙江省会计专业技术资格考试领导小组办公室
2022年11月22日
附件
文件、物品、各类证照等寄递项目资费表

省际快递资费标准

原文标题:浙江省会计专业技术资格考试领导小组办公室关于2022年会计专业技术初、中级资格考试纸质证书有关申领事项的通知
正在阅读:
2022年浙江初级会计职称证书网上申请开放时间:12月12日起12-03
2020年10月湖南长沙自考报名时间:9月3日至10日11-08
美丽的大连作文500字07-02
2022河北省衡水市安平县统计局招聘公告07-18
2019电力专业实习日志范文10-30
江苏南京航空航天大学电子信息工程学院2018推免研究生招生简章02-07
小溪捉蟹作文600字09-28
其实这就是美作文700字10-04