
医院毗邻武昌火车站东广场,占地面积80多亩,医疗用房90000多平方米。编制床位数1000张,专科设置齐全,在国家、省、市各类专业委员会任委员以上职务的有150余人。医院曾获“湖北省三级优秀医院”、“临床医学专业硕士点”、“教育部本科教学水平评估优秀单位”、“全国医保管理先进单位”、“湖北省省级文明单位”、“国家住院医师规培基地”。
2019年,我院与华中科技大学同济医学院附属同济医院共建“同济天佑医院医联体”。目前,已实现专科帮扶全覆盖,每天都有同济专家来院坐诊、查房、手术,开展了近百项新技术新业务,填补了多项空白。通过同济医院持续全方位帮扶,医院的医疗技术和管理水平明显提升,各项业务指标显著提高,朝着医教研全方位发展的现代化综合性医院稳步迈进。
2020年,抗击新冠肺炎疫情期间,天佑医院全体干部职工舍生忘死,英勇奋战,被盛赞为“体现了家国情怀与责任担当”,同时,被各大媒体广泛宣传报道。医院共有1人被评为全国抗击新冠肺炎疫情先进个人,3人被评为全国卫生健康系统新冠肺炎疫情防控工作先进个人,1人被评为全国三八红旗手,4人被评为湖北省抗击新冠肺炎疫情先进个人,1人被评为武汉市抗击新冠肺炎疫情先进个人,1人被评为武汉杰出护理管理者,2人被评为武昌区抗击新冠肺炎疫情先进个人。医院还获得湖北省和武昌区抗击新冠肺炎疫情先进集体、湖北省“五一”劳动奖状。
2022年1月5日,医院新建综合大楼顺利封顶,是一座集门诊、急诊、住院、医技、科研、教学等功能为一体的综合性大楼。新建综合楼兼顾“平战结合”,设置一整层“可转换”床位,并配备隔离抢救室、隔离病房等,可实现传染病全过程独立救治。新大楼集智能化、自动化、节能化为一体,配备楼宇自动系统、杂交手术室、物联网等先进系统。医院拥有3.0T磁共振、超高端CT、3D腹腔镜、血管造影机、乳腺机、四维/三维彩超等先进诊疗手术设备,并且引进了世界上最先进的达芬奇手术机器人,即将投入使用,更好地为患者提供服务。
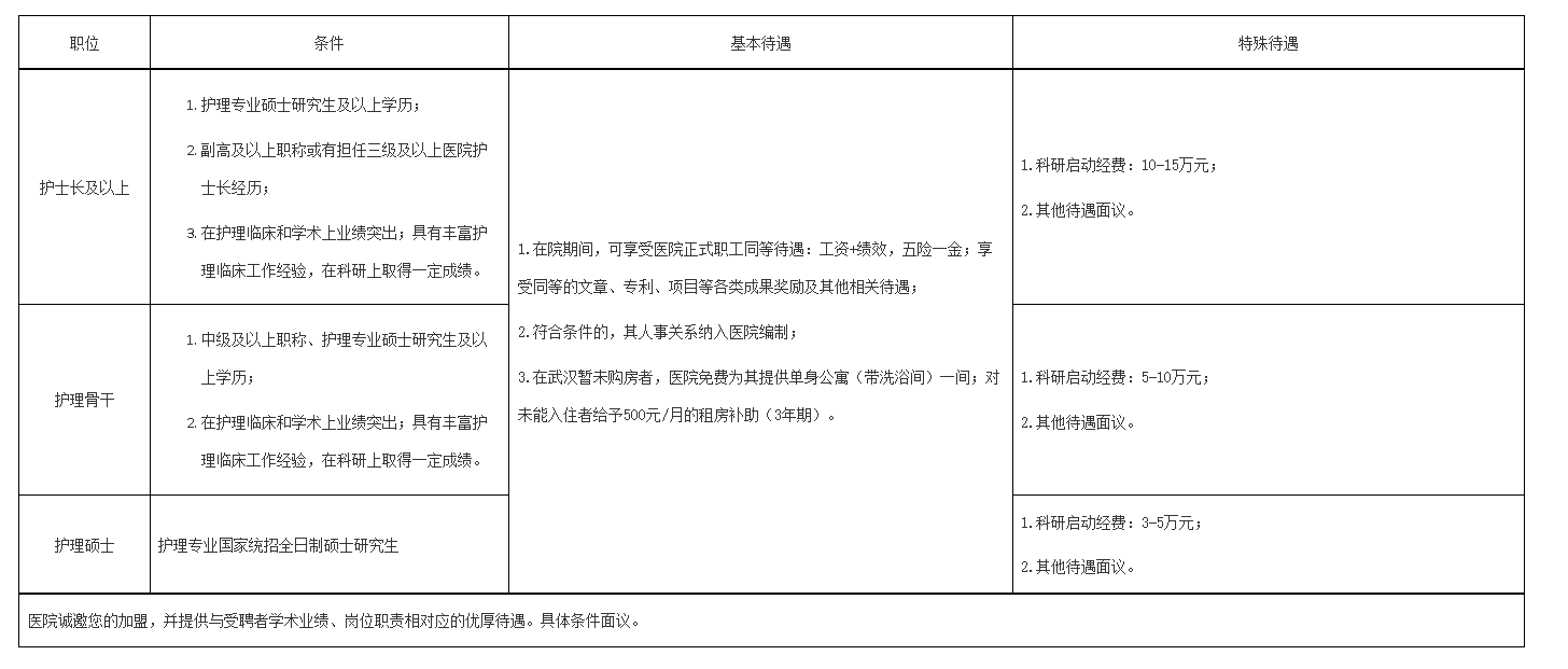
围绕这一发展契机,医院拟面向社会公开招聘护士长及以上职位、护理骨干、护理硕士等高层次护理人才。重点引进在三级医院工作且有较强的护理管理水平,具有护理专业硕士研究生学历,在学术科研上有一定造诣的护理人才,以不断提升医院护理整体水平和综合实力,促进医院护理学科快速发展。
一、基本条件
1.应聘者必须政治信念坚定,遵纪守法,学术态度端正,有良好的职业道德,无违法违纪及医德医风方面的不良记录。
2.年龄要求:护理骨干及护士长及以上职位原则上不超过40周岁,护理硕士原则上不超过35周岁,特别优秀者年龄可适当放宽。
3.专业及学历要求:护理专业硕士研究生及以上学历(有毕业证和学位证)
4.职称要求:不同类型人才对应不同职称要求,具体详见附表
5.其他条件
(1)身体健康。(参照公务员招聘录用体检标准)
(2)具备良好的沟通、协调和合作能力。
(3)特别优秀者条件可适当放宽。
二、具体职位相关条件及待遇

三、报名时间及方式
(一)报名时间:本招聘常年有效。
(二)报名方式
1.应聘者可通过发送电子邮件的方式,将简历及相关资格证书等证明资料的电子版发送至指定邮箱:tyyygdrc@163.com。邮件标题格式:姓名+岗位名称+学历+职称。
2.应聘者可携带纸质材料,直接到我院组织人事部报名。
(三)材料要求
1.简历(自大学开始至申请时止,不间断的学习、工作履历,发表的论文、著作,负责的科研项目证明等)、身份证、专业技术职务证书(或聘书)、获奖成果证书、任职文件(或聘书)等的复印件、扫描件。
2.500字左右的个人简介,着重介绍在护理临床和学术方面取得的主要成就。
3.近5年五篇重要代表性论著的全文。
4.希望医院提供的工作、生活条件及其他需要说明的情况。
5.受聘后的工作思路及设想。
四、其他
(一)应聘者提供的个人信息、资料必须真实可靠,若发现弄虚作假,一经查实即取消资格。
(二)聘期内需全职在院工作。
(三)本招聘公告最终解释权在天佑医院组织人事部。
【联系人】:万老师027-51228616,左老师027-51228618
【医院】:www.wkdty.com/
【医院地址】:湖北省武汉市武昌区丁字桥涂家岭9号
【办公地点】:行政办公楼五楼组织人事部
武汉科技大学附属天佑医院
(同济天佑医院)
2023年1月10日
原文标题:武汉科技大学附属天佑医院/同济天佑医院护理高层次人才引进计划(常年有效)
文章来源:http://www.wkdty.com/view/1564.html