
一、认定对象
(一)本市户籍人员。
(二)持有本市有效期内居住证的外省市户籍人员。
(三)列入国家普通高校招生计划的本市普通高校或本市户籍在外省市普通高校就读的应届毕业生、非毕业年级的专升本学生及研究生(其中,应届毕业生只能参加6月份的教师资格认定;专升本学生和在读研究生只能使用已经获取的学历参加认定)。
(四)在本市服役的现役军人或现役武警。
(五)已经在本市凭港澳居民来往内地通行证或五年有效期台湾居民来往大陆通行证参加中小学教师资格考试合格的港澳台居民;或持有由重庆市公安机关签发且在有效期内的港澳居民居住证或台湾居民居住证的港澳台居民。
二、认定条件
(一)遵守宪法和法律,热爱教育事业,履行《中华人民共和国教师法》规定义务,遵守教师职业道德,有良好的思想政治素质,有理想信念、道德情操、扎实学问、仁爱之心。
(二)符合《教师法》及《重庆市中小学教师资格考试改革试点工作实施细则》规定的相应学历。
(三)取得《中小学教师资格考试合格证明》且在有效期内;或取得《师范生职业能力证书》且在有效期内。
(四)达到普通话水平测试等级要求。其中,申请语文学科教师资格的应达到二级甲等及以上水平,申请其他学科教师资格的应当达到二级乙等及以上水平。
(五)应当具备良好的身体素质和心理素质,能适应教育教学工作的需要。无传染性疾病,无精神病史,在指定医院体检合格。
三、申请流程
(一)时间安排
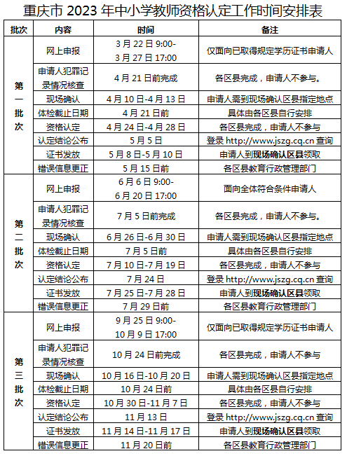
重庆市2023年社会人员申请认定中小学教师资格工作分三个批次进行:
第一批次网报时间为:2023年3月22日9:00--3月27日17:00,本批次面向已经取得规定学历毕业证书申请人(在读专升本学生、研究生只能使用已经取得的学历申请认定)。
第二批次网报时间为:2023年6月6日9:00--6月20日17:00,本批次面向所有符合条件的申请人。
第三批次网报时间为:2023年9月25日9:00--10月9日17:00,本批次面向已经取得规定学历毕业证书申请人(在读专升本学生、研究生只能使用已经取得的学历申请认定)。
特别提醒:2024年开始重庆市中小学教师资格认定工作,将按上、下半年两个批次进行,预计分别在6月、9月开展,请申请人合理安排时间,及时认定。
(二)网上申报。
1.申请人登录中国教师资格网(www.jszg.edu.cn)进行网上申报,申请人须认真阅读现场确认机构的注意事项。
2.“认定机构”和“现场确认机构”选择(不得跨区县选择现场确认机构)。
(1)高中、中职和中职实习指导教师资格三类申请人,网上申报时认定机构为“重庆市教育委员会”,现场确认机构为户籍(或学籍档案、居住证、服役所在地)所在区县教育行政部门。
(2)初级中学、小学和幼儿园教师资格三类申请人,网上申报时认定机构和现场确认机构均为户籍(或学籍档案、居住证、服役所在地)所在区县的教育行政部门。
3.“申请地类型”选择:在户籍所在地申请认定的选择“户籍所在地”,在所持居住证所在区县申请认定的选择“居住地”,在学籍档案所在地申请认定的选择“就读学校所在地”;现役军人和现役武警选择“居住地”。
4.个人书:申请人按规定如实签署《个人书》。
5.上传近期彩色正面免冠一寸白底电子证件照(需与现场确认提交的纸质照片为同一底版)。
6.按系统要求如实完整填写其他申请材料,核对所填报名信息,确认无误后点击“提交”按钮上报报名信息。已审核的“教师资格认定申请信息”将不能修改,请申请人慎重填写申请信息。
7.全日制普通高等院校在读专升本学生、在读研究生以已经取得的学历申请认定时,系统中的“是否在校生”栏需选择“否”。
(三)现场确认及体检。申请人网上申报完成后,应及时查阅相应现场确认机构发布的注意事项,在规定时间内携带以下材料到规定地点进行现场审核确认:
1.身份证明材料
(1)有效期内的身份证原件,港澳台人员提供港澳台居民居住证或港澳居民来往内地通行证或五年有效期台湾居民来往大陆通行证原件。
(2)根据申请地类型不同,申请人需提供下列材料之一:
申请地类型选择“户籍所在地”的,需提供申请人户口簿主页、本人页、增减页原件、复印件各1份;
申请地类型选择“居住证所在地”的,需提供《重庆市居住证》原件、复印件各1份;
申请地类型选择“就读学校所在地”的,需提供就读学校出具的学籍档案证明原件1份;
现役军人或现役武警需提供服役单位出具的人事关系证明材料原件1份。
2.符合申请条件的学历证书。认定系统能自动验证通过的可不提供学历证书。
(1)对于认定信息系统无法直接比对验证的学历(中等职业学校学历除外),申请人需提交《中国高等教育学历认证报告》(在学信网在线申请),否则视为不合格学历将不予受理。
(2)应届毕业生在现场确认时需提供学校出具的在校生证明。领取教师资格证书时需出示网上申报时填写的学历毕业证书。
(3)港澳台学历应提交教育部留学服务中心出具的《港澳台学历学位认证书》原件及复印件各1份。国外学历应提供教育部留学服务中心出具的《国(境)外学历学位认证书》原件及复印件各1份。
3.彩色正面免冠一寸白底证件照1张。与本次认定网上申报时提交的电子照片为相同底版,照片背面写明姓名、身份证号码。
4.普通话水平测试等级证书。认定系统能自动验证通过的可不提供。认定系统无法验证申请人普通话水平测试等级的,需现场审查验证普通话水平测试等级证书原件。
5.中等职业学校实习指导教师资格申请人需提供技术资格证明原件和复印件各1份。
6.2015年及以前入学且首次申请认定的全日制往届师范教育类专业毕业生可直接认定与其所学专业相同的任教学科,现场确认时除提供以上1—5项材料外,还需提供以下材料的原件:
(1)原就读学校出具并加盖学校档案室公章的申请人在学期间全部成绩单复印件。如成绩单上没有“教育实习”成绩,还应当提交人事档案中有学籍管理部门出具的该申请人就读师范类院校期间的《实习鉴定表》复印件。(复印件需加盖人事档案管理机构或部门公章);
(2)申请人毕业当年未按规定获取教师资格的证明以及首次申请认定的书(需加盖就读学校教师资格认定管理部门公章)。
以上所有复印件均使用A4纸单面复印。申请人提交的证明或者材料不全的,应于受理期限终止前补齐。
7.申请人无犯罪记录证明
(1)内地申请人无需个人提交无犯罪记录证明。申请人的无犯罪记录情况,由教师资格认定机构核查。
(2)港澳台居民分别由香港特别行政区政府香港警务处、澳门特别行政区政府身份证明局和台湾地区有关部门开具。申请人需及时到市教师资格认定指导中心(南岸区四公里学府大道9号重庆第二师范学院综合楼503室)申请开具《无犯罪记录证明函件》,申请人自行将函件交给香港、澳门或台湾的相关部门,由其核实后将核查结果返回重庆市教师资格认定指导中心。核查结果将作为认定依据。未能按时提供核查结果书面回函的,本次教师资格认定申请无效。
8.体检报告。体检项目和标准按市教委、市卫生健康委印发的相关体检标准及办法执行。体检表由体检医院提供,体检报告应由体检医院直接与现场确认区县对接,申请人不得自行携带、提交,否则体检无效。
特别提醒:申请人需核实确认认定批次与认定现场确认区县,无误后再参加体检,因报错批次或选错现场确认机构导致的相应体检结果不被认可,由申请人自行负责。体检报告仅限当前批次认定有效。
四、认定和证书发放
各认定机构完成现场审核工作后,将据实做出认定结论,并为符合认定条件的申请人制发教师资格证书。申请人凭身份证原件(2023届应届毕业生还需同时提供毕业证原件)在规定时间内到现场确认机构领取教师资格证书和《教师资格认定申请表》。《教师资格认定申请表》装入专用密封袋,由申请人在15日内送交个人人事档案保管机构存档。
五、认定时间
重庆市2023年中小学教师资格认定时间安排见附件1。

六、疫情防控
根据国家疫情防控工作决策部署,要求各认定机构和现场确认机构严格落实我市各项防控举措并做好各项准备工作,制定应急处置预案,结合疫情及时发布防控要求。
申请人应密切关注现场确认机构发布的疫情防控要求,配合防控工作,服从安排。
七、其他
(一)申请人应及时查阅各区县(自治县)教育行政部门发布的注意事项,按规定完成网上申报和现场审核等环节。因错过申报时间、选错认定机构或现场确认点、申报信息有误或提交材料不全等原因未在规定时间内完成申报工作的,责任由申请人本人承担。
(二)申请人应如实提交相关材料,申请人在以上任何环节有弄虚作假、骗取教师资格行为的,将依据国家有关规定进行处罚。
(三)申请人每年只能申请一种教师资格证书,成功申领后的当年在全国范围内不能再申领第二种教师资格证书。
联系人及电话:田老师、王老师(市教委师范教育处),60393048;
韩老师、屈老师(市教师资格认定指导中心),62658186、86380492。
附件:
2.重庆市中小学教师资格认定机构联系方式一览表
原文标题:重庆市2023年中小学教师资格认定公告
文章来源:https://www.jszg.edu.cn/pages/html/107/a6789383812475.html
正在阅读:
高一写景抒情散文,高一抒情散文:曾经·现在·未来_1500字02-20
关于中秋节作文的开头和结尾的好段,关于中秋节作文的开头6篇10-15
代表座谈会主持词怎么写08-19
六年级写景作文:我爱家乡的秋10-10
幼儿教师个人师德自查报告5篇11-11
2023安徽铜陵市立医院第二批招聘48人(报名时间:4月10日止)03-31
三八节礼物作文550字10-28