
招生原则:
统一招生原则。小升初工作在市招生工作领导小组领导下,所有公办、民办义务教育学校的招生录取工作纳入“四川省基础教育招生升学综合管理信息系统”(简称“全省招生系统”)统一管理、统一线上办理、统一公布招生结果和统一注册学籍。实行公办、民办学校同步报名登记、同步录取。
计划招生原则。各初中学校要严格按照市教育体育局下达的计划实施,不得超计划、超范围招生。招生范围内需应招尽招,不得选招漏招。
免试就近入学原则。根据义务教育阶段学生免试就近入学总要求,严格实行对口直升与划片入学相结合的招生办法。义务教育学校不得以任何形式选拔义务教育阶段学生,严禁以各类考试、竞赛、培训成绩或证书证明等作为招生依据,不得以面试、测评等名义选拔学生。
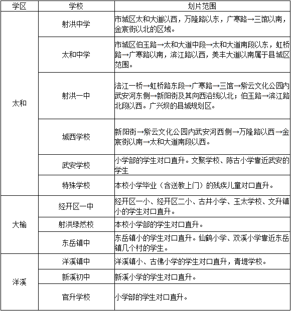
招生范围:



招生办法:
一、统一线上办理
学生信息填报、报名登记和资料上传,学校信息审核、招生录取、结果公布和学籍注册等工作都在“全省招生系统”上进行。
所有小学毕业生父母或其他法定监护人在手机应用市场下载“川教通”APP(或者关注“川教通”微信公众号),选择“初中入学”,阅读相关政策,进行学生信息网上填报,上传相关佐证资料,确认报名申请后,等待审核。审核通过后,等待查询录取结果和报到须知。(具体操作流程见2023年射洪市小升初学生须知)
二、入学条件及就读学校安排
1.射洪中学初中部入学
为更好体现入学机会公平,较好满足人民群众对优质教育的需求。按上级要求,原射中实验校从2022年秋季起已转为公办学校(现为“射洪中学初中部”),在三年过渡期,今年继续实行面向市城区小学毕业生(即射洪一小、射洪二小、射洪四小、射洪五小、射洪六小、射洪七小、城西学校)划片招生与电脑随机派位相结合的办法,同时承担下述第5条部分特殊优待人员子女的入学问题。
2.射洪绿然学校入学
射洪绿然学校面向全市招生,实行按计划对口直升和电脑随机摇号录取相结合的办法。
(1)射洪绿然学校校本部小学毕业生原则实行对口直升。若校本部小学的自愿直升人数超过本校初中招生计划总数,首先在本校自愿直升的小学毕业生中实行电脑随机摇号录取;若校本部小学的自愿直升人数未超过本校初中招生计划总数,则全额录入,已经参加校内直升的学生,不再参加电脑随机摇号录取。对不愿直升的学生,由学生家长向射洪绿然学校提出书面申请,市教育体育局根据市内公办学校学位空缺情况统筹安排入学。
(2)市内其他小学毕业生升入射洪绿然学校初中。在射洪绿然学校校本部小学的自愿直升人数未超过学校招生计划总数情况下,剩余计划实行网上填报志愿电脑随机摇号录取。每位符合条件的适龄儿童少年均可填报射洪绿然学校初中志愿,若报名人数超过招生计划数,通过招生平台随机摇号录取;若报名人数未超过招生计划数,则全额录入。对未被录取的学生,由市教育体育局按划片就近到公办学校入学;对放弃摇号录取机会需就读公办学校的学生,由学生家长向射洪绿然学校提出书面申请,市教育体育局根据市内公办学校学位空缺情况统筹安排入学。
3.学区内小学毕业生入学
在市城区小学就读且学籍在该校的小学毕业生,其父母或其他法定监护人的住房在划片区内的,在该划片区内学校入学;在市城区小学就读且学籍在该校的小学毕业生,其父母或其他法定监护人在城区无住房,但有公租房、廉租房并已入住或直系祖辈有住房(包括三代同户籍且同居住)的,在住房所在划片区内学校入学;在市城区小学就读且学籍在该校的小学毕业生家庭,属于规划拆迁安置户的,在安置点所在划片区内学校入学。
4.市城区租房户和进城务工随迁人员子女入学
(1)租房户人员子女入学和无城区学校学籍的学生入学
在市城区小学就读且学籍在该校的小学毕业生,其父母或其他法定监护人在城区内租房且名下无城区房产的,根据城区内初中学校学位空缺情况统筹安排;在市城区小学就读但无城区学校学籍的小学毕业生,其父母或其他法定监护人在城区内有住房的,根据城区内初中学校学位空缺情况统筹安排;在市城区小学就读但无城区学校学籍的小学毕业生,其父母或其他法定监护人无城区房产的,原则上回到学籍所在校对应的乡镇初中入学或根据经开区一中学位空缺情况统筹安排入学。
(2)随迁人员子女入学
乡镇小学毕业生进城入学。子女在我市乡镇读小学的迁移人员,确需进城入学的,在规定时间内,带上户口簿(户口簿以2022年12月31日之前为准)、房产证(指学生父母已入住房屋的产权证明)和相关证明材料(指父母在市城区的工作证明、入住房屋近三个月水电气缴费证明),到小学所属学区督导办填写“射洪市2023年乡镇小学毕业生进城入学信息表”,经学区督导办主任审批同意后,报市初中招生领导小组办公室审批,根据城区内初中学校和经开区一中学位空缺情况统筹安排入学。
市外小学毕业生到本市入学。具有射洪市户籍,在射洪市外读小学,需回我市读初中的,在规定时间内,带上户口簿(户口簿以2022年12月31日之前为准)、小学学籍证明,到市初中招生领导小组办公室登记,原则上回户籍所在地初中学校入学。需在市城区学校入学的,还需持房产证(房产证指学生父母已入住房屋的产权证明)和相关证明材料(指父母在市城区的工作证明、入住房屋近三个月水电气缴费证明),原则安排在经开区一中入学,同时可以优先选择到柳树中学、金华中学入学。不具有射洪市户籍,因购房需在射洪市读初中的,在规定时间内,带上户口簿,房产证(房产证指学生父母已入住房屋的产权证明)和相关证明材料(指父母在市城区的工作证明、入住房屋近三个月水电气缴费证明),原则安排在经开区一中、柳树中学、金华中学入学。
到射洪市外学校就读。属于户籍迁移到市外、父母工作调动到市外或到父母工作所在地读书的学生,在规定时间内,由家长带上相关证明材料,到小学所属的学区督导办提交异地升学申请,经学区督导办主任审批同意后,报市初中招生领导小组办公室审批。按照中省市有关文件精神,不在上述三种情况到市外读初中的,招生学校属于违规跨区域招生,省教厅将不为学生办理学籍。
5.特殊优待人员子女入学
在射洪服役或射洪籍现役军人、烈士子女、公安英模和因公牺牲伤残警察子女、国家综合性消防救援队人员子女、省运会运动员、招商引资企业负责人或高管、引进的高层次人才子女、“遂州英才卡”持卡人子女、港澳台同胞子女、直接参与救治新冠肺炎患者的一线医务工作者子女、援藏干部和对射洪市经济社会发展做出突出贡献人才的子女,在居住地附近学校就近入学。有特殊需求的,需监护人向所属部门或单位书面申请,经有关部门审核确认,由所属部门与教育主管部门协商解决入学问题。
三、招录工作安排
市教育体育局通过“全省招生系统”,在网上实行同步报名、同步开展录取、同步确定学位、同步公示录取结果、同步注册学籍。具体安排如下:
2023年4月10日-4月28日:市城区小学初审小学毕业生户籍、住房等信息,全市各小学上报六年级毕业生信息;市教育体育局小升初招生领导小组办公室组织相关人员分组复审城区小学毕业生户籍、住房等信息;
2023年5月4日-5月19日:出台《射洪市2023年初中招生入学工作实施意见》文件,召开2023年初中招生工作会,下发《2023年射洪市小学毕业生初中入学学生须知》。
2023年5月22日-6月23日:各小学培训学生家长下载“川教通”APP或关注“川教通”微信公众号,进行学生信息网上填报。随迁人员子女入学学生相关资料审核,上传学生信息到“全省招生系统”,异地升学的申请、审核程序见“随迁人员子女入学”。其中5月22日-6月16日自愿就读射洪绿然学校的学生及家长登录“全省招生系统”,进行网上信息填报和学校预约申请;2023年6月13日-6月23日,所有学生及家长登录“全省招生系统”,进行网上信息填报和学校预约申请。
2023年6月23日-7月4日:射洪中学电脑随机派位;射洪绿然国际学校的小升初录取。
2023年7月7日-7月18日:公办学校划片录取。
2023年7月19日-7月22日:学生及家长登录“全省招生系统”查询录取结果和报到须知。
射洪中学校电脑随机派位工作方案:
为更好地体现入学机会公平,更好地满足人民群众对优质教育的需求。经研究,市教育体育局决定在射洪中学初中转为公办的三年过渡期,继续实行划片入学与电脑随机派位相结合招生办法。
一、派位数量:300个学位
二、派位对象
在射洪一小、射洪二小、射洪四小、射洪五小、射洪六小、射洪七小和城西学校就读,且填报了射洪中学就读志愿的小学毕业生。
三、派位办法
将随机派位确定的学生录取到射洪中学就读。
四、报名方式
符合派位条件的学生,在小学老师指导下,在规定时间内,由学生及家长通过“川教通”APP或“川教通”微信公众号,选择初中入学,在“四川省招生升学信息管理系统”平台上预约射洪中学申请。填报方式见《2023年射洪市小学毕业生初中入学学生须知》和升招操作手册(学生)。
咨询电话:射洪市教育和体育局中学教育股:0825-6981777
正在阅读:
四川遂宁射洪市2023年初中招生入学工作实施意见公布05-26
小升初行程问题练习及答案【三篇】03-12
2017年云南西双版纳中考物理答案11-25
关于高二的开学周记600字:开学第一天02-13
2021年重庆市巴南区招聘事业单位工作人员拟聘人员公示09-06
难忘的记忆作文500字07-16
我的绰号作文350字09-03
我的老爸作文400字06-20
源东桃子,人间仙果作文350字10-07