
小学继续执行免试、划片、相对就近入学的招生原则,初中继续执行小学在册毕业生对口直升初中的招生原则。
二、招生对象
1.小学:凡年满六周岁(2017年8月31日及以前出生),且具有我市常住户口的所有适龄儿童。
2.初中:小学六年级在册毕业生。
3.现役军人子女、进城务工和经商人员随迁子女、市委市政府引进人员子女、全市重大项目涉及拆迁户人员子女等。
三、招生时间
新生报名:8月17日—8月20日
新生资格学校审查:8月21日—8月23日
新生入学资格复审:8月24日—8月27日
网上录取:8月24日—8月29日
转学资格审查:8月26日—8月27日
四、招生资格
(一)小学新生入学
1.辖区常住户(祖屋)
应持户口簿、身份证、房产证或不动产权证书,以实际入住为准。
2.集体宿舍(公屋、集资房)住户
属于集体宿舍类别的(所住集体宿舍应属合法住房且取得房产证),应持户口簿、身份证、房产证复印件(以实际入住为准)、就业证明(正式劳动合同及参加社会保障的证明)。
属于集资房类别的,以实际入住为准,应持户口簿、身份证、购房收据和合同(提供水电气和物业管理费等交费票据)。
3.辖区楼盘住户
应持户口簿、身份证、房产证(以实际入住为准,提供水电气和物业管理费等交费票据)或者商品房买卖合同书(以实际入住为准,提供购房票据<契税、不动产发票>、水电气和物业管理费等交费票据)。
4.烈士子女、符合条件的现役军人(武警官兵)子女
对烈士子女、符合条件的现役军人(武警官兵)子女、公安英模和因公牺牲、伤残公安民警子女等符合教育优待条件的对象,按照国家、省、市、县相关政策规定,妥善安排入学。
5.进城务工、经商人员随迁子女
进城务工人员随迁子女:应持户口簿、身份证、派出所出具的暂住证或居住证、住房保障中心出具的房屋租赁证、父母或其他法定监护人就业证明(用工单位营业执照、正式劳动合同及参加社会保障的证明)等。
进城经商人员随迁子女:应持户口簿、身份证、派出所出具的暂住证或居住证、住房保障中心出具的房屋租赁证、营业证照等(目前正在经营且实际经营时间超过三个月,同时结合实地查看确定)。
6.市委、市政府引进人员子女
高层次人才子女,应持户口簿、身份证、“沁阳英才”证书。
根据沁阳市鼓励投资相关规定,沁阳市境内招商引资企业,开工建设或建成投产的外来投资企业管理人员子女(不含沁阳市籍),应持户口簿、身份证、工资单、企业和沁阳市招商服务中心审核意见。
7.全市重大项目涉及拆迁户人员子女
应持户口簿、身份证、拆迁协议。
招生学校也可根据学校实际,将信息采集和资格审查同步进行。
(二)初中招生
初中招生对象以教体局提供的对口小学六年级毕业生花名册为主要依据,凡涉及辖区楼盘住户子女、进城务工和经商人员随迁子女、现役军人子女、市委市政府引进人员子女、全市重大项目涉及拆迁户人员子女等,均参照城区公办学校转学接收的办法执行。
(三)城区公办学校转学接收
转学原则上集中在暑假办理。确需转学的,可申请转学。根据学位情况安排就读,确保超大班额零增量,大班额数量明显下降。今年,实验小学、第一小学、第二小学、第三小学、商隐小学、联盟小学、实验中学、外国语中学原则上不再接收转校生。
转学资格审查由教体局负责。监护人持相关证件原件和复印件到集中受理点现场办理。
1.辖区楼盘住户
应持转学申请、户口簿、身份证、房产证(以实际入住为准,提供水电气和物业管理费等交费票据)或者商品房买卖合同书(以实际入住为准,提供购房票据<契税、不动产发票>、水电气和物业管理费等交费票据)。
2.进城务工、经商人员随迁子女
进城务工人员随迁子女:应持转学申请、户口簿、身份证、派出所出具的暂住证或居住证、住房保障中心出具的房屋租赁证、父母或其他法定监护人就业证明(用工单位营业执照、正式劳动合同及参加社会保障的证明)等。
进城经商人员随迁子女:应持转学申请、户口簿、身份证、派出所出具的暂住证或居住证、住房保障中心出具的房屋租赁证、营业证照等(目前正在经营且实际经营时间超过三个月,同时结合实地查看确定)。
3.烈士子女、符合条件的现役军人(武警官兵)子女
对烈士子女、符合条件的现役军人(武警官兵)子女、公安英模和因公牺牲、伤残公安民警子女等符合教育优待条件的对象,按照国家、省、市、县相关政策规定,妥善安排入学。
4.市委、市政府引进人员子女
高层次人才子女,应持转学申请、户口簿、身份证、“沁阳英才”证书。
根据沁阳市鼓励投资相关规定,沁阳市境内招商引资企业,开工建设或建成投产的外来投资企业管理人员子女(不含沁阳市籍),应持转学申请、户口簿、身份证、工资单、企业和沁阳市招商服务中心审核意见。
5.全市重大项目涉及拆迁户人员子女
应持转学申请、户口簿、身份证、拆迁协议。
(四)民办中小学招生
实行公民办同步招生,严格执行教体局核准的招生计划,面向社会公开学校性质、招生范围、收费标准、招生结果,接受社会监督,不得跨县域招生。民办义务教育学校原则上不接收转校生。对报名人数超过招生计划的民办义务教育学校,实行电脑派位、随机录取。九年或十二年一贯制民办义务教育学校的初中部,经教体局审批后,小学直升初中,不得面向校外招生。
(五)特殊教育招生
特殊教育学校和普通中小学同步进行招生。听障和智障等残疾儿童少年原则上到沁阳市特殊教育学校报名入学,做到应入尽入;具有接受普通教育能力的残疾适龄儿童少年可就近到普通学校随班就读;各中心小学针对确实不能到校就读、需要专人护理的重度残疾儿童少年,安排教师采取送教进社区、进福利机构、进医养中心、进家庭的方式实施教育。
五、招生办法
(一)招生报名
根据《河南省教育厅关于做好2023年义务教育招生入学工作的通知》,今年沁阳市义务教育招生将继续通过“河南省义务教育招生服务平台”进行学生基本信息采集和招生计划、录取信息发布等。监护人操作有困难的,可由学校利用模板采集学生信息,采取集中添加或导入报名的办法进行。
严格按照时间节点报名和资格审查,逾期按自动放弃处理。
(二)招生录取
教体局按照管理权限对全市学校录取情况进行审查核办,各学校根据复核通过学生名单进行录取工作。所有学生一经正式录取,信息将被锁定,无法再报其它学校。
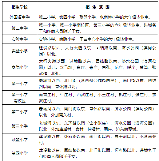
六、城区公办义务教育阶段学校新生入学招生范围

正在阅读:
8月20日报名截止!2023年河南焦作沁阳市中小学招生报名时间和办法公布08-19
甘肃2022年10月自学考试通知单打印入口(已开通)10-15
2020年山东临床助理医师考试时间安排公布【实践技能+医学综合】12-31
初一上册语文课文咏雪翻译06-24
2016矿山企业年终工作总结07-17
艺术生留学西班牙条件和院校11-30
2016学前班保育员工作计划报告02-25
难忘的漂流作文600字06-28