为了便于生产和维修,海尔新型智能电冰箱的系统控制电路具有故障自诊功能。当被保护的某一器件或电路发生故障时,被微控制器(MCU)检测后,通过显示屏显示故障代码,来提醒故障发生部位。因此,掌握故障自诊功能的进入、退出方法及故障代码的含义,对于维修智能型电冰箱是至关重要。
一、海尔BCD-WE、BCD-W/WADE/BCD-***/***系列智能电冰箱
1.海尔BCD-WE进入/退出方法
在锁定状态下,同时按住“速冻”、“假日”2键,3秒后进入自检模式。如果没有故障,3秒后自动退出。
2.海尔BCD-W/WADE进入/退出方法
在锁定状态下,同时按3次“间室指示功能图标”、“速冻功能图标”键,随着蜂鸣器发出1声提示音,进入自检模式。如果没有故障,3秒后自动退出。
3.海尔BCD-***/***进入/退出方法
在锁定状态下,同时按住“功能选择”、“冷藏温度”2键,3秒后随着蜂鸣器发出1声提示音,显示屏显示“﹣﹣﹣”,进入自检模式。进入自检模式后,如果有故障,则3秒后显示故障代码;如果没有故障,3秒后自动退出。
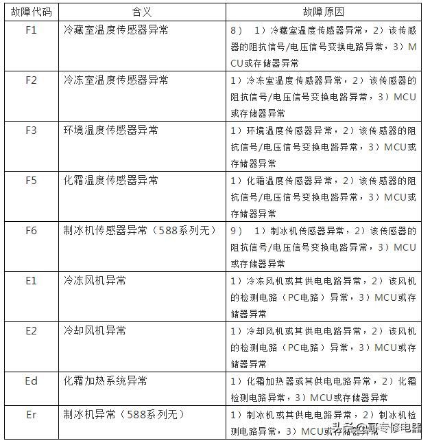
4.故障代码及其原因
海尔BCD-WE、BCD-W/WADE/BCD-***/***系列电冰箱的故障代码及其原因如表1所示。
表1 海尔BCD-WE、BCD-W/WADE/BCD-***/***系列电冰箱故障代码及其原因


二、海尔BCD-WDCA系列智能电冰箱
1.进入/察看方法
在解锁状态下,同时按5次“温区选择”、“速冻”键,随着蜂鸣器发出1声提示音,进入自检模式。进入自检模式后,按锁定键可以察看下一个故障代码。
2.故障代码及其原因
海尔BCD-WDCA 系列电冰箱的故障代码及其原因如表2所示。
表2 海尔BCD-WDCA系列电冰箱故障代码及其原因


三、海尔BCD-WS/WSF/WSG/WSLWS/WSF系列智能电冰箱
1.海尔BCD-WS/WSF/WS/WSF进入/退出方法
在锁定状态下,同时按住“人工智慧”、“冷藏调节”2键,3秒后随着蜂鸣器发出1声提示音,松开手后自动进入自检模式,在冷藏室温度窗口显示故障代码;1分钟后自动退出。
2.海尔BCD-WSG/WL进入/退出方法
在锁定状态下,同时按住“冷冻调节”、“功能确认”2键,3秒后随着蜂鸣器发出1声提示音,松开手后自动进入自检模式,在冷藏室温度窗口显示故障代码;1分钟后自动退出。
3.故障代码及其原因
海尔BCD-WS/WSF/WSG/WSL/WS/WSF系列电冰箱的故障代码及其原因如表3所示。
表3 海尔BCD-WS/WSF/WSG/WSL/WS/WSF系列电冰箱故障代码及其原因

正在阅读:
冰箱显示h1故障代码(海尔新型智能电冰箱故障速查手册)06-10
小狗作文450字07-30
德育励志名言警句精选05-02
2023年中级会计成绩什么时候公布09-13
2016年小学二年级语文上册期中试卷分析05-20
企业工会主席述职报告范文5篇06-04
2016西藏一级建造师打印准考证打印网址:www.cpta.com.cn03-17
2018河北外科主治医师考试报名时间预测03-07
爱在深秋作文12-28
2023年度中国工商银行浙江宁波市分行春季校园招聘220人报名时间3月13日至4月9日03-14
2018年新农村建设工作计划08-08