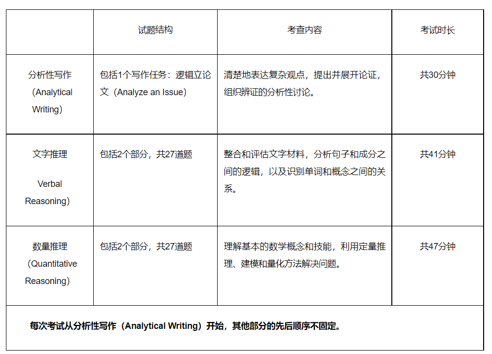
GRE®普通考试(GRE®GeneralTest)测试内容为测量考生的文字推理、数量推理、分析性写作能力。这些衡量标准并不针对某一特定的研究领域,而是旨在考查考生是否有能力在研究生院和商学院继续深造。
●考试形式:网考。
●考试共分六部分,总时长约为1小时58分。

●计分方式:
文字推理和数量推理:分数区间为130-170分,最小分数段为1分。
分析性写作:分数区间为0-6分,采用0.5分进制。
正在阅读:
2024年GRE考试内容、形式、题型、时长及计分方式公布总时长约为1小时58分10-10
2017年第十五届小机灵杯五年级初赛第二道题-2017年第十五届小机灵杯分数线09-10
2016年河南漯河中考政治试卷及答案10-05
鼓励团队的正能量的句子文库_鼓励团队的正能量的句子10-28
新学期观看开学第一课的日记500字03-12
2023年云南公卫执业医师考试时间及科目安排[6月3日起实践技能8月18日起医学综合]02-21
2013年黑龙江伊春中考化学真题及答案(Word版)10-31
2017年陕西省铜川职业技术学院面向社会招聘73人公告01-29
有你真好作文500字07-17
家乡德惠生态植物园一游作文800字07-09