
1.按照“省市统筹、以县为主”的学前教育管理体制要求,公办幼儿园按照“划片招生,免试就近入学”原则,招收户籍在招生服务区域内符合条件的适龄幼儿入园,民办幼儿园优先招收在周边居住的适龄幼儿入园。
2.坚持“规范招生”,落实招生信息公开制度,加强招生入学监督管理。
二、公办幼儿园招生计划数
注:各集体办、民办幼儿园招生计划数后台回复“幼儿园”
四、招生对象及招生办法
符合招生政策要求的年满3周岁(2020年8月31日前出生,含8月31日)的适龄幼儿。
(一)公办幼儿园招生办法
1.公办幼儿园优先招收本园招生服务区域内户籍、住房产权、实际居住“三一致”家庭的适龄幼儿(以下简称“三一致”对象),具体条件:①适龄幼儿与其父母(或祖父母、外祖父母)户籍一致(均在幼儿园招生服务区域内)并实际共同居住,户籍与房产一致(产权性质、用途为住宅),房产与实际居住一致;②适龄幼儿落户到幼儿园招生服务区域的截止时间为2023年3月1日前。
2.因家庭经济困难等原因,其户籍在服务区域内,经查证确系在服务区域内随父母租房居住的适龄儿童〔须提供户籍(出生入户)和至少连续5年以上的租房合同以及水电缴费等证明〕;因政府项目拆迁等原因造成人户分离但其户籍在服务区域内的适龄儿童(须提供户籍,原住房产权证明及政府拆迁证明等)。
3.烈士子女、现役军人子女、因公牺牲和病故军人子女、公安英模和因公牺牲伤残公安民警子女、国家综合性消防救援队伍人员子女等有关优待照顾对象。
4.高层次人才子女等优待照顾对象。其中,高层次人才子女入学在泉州市高层次人才“一站式”服务系统上申请。
当公办幼儿园“三一致”对象及政策照顾对象的数量超过区教育局下达的招生计划,则“三一致”对象采取以落户到本园招生服务区域的时间先后或公开电脑派位(抽签)或公开摇号等办法录取。公办幼儿园在招收满足以上“三一致”条件及按政策照顾对象的适龄幼儿后,如有剩余学位的,由各园通过采取公开电脑派位或抽签录取等办法接收部分户籍在幼儿园招生服务区域但不符合上述“三一致”条件的适龄幼儿入园。
(二)集体办、民办幼儿园招生办法
1.区教育局要在对集体办、民办幼儿园进行年检评估的基础上,根据各集体办、民办幼儿园的办园条件和办园质量,合理核定各集体办、民办幼儿园的招生计划数,主动向社会宣传、公示,正确引导家长将适龄幼儿送到有办园资质的幼儿园。
2.集体办、民办幼儿园采取自主招生的方式,应严格按区教育局核准的招生计划控制班生额,不得超计划招生。应优先招收鲤城户籍的适龄幼儿,以及居住在本园周边持有居住证和务工证明(劳动合同或营业执照)的适龄随迁子女。
五、招生程序和时间
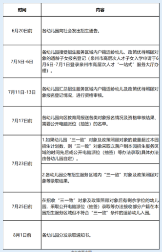
(一)公办幼儿园
(二)集体办、民办幼儿园
6月20日前,各集体办幼儿园、民办幼儿园向社会发出招生通告开始招生,招生结果于8月25日前送区教育局备案。
六、招生政策解读
(一)今年鲤城区公办幼儿园招生办法与去年相比有什么不同?
答:今年鲤城区公办幼儿园招生办法在延续2022年招生政策的基础上作了进一步细化和个别调整。区教育局根据泉州市教育局出台的全市2023年秋季幼儿园招生文件精神,结合实际制定我区公办幼儿园招生具体办法。
第一、在文件中取消了“公办幼儿园招生服务区域的同一套住房每三年只能有一位适龄幼儿在该园入学”的规定。
第二、明确细化公办幼儿园招生服务区学位紧缺以及有剩余学位的招生办法。
首先,公办幼儿园优先招收本园招生服务区域内“三一致”对象,以及按国家、省、市、区相关入学优待政策照顾的适龄幼儿。
其次,进一步明确学位紧缺和有空余学位公办园的招生办法。
当公办幼儿园“三一致”对象及政策照顾对象的数量超过区教育局下达的招生计划,则“三一致”对象采取以落户到本园招生服务区域的时间先后或公开电脑派位(抽签)或公开摇号等办法录取。公办幼儿园在招收满足以上“三一致”条件及按政策照顾对象的适龄幼儿后,如有剩余学位的,由各园通过采取公开电脑派位或抽签录取等办法接收部分户籍在幼儿园招生服务区域但不符合上述“三一致”条件的适龄幼儿入园。
(二)今年鲤城区集体办及民办幼儿园招生办法和要求有哪些?
答:集体办、民办幼儿园的招生采取自主招生的方式,应严格按区教育局核准的招生计划控制班生额,不得超计划招生。并优先招收鲤城户籍的适龄幼儿,以及居住在本园周边持有居住证和务工证明(劳动合同或营业执照)的适龄随迁子女。
为进一步加强对集体办和民办园招生工作的指导和督促,区教育局在公布招生工作实施意见的同时,通过鲤城教育信息网及新闻媒体等形式公布《2023-2024学年度鲤城区幼儿园收费情况公示》,公示内容与实际收费一致,为辖区内的适龄幼儿(含流动人口随迁子女)接受学前教育提供服务和便利。各幼儿园应对实际收费情况进行公示,并接受价格主管部门、教育行政部门和社会的监督。
正在阅读:
这项规定取消!2023年福建泉州市鲤城区幼儿园招生方案和政策解读公布04-06
2023恒丰银行山东济南分行社会招聘启事(11月2日截止报名)10-20
天使投资协议书范文09-17
二分钟儿童童话故事文字版12-25
两学一做动员会主持词三篇08-01
2017河北邯郸曲周县中小学教师招聘178人公告7月10日-7月14日报名01-25
游马陵山作文500字05-07
幼儿园数学公开课教案【优秀篇】04-14
给老婆生日祝福语八个字霸气-庆贺老婆生日祝福语八个字07-28
秋天来了作文600字10-03