>
【文档预览】 文档大全网整理发布2023年河南商丘中考语文真题及答案(Word版),前五页预览如下:
本文来源:https://www.wddqw.com/QIOv.html
相关文章:
正在阅读:
2023年河南商丘中考语文真题及答案(Word版)07-04
2020年宁夏专升本大学英语模拟题三套(Word版)06-26
开业致辞开场白【九篇】09-15
慈祥是一首诗作文600字12-21
小学二年级课间十分钟作文100字_小学二年级课间十分钟作文08-21
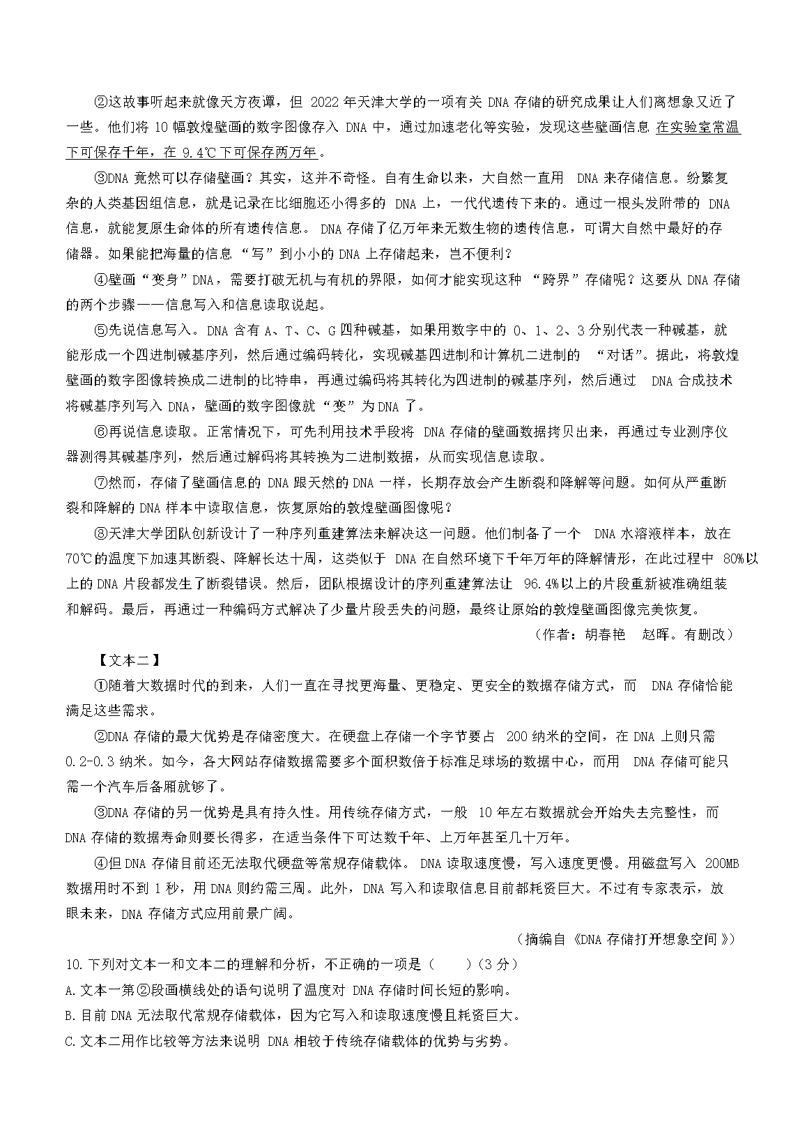
小学五年级我喜欢的小动物作文400字|五年级我喜欢的小动物作文【三篇】04-08
2005年河南三门峡中考化学真题及答案(Word版)08-28
2021年上海崇明中考成绩查询时间、方式及入口【7月19日-8月10日四种渠道可查分】08-05
简单的班干部竞选演讲稿范文05-10
毕业晚宴主持人开场白|晚宴主持人开场白范本10-19
2017年江苏省太仓市社会综合治理联动中心招聘公告【15人】03-08