
一、网上报名
1.报名对象:小学新生入学对象为2023年8月31日之前年满六周岁的招生服务范围内适龄儿童,以户口本登记的出生日期为准;初一新生为区属各中学招生服务范围内的小学六年级毕业学生,以户口本和小学毕业生登记表为准;
2.报名要求:义务教育阶段学校服务范围内的适龄儿童(少年)于6月1日开始在全市统一平台报名(具体时间详见日程安排),登录湘潭市教育局(http://jy.xiangtan.gov.cn/)“湘潭市义务教育招生平台”进行报名,或关注“微潭教育”微信公众号进行报名;“岳塘教育”微信公众号也将转发报名链接。报名时间:6月1日至6月15日。
(一)小学报名
网上报名原则上是一个身份证号只能注册报名一所学校,房户不一致和多套房产均以实际居住地为准申报。有就读需求又没有参加摸底登记或网上报名导致学位不足的,按照相对就近原则调剂到有学位的学校。
(二)初中报名
学生(家长)根据划定的服务范围填报相应学校。市直属初中有湘钢一中教育集团十二中校区、七中校区,市三中和湘机中学;岳塘区属初中有湘钢二中教育集团钢二中校区、易家湾校区,湘纺中学教育集团纺中校区、江滨校区,湖南师范大学竹埠港实验中学。
二、调剂分流
家长在湘潭市统一招生平台进行网上报名,按照学校招生服务范围进行录取,若同一批次学位不够,则以户口、房产、缴纳养老保险年限早晚或长短排序,其余由区教育局统筹调剂到相对就近的有学位学校。
三、录取流程
1.网上报名:6月1日至6月15日。
2.学校网上初审:6月1日至6月16日。
3.区教育局网上复审:6月21日。
4.资料存疑的学校现场审核:6月26日至6月28日。
5.调剂录取:6月29日至7月3日。
6.结果公示:7月4日至7月5日。
四、注意事项
1.网上报名先后次序与入学顺序无关,建议家长按照步骤,在规定日期里错峰登录操作。
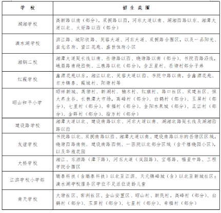
2.岳塘区属学校招生范围
2023年岳塘区义务教育阶段学校招生服务范围

岳塘区初中招生服务范围:
3.岳塘区内市直初中招生服务范围
岳塘区内湘潭市教育局直辖初中招生政策以湘潭市教育局解释为准,咨询电话:52315919。
4.五类生源排序:
①有户有房。适龄儿童(少年)本人、父母或其他法定监护人房屋产权证与户籍所在地一致,并在招生服务范围内实际居住,以不动产权证(或原土地证、房屋所有权证、房屋买卖合同网签备案)等资料为依据入学。
②有户无房(第一类老户口)。适龄儿童(少年)本人、父母或其他法定监护人户籍一直属于招生服务范围内,其父母在湘潭城区无房产,实际一直与祖父母(或外祖父母)等共同居住,以共同居住的房产为依据入学。
③有房无户。适龄儿童(少年)本人、父母或其他法定监护人在招生服务范围内购买住房并实际居住,但户籍没有迁入房产所在地,以不动产权证(或原土地证、房屋所有权证、房屋买卖合同网签备案)为依据入学。
④有户无房(第二类新户口)。适龄儿童(少年)本人、父母或其他法定监护人户籍迁入招生服务范围内,其父母在湘潭城区就业但无房产,以当前租房和户籍迁入时间先后顺序为依据入学。
⑤无户无房。适龄儿童(少年)的父母或其他法定监护人无招生服务范围内户籍、房产,但在招生服务范围内有稳定就业且持有居住证,以当前租房和缴纳养老保险金时间长短为依据入学。
教育优待政策入学类别。①人才子女。按照《湘潭市人才亲属入学就读实施办法》,由所属教育行政部门依文件规定安排人才子女入学。②现役军人子女。按照《关于进一步做好军人子女教育优待工作的通知》(政﹝2022﹞361号)相关文件精神,由市军分区或县级人武部门统一汇总后,报所属教育行政部门安排入学。③其他教育优待政策类别。根据有关政策文件,可按照“一事一议”的要求予以优先录取。
5.岳塘区2023年义务教育阶段学校招生网上报名提交资料清单
备注:1.从业证明为社会养老保险、工商营业执照、劳动合同等能够证明有合法稳定就业的材料。2.户口本信息包含户主页、亲子关系页、学生页等,如户口本信息无法体现亲子关系的,需上传出生医学证明。3.适龄儿童(少年)本人、父母或其他法定监护人房屋产权证的产权占比为51%以上;户籍迁入的时间应在报名当年5月31日之前。4.无房证明信息数据现已与省自然资源厅打通,如出现无房证明存疑的情况,则需监护人携本人相关材料到房产部门开具。
正在阅读:
2023年湖南湘潭市岳塘区中小学招生网上报名公告[6月1日-15日报名]05-29
2022年云南怒江中级经济师报名时间:7月19日-7月29日06-08
中考优秀作文素材:以季节为话题04-23
高一入团志愿书700字【五篇】07-16
保险公司客户答谢晚宴主持词:感恩客户答谢晚宴主持词03-09
高考倒计时了告诉你一些学习技巧04-30
圣桑天鹅听后感作文800字07-09
2016年国家开发银行笔试试题及答案解析(Word版)01-04
我养成了一个好习惯作文500字05-22