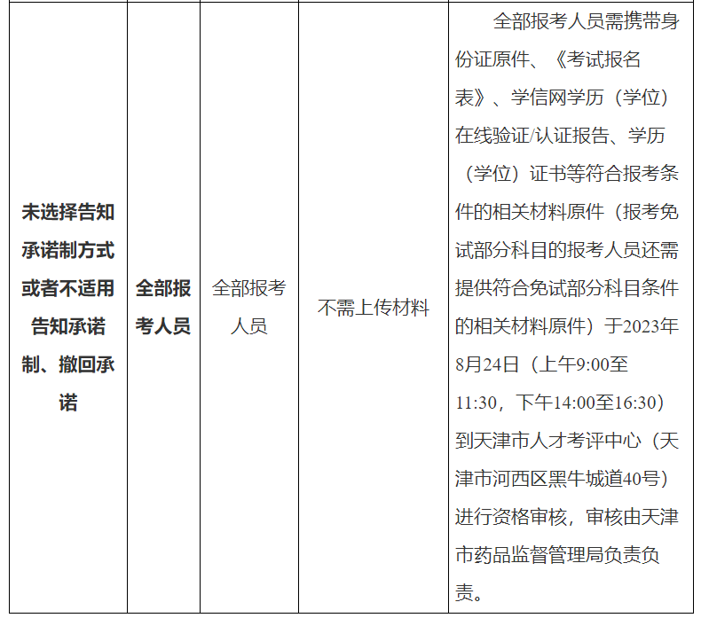
报考人员在报名服务平台填报相关信息后,可自主选择是否采用告知制方式办理相关事项。如选择采用告知制方式,在线核查结果返回后,报考人员须本人根据实际情况填写报名信息并对填报信息的真实、准确、完整、有效以及本人符合考试报名条件作出,接受考试组织机构的核查,承担不实的后果;报考人员本人采用电子方式签署告知书(电子文本),一经提交具有法律效力,不允许代为。未选择告知制方式或者不适用告知制办理报考事项的,应按我市规定线下办理审核事宜,并配合提交相关证明材料。
报考人员作出后,可在未交费且报名截止前撤回。报考人员撤回后,应按我市规定线下办理审核事宜,并配合提交相关证明材料,且本年度该项考试中不再适用告知制。
核查流程


(2)报考人员修改有关报考信息请在报名时间结束前完成,报名时间结束后修改报考信息不能在天津考区再次提交。
正在阅读:
2023年天津执业药师考试核查时间、方式、流程及材料[8月14日9:00起审核]08-16
2019法律职业资格考试模拟题109-17
新概念英语自学故事:飞越南极10-25
公司春节贺词祝福语-欢庆春节贺词祝福语03-24
三年级小学生上学期班主任寄语_三年级小学生期末班主任寄语10-04
2021年内蒙古党政群机关公务员笔试参考考生温馨提示09-14
麻醉科医生个人述职报告【三篇】06-04
窗里窗外作文12-24