
1.指导思想
2.工作原则
(二)坚持属地就近原则。天涯区户籍儿童少年入学,以户籍地为依据,坚持免试、就近、划片的入学原则。具有天涯区户籍的集体户儿童少年,参照户籍地、户籍迁入时间、实际居住地和居住年限,由区教育局统筹安排。外来务工人员随迁子女入学,以居住证为依据,坚持“相对就近、统筹安排”的入学原则,由区教育局统筹安排。
(三)坚持适龄和班级规模标准原则。小学一年级招生对象为符合我区入学条件,年满6周岁(即2017年8月31日(含)前出生)的适龄儿童。初中一年级招生对象为符合我区入学条件的小学六年级毕业生。小学、初中在校学生不得再按小学一年级、初中一年级新生申请入学,违规申请的,取消入学资格。各中小学校要控制起始年级班容量,严禁出现大班额,原则上按照小学每班不超过45人、初中每班不超过50人招生。全面取消公办、民办义务教育阶段学校各类特长生招生。符合我区入学条件的九年一贯制学校小学六年级毕业生,原则上直升到本校初中部就读。
(四)坚持公民办同步原则。严格落实中央有关文件关于规范民办义务教育发展和公民办义务教育学校同步招生的规定要求,坚持民办义务教育学校招生纳入审批地统一管理,做到同步信息登记、同步报名、同步录取、同步注册学籍。符合我区入学条件的儿童少年,可选择公办学校就读,也可选民办学校就读,不能同时选择公办学校和民办学校。学校不得采取考试、面试、测试或测评、竞赛、面谈或者委托校外培训机构采取考试、测试等形式选拔学生。
3.各类儿童少年入学
1.适龄儿童少年入学
(1)天涯区户籍适龄儿童少年监护人于规定时间内登录“三亚市中小学学位申请平台”申请学位,每位适龄儿童少年只能申请一个学位。申请时应提供家庭信息户口簿(户口本首页、父母页、学生页)、出生证明、法定监护人身份证、房产信息等材料。适龄儿童少年的户籍于2023年3月31日(含)之前迁入天涯区或由市内其他区域迁移到天涯区的,原则上安排到户籍所在片区公办学校入学;2023年3月31日之后迁入天涯区或由市内其他区域迁移到天涯区的,由区教育局统筹安排。
(2)户口类型为天涯区居民户口(含原农业/非农业家庭户)的天涯区户籍适龄儿童少年入学,原则上安排到户籍所在片区的公办学校入学。如入学需求数超出所在户籍片区学校可提供学位数时,适龄儿童少年的户籍于2021年1月1日(含)后迁入父母不是户主的户籍时,由区教育局统筹安排。
(3)户口类型为“集体户”(含原农业/非农业集体户,或者户籍地址中带有“DXXX号”门牌号及“集体户”字样)的天涯区户籍适龄儿童少年的入学由区教育局统筹安排。
(4)天涯区义务教育阶段公办学校片区内适龄儿童少年及其父母居住地(自建房一幢视为一套房),6年内只享有一个公办小学学位、3年内只享有一个公办初中学位(同父母的适龄儿童少年除外),自2023年起开始统计数据,2024年开始核查数据。适龄儿童少年及其父母以共有房产为居住地址申请入学的,要依法取得全部产权人的同意,按照一户一生管理(同一法定监护人不受此限制)。
2.因特殊情况暂缓入学的适龄儿童少年
天涯区户籍适龄儿童少年因身体原因无法到校接受义务教育的,家长不得擅自决定是否接受义务教育及具体方式,需要缓学、休学或者免予入学的,父母或其他法定监护人应向户籍片区的公办学校申请,再由学校报区教育局批准。
3.适龄残疾儿童少年入学
各中小学校要确保区域内适龄残疾儿童少年及时就学,积极推进融合教育,“一人一案”做好适龄残疾儿童少年教育安置。依法保障能够到普通学校接受教育的适龄残疾儿童少年就近就便随班就读,并为其学习、康复提供帮助。无法到普通学校接受教育的适龄残疾儿童少年,要通过安排入读特殊教育学校、送教上门等方式,保障其接受义务教育的权利。
(二)优待人员子女入学
1.现役军人随迁子女入学。驻三亚市现役军人适龄子女原则上到八一中学和八一小学就读,按照市教育局招生方案执行。
2.各类人才子女入学。我省全职引进的大师级和杰出人才(“天涯英才卡”A、B卡持有人)的直系亲属(子女、孙子女、外孙子女)在我市申请就读义务教育阶段学校的,由市教育局采取“一事一议”的方式予以解决。
其他各类人才引进落户三亚的人才子女均按户籍地免试就近、统筹入学。
3.其他优待人员子女入学。烈士子女、公安英模和因公牺牲伤残警察子女、消防救援人员子女等优待人员入学根据有关规定执行,由区教育局按照就近原则优先予以保障。
(三)外来务工人员随迁子女入学
深入推进“两为主、两纳入、以居住证为主要依据”的外来务工人员随迁子女入学政策,加快推进外来务工人员随迁子女在公办学校或以政府购买民办学位方式入学就读,确保进城务工人员随迁子女在公办学校就读(含政府购买服务)比例达到国家要求。
符合在我区接受义务教育条件的外来务工人员随迁子女,监护人在规定时间内通过“三亚市中小学学位申请平台”(海易办app)登记。外来务工人员随迁子女入学登记时应提供以下基础材料:1.家庭信息户口簿(户口本首页、父母页、学生页);2.公安部门出具的学生法定监护人天涯区居住证(2023年7月28日(含)前取得并仍在有效期内的);3.随迁子女出生医学证明。
区教育局在受理外来务工人员随迁子女入学条件时,可根据需要查询法定监护人(父母)在我市缴纳社保、税收证明、房产、房屋租赁等信息。
如无法提供法定监护人有效期内天涯区居住证的,原则上我区不接受入学申请,由学生户籍所在地人民政府保障入学。
(四)港澳台籍及外籍儿童少年入学
在我区居住的港澳台籍和外籍适龄儿童少年以居住地为依据,免试入学。港澳台籍适龄儿童少年在申请学位时需提交来往大陆通行证、法定监护人居住证等证明材料;外籍适龄儿童少年在申请学位时需提供护照、在华居留证、居住证明等证明材料。
(五)其他说明
1.对提交虚假材料申请入学的,取消入学资格,并将虚假材料报送当事人工作单位及移交公安等相关部门查处。
2.户籍地址核验结合居民身份证以及《居民户口登记簿》户主页或者人口信息证明(公安机关出具的户籍证明、人口信息表等)为准。身份证地址信息与《居民户口登记簿》及相关证明不一致的,以最近日期的证件、簿册、证明为最终依据。
4.各类学校招生
符合在天涯区入学的学生监护人登录“三亚市中小学学位申请平台”填报学位申请信息。
非天涯区户籍适龄儿童申请就读小学一年级的,由天涯区教育局根据本区实际情况统筹安排;初中一年级学生入学由市、区教育局结合“多校划片”,根据学位申请时提供的户籍、学籍、居住证等材料信息进行统筹安排。
(二)民办学校招生
民办学校在审批地按照服务区域招生,招生计划不得随意调整,严禁无计划、超计划招生。严禁学校以面试、测试或测评、竞赛、面谈、培训成绩、人机对话、提交简历、证书证明、冬(夏)令营培训等任何形式为依据选拔生源。符合天涯区入学条件的学生监护人在规定时间内登录“三亚市中小学学位申请平台”(海易办app)申请学位。选民办学校就读,可填报1个民办学校志愿,当人数少于学校招生计划数时,应全部录取;当人数超过招生计划数时,应在有关部门监督下,实行电脑随机派位等方式录取。民办学校应优先保障学校服务区域内天涯区户籍适龄儿童少年免试入学需求,服务区域内适龄儿童少年填报民办学校且愿意支付相应学费的,学校应予优先接收。民办学校应优先保障高层次人才子女、现役军人子女、烈士子女、公安英模和因公牺牲伤残警察子女、消防救援人员子女等特殊人群学位需求,已被民办学校录取的学生,区教育局不再为其安排公办学位。
5.学位申请时间及申请程序
(一)线上申请学位安排:
2023年7月22日—7月28日,监护人登录“三亚市中小学学位申请平台”填报适龄儿童少年基本信息,申请相应学位。网上提交材料截止时间为7月28日24:00。
2023年7月29日—8月8日,区教育局和各学校对监护人填报的学位需求信息进行在线初审。各学校必须于8月4日前审核完毕,初审后需要补充材料的,监护人要在8月7日24:00前补充完整相应的材料,不补充的视为放弃申请天涯区的学位。
2023年8月9日—8月20日,区教育局对补充材料的申请人员复审,审核后需补充材料的,监护人要在8月12日24:00前补充完整相应的材料,不补充或补充不完整的,视为放弃申请天涯区的学位。
2023年8月21日—8月25日,区教育局对全区学位进行统筹安排。
2023年8月26日—8月29日,各中小学校公布招生结果,发放入学通知书。
2023年8月30日—8月31日,各中小学校新生报名注册。
(二)优待人员线下申请学位安排:
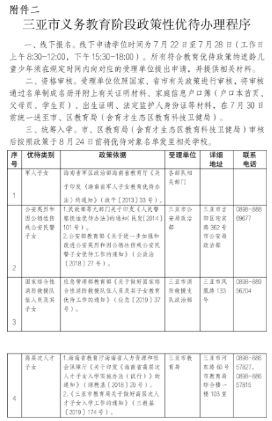
按照市教育局招生方案执行,具体办理程序详见附件2。
6.工作要求
各学校要以海南自由贸易港建设为契机,积极推进义务教育优质均衡发展,规范招生秩序,保障服务区域内适龄儿童少年接受义务教育的权利。
(二)落实控辍保学责任
各学校要切实履行义务教育控辍保学职责,按照法律规定和国家有关要求,强化政府、学校、家庭和社会各方职责,健全控辍保学机制,完善长效工作机制,做好适龄儿童少年入学组织和劝返工作,确保适龄儿童少年“应入尽入”。要重点关注留守儿童,实施无人抚养儿童、孤儿、家庭经济困难学生的入学安置工作。同时,加强教育关爱与帮扶,防止适龄儿童少年辍学,确保每一位适龄儿童少年接受义务教育。父母或者其他法定监护人无正当理由未送适龄儿童少年接受义务教育或造成辍学,情节严重或构成犯罪的,依法追究法律责任。
(三)严格通知入学、均衡编班和学籍管理
各学校对于符合入学条件的适龄儿童少年要发放入学通知。对新入学的学生,要按照随机派位方式均衡编班,均衡配备师资,不得以“国际部”“国际课程班”“境外班”等名义招生编班。小学一年级设置过渡性活动课程,注重做好幼小科学衔接。学校要及时为学生建立学籍,严格按照“人籍一致”原则,加强学生学籍管理。学籍建立学校要与就读学校一致,严禁出现两所学校重复招收同一名学生的现象。不得同意学生在学籍未在学校的情况下就读,不得为实际未在校的学生“空挂学籍”。
(四)加强政策宣传和舆论引导
各学校要高度重视义务教育阶段学校招生入学工作,大力推进“阳光招生”,在招生入学关键环节和关键时间,主动就核心政策、群众关心的政策疑点难点做好宣传释疑工作。要加大宣传力度,积极宣传我区推进集团化办学的模式和推进优质均衡发展取得的成效,争取社会、家长、学生理解支持;要加强与有关部门的协作,完善应急预案,健全应急机制,加强网络舆情监测,及时发现并妥善处置倾向性问题,确保义务教育阶段学校招生入学工作平稳有序。
(五)强化规范招生和责任追究
各学校要坚决贯彻落实教育部“十项严禁”纪律要求,规范招生行为,建立健全监督和违规违纪举报及申诉受理机制。区教育局将建立违规招生查处和责任追究机制,会同有关部门,对学位买卖、指标买卖等各种招生违规违纪行为进行严肃查处,造成不良影响或严重后果的学校,将视情节轻重给予约谈、通报批评、追究相关人员责任,并及时向社会通报。区教育督导部门要将中小学招生入学工作纳入责任督学日常督导范围,适时对招生入学政策落实情况开展督导。对因监管不到位、履职不到位造成不良影响或严重后果的单位,要依法依规严肃追究相关单位和人员的责任,努力营造规范有序、令行禁止的良好生态。
本方案解释权归三亚市天涯区教育局。
天涯区义务教育招生入学工作咨询电话:0898-88341862;
投诉举报监督电话:0898-88917958。
咨询时间:周一至周五上午8:30-12:00,下午15:30-18:00。
附件:
1.三亚市天涯区2023年义务教育阶段中小学校招生服务区域




2.三亚市义务教育阶段政策性优待办理程序
3.三亚市天涯区2023年义务教育阶段中小学校招生计划表

正在阅读:
7月22日起学位申请!2023年海南三亚市天涯区中小学招生学位申请时间和流程公布07-20
武陵春改写02-01
河北省人事考试网:2022年河北秦皇岛审计师考试暂停举行09-24
云南现代职业技术学院2021高考录取通知书查询入口08-04
房地产财务工作个人总结600字03-07
2022年广西国际货运代理从业人员考试报名时间:6月1日起03-11
校外培训调查:给孩子报补习班的家长,他们在焦虑什么?04-22
幼儿园创意秋季运动会活动方案【2篇】03-07
发现春天作文01-31