
一、招生对象
1.小学招生对象:金东区户籍和符合招生条件的金东区域内居住的外来务工人员子女,即2016年9月1日至2017年8月31日间出生,年满6周岁的儿童(包括残疾儿童);确因身体状况需要延缓入学的,其父母或者其他法定监护人应当向户籍所在学校提出缓学申请,由学校报区教育体育局核准。
2.初中招生对象:2023年小学毕业的具有金东区户籍和符合招生条件的金东区域内居住的外来务工人员子女。
二、学区、教学服务区、定向招生区域划分
1.乡镇学区
(1)乡镇学校学区按相应乡镇区域;乡镇的分片学区由各乡镇根据学校布局情况和相对就近入学原则自行确定。
(2)金义快速通道以南、法华街以西、浙赣铁路以北区域为金义小学学区。
(3)东华街和甬金高速公路以西、杭金衢高速公路以南的傅村镇行政区域,法华街以东、君华路以北的区域以及傅村镇七星村的寿昌市自然村、蒋村自然村、上沈自然村、何田干自然村、大路沈自然村为金义二小学区。
2.街道学区
多湖街道:小学学区以环城东路为界,环城东路以东(包括上古井和十二里)为曙光小学学区,环城东路以西为光南小学和东湄小学学区。光南中学学区为多湖街道区域。
东孝街道:小学学区以康济北街为界,康济北街以西为实验小学学区,康济北街以东为实验二小学区。实验中学学区为东孝街道区域。
3.教学服务区
实验中学教学服务区:八仙溪以南的江东镇片区和曹塘澧公路以西的含香片区;
光南中学教学服务区:八仙溪以北的江东镇片区和岭下镇区域;
澧浦初中教学服务区:曹塘澧公路以东的含香片区。
4.金华市外国语实验学校在金东定向招生小学部一年级新生169名,初中部七年级新生140名。
招生范围及条件要求:
(1)适龄儿童在“金东区曙光小学”学区范围、“金东区光南小学”学区环城南路以北的范围、“金东区实验小学”学区范围、“金东区实验二小”学区二环东路以西范围内有户籍(集体户、投靠户、挂户除外);
(2)适龄儿童法定监护人在“金东区曙光小学”学区范围、“金东区光南小学”学区环城南路以北的范围、“金东区实验小学”学区范围、“金东区实验二小”学区二环东路以西范围内有有效房产(房产性质为住宅,产权为70年,并在报名前一年的8月31日前取得房产证)。
三、报名办法及批次和条件
1.报名办法
(1)按照数字化改革要求,今年我区义务教育阶段学校入学招生全面实行无纸化网上报名,招生入学信息登记、报名、录取、公布结果等整个流程均在全区统一的招生管理系统进行。民办学校不得另行组织招生报名,不得自行通过网上预约、信息登记等形式提前进行预报名。
(2)符合入学及报名条件的适龄儿童少年,在家长的指导下报读义务教育学校,自愿选择公办学校、“公参民”学校转为公办的学校或民办学校,同批不能兼报,每个适龄儿童少年可填报一个学校志愿。报名时均应由其父母(或其他法定监护人)在规定时间登录招生录取网络平台,登记入学信息,不符合入学报名条件的平台不予登记。
(3)每个家长只能选择一所符合报名条件的学校,输入相关信息,提交审核。未能在规定时间内进行报名的,视作未报名处理。
(4)网上报名
①手机端“浙里办”APP报名
②浙江政务服务网电脑端:http://www.zjzwfw.gov.cn/
2.公办学校录取批次
申请在金东区公办学校就读的适龄儿童、少年,按下列顺序逐批录取,招满为止。
(1)有房有户。适龄儿童、少年户口与父母(法定监护人)的完全产权住房一致的原则确定学区,房户截止时间均到2023年4月30日止。
(2)有户无房。适龄儿童、少年出生户籍登记随父母(法定监护人)一方在祖父母(外祖父母)处,且在市区范围内无私有住房,按户口所在地确定学区。集体户或户籍中途外挂的除外。
(3)有房无户。适龄儿童、少年的父母(法定监护人)有完全产权住房,但户籍未迁入的,按房产登记时间顺序依次录取,额满为止。
(4)集体户、投靠户和挂户。适龄儿童、少年及父母(法定监护人)户籍在集体户或迁移投靠到直系亲属名下及挂在非直系亲属名下的,且在市区范围无私有住房。
(5)适龄儿童、少年的父母(法定监护人)一方参加市区职工社会保险连续满6个月。
(6)适龄儿童、少年的父母(法定监护人)一方持有金华市金东区公安机关签发的有效期内浙江省居住证。
3.从2021年1月1日起新购买的私有住房,三年内只接受一户家庭适龄子女入学报名。
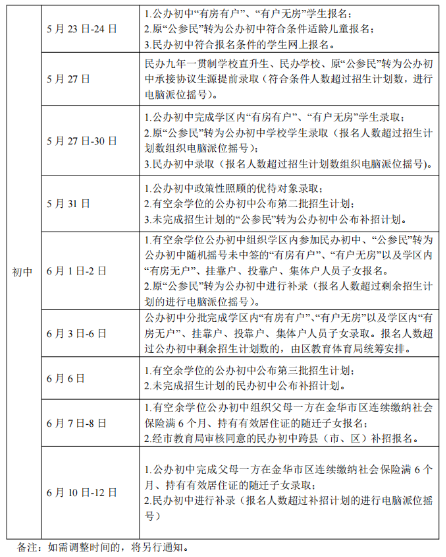
4.报名及录取时间安排

四、学校录取办法
1.对于未能进入申请学校,在区属学校还有空余学额的前提下,符合规定的适龄儿童、少年,由区教育体育局根据批次统筹安排到区域内相对就近,有空余学额的学校。
2.民办学校报名人数未超过核定的招生计划数的,一次性全部录取。报名人数超过民办学校招生计划数的,实行电脑随机派位录取。实行电脑随机派位录取的民办学校,招生平台核验通过的报名人员全部参加电脑随机派位录取。电脑随机派位录取由公证机构全程参加,具体操作程序由区教育体育局制定。补招报名人数超过招生计划数的,也须实行电脑随机派位方式录取。
3.民办学校的录取结果及时公布,家长需要在规定时间内在网上报名系统进行确认,并按要求到拟录取学校进行注册。逾期未注册的学生,视为放弃录取资格。任何民办义务教育学校不得拒绝接收经电脑派位确定录取资格且在教育行政部门规定时间内报到注册的学生。
4.在民办学校已报名但未录取的儿童少年,根据本人意愿可以继续参加未招满的民办学校报名,也可以进入公办学校报名。民办学校补报人数超过补招计划数的,也须实行电脑随机派位方式录取;在公办学校报名后根据公办学校已招生录取的实际情况统筹安排。
5.普通义务教育学校不招收各类特长生,区少体校招生方案须报区教育体育局核定同意后方可实施,可进行体育术科测试,但不得组织文化科目考试。
五、妥善落实有关适龄儿童少年入学
列入政策性优待的入学对象,须根据金东区委、区政府及以上部门出台的有关政策,经区教育体育局研究同意后统筹安排。
1.烈士子女、符合条件的现役军人子女、公安英模和因公牺牲伤残警察子女及其他各类优抚对象子女入学。按《金华市教育局金华军分区政治工作处金华市双拥领导小组办公室关于贯彻落实〈军人子女教育优待办法〉的实施意见》(金市教基〔2019〕25号)等教育优待政策予以落实。国家综合性消防救援队伍人员子女按《浙江省应急管理厅浙江省教育厅转发应急管理部教育部关于做好国家综合性消防救援队伍人员及其子女教育优待工作的通知》(浙应急人事〔2019〕37号)妥善安排。
2.港澳同胞、台湾同胞、华侨华人子女入学。按《浙江省教育厅浙江省人民政府侨务办公室关于进一步做好华侨华人子女回国就读中小学和幼儿园工作的若干意见》(浙教基〔2010〕150号)《浙江省教育厅浙江省人民政府台湾事务办公室关于进一步做好台胞子女就读中小学和幼儿园工作的若干意见》(浙教基〔2011〕35号)等政策,享受与本地户籍适龄儿童的同等待遇,在监护人户籍所在地和家庭自有产权住宅所在地学校就近入学。
3.人才子女入学。按《浙江省人民政府办公厅关于进一步支持山海协作“飞地”高质量建设与发展的实施意见》(浙政办发〔2021〕5号)《中共金华市委人才工作领导小组关于印发〈关于实施“智选金华”大学生人才聚集工程的若干意见〉的通知》(金人才领〔2022〕4号)等政策予以落实;其他人才子女及政策生入学按《金东区人才子女入学实施办法》实施。
4.特殊儿童少年入学。适龄的视障儿童到省盲人学校报名入学(招生联系电话:0571-63461643),适龄的听障、智障儿童到金华市特殊教育学校报名入学(招生联系电话:0579-89139502),属轻度残疾的儿童、少年到学区学校随班就读。适龄的重度残障儿童、少年由所在学区学校送教上门。
5.外来务工人员随迁子女入学。完善以居住证为主要依据的随迁子女义务教育入学制度,依法保障持有我区公安机关签发的居住证随迁子女入学同城化待遇,不断提高随迁子女在公办学校就读比例,公办学校学位不足的,分流到政府购买服务的民办学校就读。继续实施随迁子女积分量化入学制度,持续常态化开展“控辍保学”工作,杜绝父母或者其他法定监护人无正当理由未送适龄儿童少年入学接受义务教育而造成辍学,严厉查处以“国学班”“读经班”“私塾”等替代义务教育的非法办学行为。
6.落实“浙有善育”要求,公办学校在有空余学位的前提下,积极推行“长幼随学”政策,同批次优先解决有哥(姐)在该校就读的二孩、三孩入读。
六、招生工作要求
1.落实“控辍保学”主体责任
各校要切实履行义务教育控辍保学法定职责,协助区教育体育局排查社会培训机构以“国学班”“读经班”“私塾”等形式替代义务教育的非法办学行为。要杜绝父母或者其他法定监护人无正当理由未送适龄儿童少年入学接受义务教育或造成辍学。
2.严格招生工作执纪问责
各校在招生前,要把报名条件、报名时间和地点、报名办法、招生录取办法、咨询电话等信息在学校公示栏张榜公布,为家长和学生提供咨询、指导和服务,并及时处理群众来信来访。任何学校不得发布虚假招生信息,招生简章和招生广告须提交教育体育局审查备案。招生结束后,区教育体育局要对学校逐校排查,坚决纠正和查处招生过程中各种违规违纪行为。对于造成不良影响或严重后果的学校,视情节轻重给予约谈、通报批评、追究相关人员责任。
3.严格规范招生工作
各校要严格按照“两公开一监督”的要求,规范招生工作,制止招生过程中的不正之风,不得接受招生工作中的请客送礼。严禁教师进行有偿招生,若有违者,将追究有关人员的责任。进一步加强对招生工作的监督管理,热点学校的招生,采取交叉审核的办法录取,区教育体育局抽查监督,同时接受区纪委派驻纪检监察组的监督,要确保报名招生材料真实,招生工作做到公正公平。
4.严格规范办学行为
学校要严格执行区教育体育局下达的招生计划,执行情况与规范办学考核挂钩。录取结束后,学校不得无故劝退或变相劝退已录取的学生,不得在学段中途扩班或增加班额。核定招生计划数已满的学校,不得再接纳转学对象。严禁借转学名义变相掐尖招生,对学校违规招收的学生,一律不予登记学籍,一律不予办理学籍迁移。
任何学校不得以任何形式组织新生入学考试;禁止义务教育阶段招收复读生。根据《浙江省中小学学生学籍电子化管理的意见》(浙教基〔2010〕163号)规定:学生必须在学籍系统中进行注册方可获得学籍,学生学籍与电子学籍档案联动,采用“小学入学建档,各学段随转”的原则进行管理。2017年8月31日以后出生的儿童,不得建立学籍档案。
严格控制班额,2023年初中每班控制在50名以内,小学每班控制在45名以内,有条件的学校可以进行小班化试点工作。学校要推进“阳光分班”,建立学校均衡编班长效制度和监督检查机制,实现义务教育“零择班”,确保生源分配均衡、师资配置均衡,维护教育公平,推动义务教育均衡发展。严禁举办各种形式的重点班、特长班、实验班、兴趣班,不分快慢班。
5.规范义务教育中小学收费行为
义务教育公办中小学实行免费教育。严禁以任何名义、任何形式向学生收取不符合国家、省规定的费用,严禁义务教育学校收取与入学挂钩的捐资助学款。民办中小学应严格按照物价部门核准的收费标准收费,严禁向招录对象收取或变相收取核定费用以外的任何费用。
6.招生咨询电话:0579-82176693(区教体局教育科),招生举报电话:0579-82176693
七、学校招生咨询电话
正在阅读:
家长收悉!2023年浙江金华市金东区中小学招生入学实施方案公布04-27
2019入党培训心得体会1500字三篇02-16
2016年四川德阳会计从业资格考试时间12月3日开始(第四次)05-05
简单有趣的儿童绕口令02-05
2018年3月10日雅思考试机经真题回忆05-04
2019年江苏盐城中级会计职称准考证打印时间及入口(8月25日至9月6日)02-28
葡萄酒情人节经典祝福语03-16
2016年学校开学安全第一课活动方案02-15