
一、基本条件
1.遵守宪法和法律法规,品行端正,具有良好的职业道德;
2.具有岗位所需的专业知识或工作技能;
3.具有适应岗位要求的身体条件;
4.具有岗位所需的其他条件且服从医院工作调配;
5.有以下情形之一者不具备报考资格:
曾受过刑事处罚或曾被开除公职的;正在接受违法违纪审查、审计尚未终结的;尚未解除党纪政纪处分的;被依法列为失信联合惩戒对象的;现役军人;有服务期要求且仍在服务期内的大学生村官、特岗教师、“三支一扶”等人员;在各级公务员、事业单位招考中因严重违纪被取消考试资格,仍在禁考期内的人员;法律法规和政策规定不得聘用为事业单位人员的。
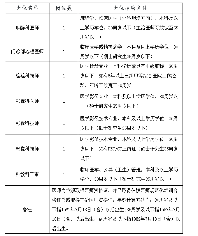
二、招聘岗位、人数及岗位条件

三、招聘程序及安排
环节:报名、资格审查、考试、体检、录用。
(一)报名
1.报名方式:由医院统一组织报名,采取现场报名方式,所有报名人员均需提交《萍乡市人民医院公开招聘编外聘用人员报名登记表》(见附件),并携带个人详细简历及身份证原件、复印件,大专及以上所有学历学位证书原件、复印件、教育部学历证书电子注册备案表、工作经历证明、个人简历所涉及各证件原件、复印件及相关材料。报名地点:萍乡市人民医院人事科(萍乡市武功山中大道8号)。
2.报名起止时间:2023年7月18日至7月25日(正常工作日)8:00-12:00.14:00-17:30,考试时间另行通知。
(二)资格审查
1.报名结束后,由人事科对应聘人员进行资格审查。资格审查贯穿本次招聘的各个环节,应聘人员对提交材料的真实性负责,一经发现条件不符合招聘要求或弄虚作假的,本单位有权取消其应聘资格和录取资格。
2.机关、事业单位在编在岗人员报考,须持本单位及上级主管部门同意报考的证明。
(三)符合条件的将被通知参加同步组织的笔、面试、技能考核环节。
1.本次招聘考试采取笔试+面试+技能考试的形式,笔试成绩总分100分、面试成绩总分100分,技能考试成绩总分100分,其中笔试成绩占比40%、面试成绩占比30%,技能考试成绩占比30%。缺席面试的考生不计算合成总成绩,成绩计算到小数点后两位,尾数四舍五入。
2.报考人数与招聘计划数原则上应达到3:1比例方可开考,如报考人数与招聘计划数达不到3:1比例,酌情减少或取消该岗位招聘计划,并在医院公示。
3.笔试阅卷结束后,根据成绩从高分到低分的顺序,按招聘人数1:3的比例确定入围面试和技能考试人员,最后一名成绩相同者一并进入面试。
如出现面试人数与招聘计划人数之比低于3:1时,则酌情减少该岗位招聘计划,并于面试前进行公示。
本次招聘考试面试分数70分(含)以上为合格分数,面试成绩未达到合格分数的考生不予聘用。
(四)体检及录用
1.根据笔试、面试、技能考试按比例合成综合成绩,并按照招聘名额1:1比例确定体检人选。
2.体检合格后,上报院党委会审议,确定拟录用人员。
3.拟录用人员因体检不合格、政审考察不合格或考生主动放弃应聘等原因造成的岗位空额,由医院视情况决定是否进行替补。
4.确定拟录用人员后,医院统一面向社会公示一周,公示期间对拟录用人员无异议的签订合同,并按有关规定进行试用,试用期考核合格后,按照规定办理相关人事聘用手续。
四、本次招聘最终解释权归萍乡市人民医院。
联系电话:0799---6881702
联系人:赖老师
附件:点击查看
萍乡市人民医院公开招聘合同制人员报名登记表.docx
萍乡市人民医院
2023年7月18日