
























































点击查看>>>山东省普通高校招生考试政策百问百答(2023版).docx
原文标题:山东省普通高校招生考试政策百问百答(2023版)
文章来源:https://www.sdzk.cn/NewsInfo.aspx?NewsID=6099
正在阅读:
[高考作文2021满分作文范文]2021小升初满分作文范文3篇08-12
2022山东淄博桓台县红莲湖学校紧缺人才招聘公告【55人】09-12
2023年10月云南红河自考准考证打印时间及入口(10月23日9:00起)06-28
2017黑龙江信息技术职业学院录取分数线查询网站:黑龙江信息技术职业学院招生网01-26
我的快乐初二写事作文三篇11-18
2019年江苏省高考网上咨询专场6月26日-27日举行11-08
2022年广东清远英德市招聘教师156人(报名时间为5月10日至5月12日)04-26
辽宁招生考试之窗:2022年辽宁高考志愿填报入口已开通06-19
1000字周记中秋佳节的联欢晚会04-03
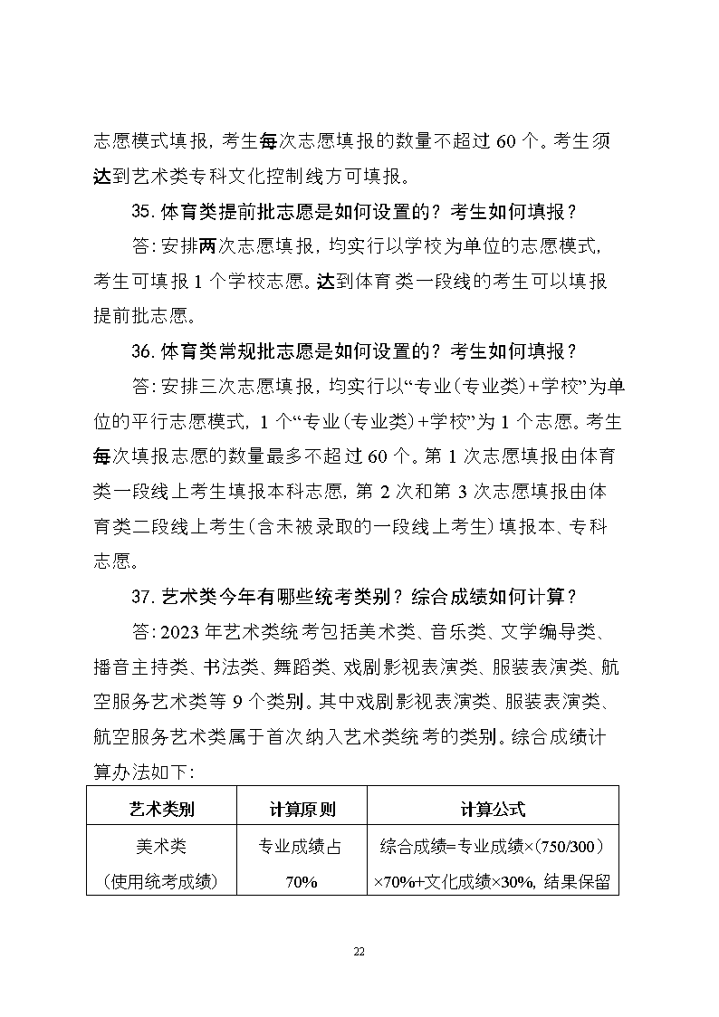
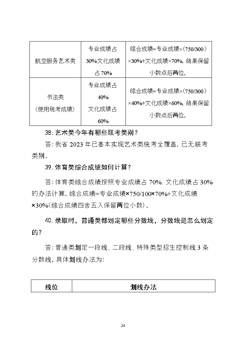
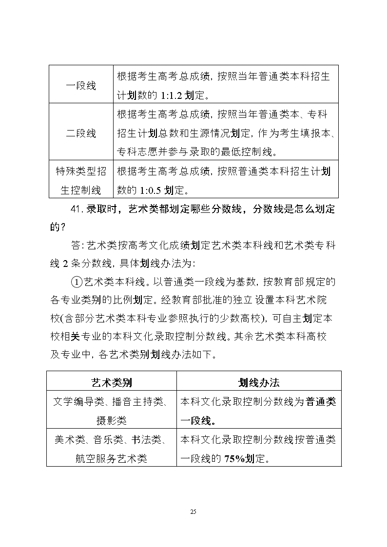
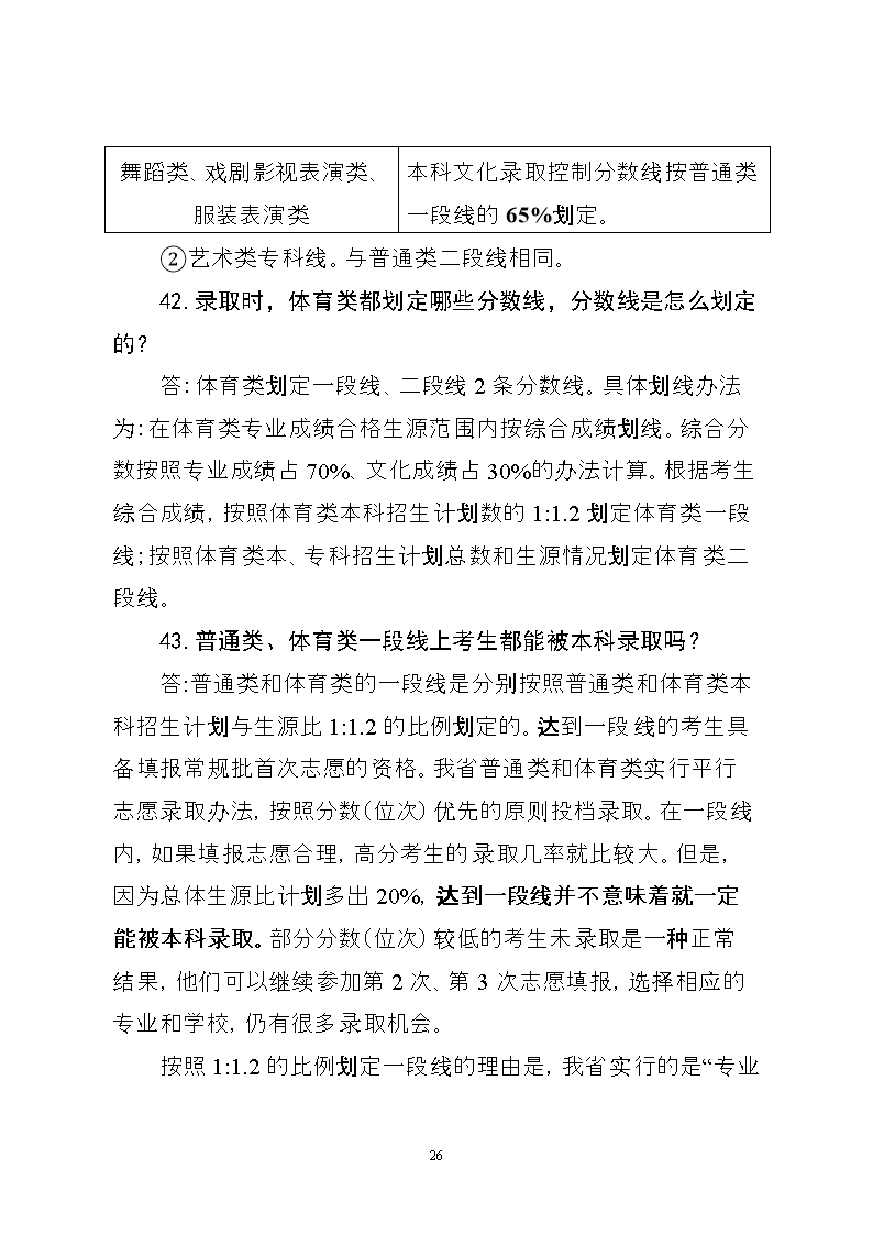
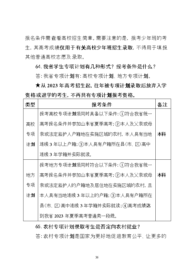
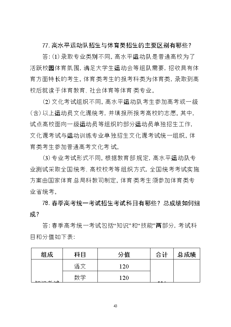
养老院慰问演出主持人开场词09-03